电脑桌面
添加内谋知识网--内谋文库,文书,范文下载到电脑桌面
安装后可以在桌面快捷访问

广东省汕头市达濠华桥中学2023-2024学年高考考前提分物理仿真卷含解析.doc

广东省汕头市达濠华桥中学2023-2024学年高考考前提分物理仿真卷含解析.doc_第1页
1/17
广东省汕头市达濠华桥中学2023-2024学年高考考前提分物理仿真卷含解析.doc_第2页
2/17
广东省汕头市达濠华桥中学2023-2024学年高考考前提分物理仿真卷含解析.doc_第3页
3/17
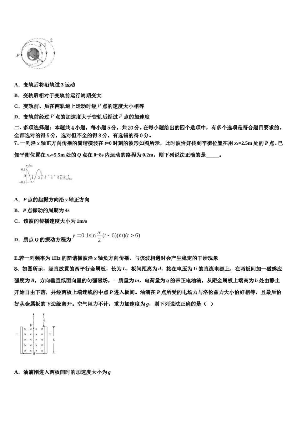
广东省汕头市达濠华桥中学2023-2024学年高考考前提分物理仿真卷注意事项:1.答题前,考生先将自己的姓名、准考证号填写清楚,将条形码准确粘贴在考生信息条形码粘贴区。2.选择题必须使用2B铅笔填涂;非选择题必须使用0.5毫米黑色字迹的签字笔书写,字体工整、笔迹清楚。3.请按照题号顺序在各题目的答题区域内作答,超出答题区域书写的答案无效;在草稿纸、试题卷上答题无效。4.保持卡面清洁,不要折叠,不要弄破、弄皱,不准使用涂改液、修正带、刮纸刀。一、单项选择题:本题共6小题,每小题4分,共24分。在每小题给出的四个选项中,只有一项是符合题目要求的。1、理想变压器连接灯泡和滑动变阻器的电路如图所示,M、N端连接一个稳压交流电源,三个灯泡L1、L2和L3接入电路中发光,当滑动变阻器的滑片P向上移动时,下列说法正确的是()A.灯泡L1变亮,L2变暗B.灯泡L1、L2都变亮C.灯泡L2、L3都变亮D.电源输出功率减小2、“太极球”运动是一项较流行的健身运动。做该项运动时,健身者半马步站立,手持太极球拍,球拍上放一橡胶太极球,健身者舞动球拍时,保持太极球不掉到地上。现将太极球简化成如图所示的平板和小球,熟练的健身者让小球在竖直面内始终不脱离平板做匀速圆周运动,则()A.小球的机械能守恒B.平板对小球的弹力在处最大,在处最小C.在两处,小球可能不受平板的摩擦力D.小球在此过程中做匀速圆周运动的速度可以为任意值3、用甲、乙、丙三种单色光在同一个光电管上做光电效应实验,发现光电流I与电压U的关系如图所示,下列说法正确的是A.甲、乙两种单色光的强度相同B.单色光甲的频率大于单色光丙的频率C.三种单色光在同种介质中传播时,丙的波长最短D.三种单色光中,丙照射时逸出光电子的最大初动能最小4、某同学为了验证断电自感现象,自己找来带铁心的线圈L、小灯泡A、开关S和电池组E,用导线将它们连接成如图所示的电路。检查电路后,闭合开关S,小灯泡正常发光;再断开开关S,小灯泡仅有不显著的延时熄灭现象。虽经多次重复,仍未见老师演示时出现的小灯泡闪亮现象。你认为最有可能造成小灯泡未闪亮的原因是()A.线圈的电阻偏大B.小灯泡的额定电压偏大C.电源的电动势偏小D.线圈的自感系数偏小5、如图所示为单摆的振动图像,根据此振动图像不能确定的物理量是()A.摆长B.回复力C.频率D.振幅6、如图所示,一飞行器围绕地球沿半径为的圆轨道1运动,经点时,启动推进器短时间向后喷气使其变轨,轨道2、3是与轨道1相切于点的可能轨道,则飞行器()A.变轨后将沿轨道3运动B.变轨后相对于变轨前运行周期变大C.变轨前、后在两轨道上运动时经点的速度大小相等D.变轨前经过点的加速度大于变轨后经过点的加速度二、多项选择题:本题共4小题,每小题5分,共20分。在每小题给出的四个选项中,有多个选项是符合题目要求的。全部选对的得5分,选对但不全的得3分,有选错的得0分。7、一列沿x轴正方向传播的简谐横波在t=0时刻的波形如图所示,此时波恰好传到平衡位置在用x1=2.5m处的P点。已知平衡位置在x2=5.5m处的Q点在0~8s内运动的路程为0.2m,则下列说法正确的是_____。A.P点的起振方向沿y轴正方向B.P点振动的周期为4sC.该波的传播速度大小为1m/sD.质点Q的振动方程为E.若一列频率为1Hz的简谐横波沿x轴负方向传播,与该波相遇时会产生稳定的干涉现象8、如图所示,竖直放置的两平行金属板,长为L,板间距离为d,接在电压为U的直流电源上,在两板间加一磁感应强度为B,方向垂直纸面向里的匀强磁场,一质量为m,电荷量为q的带正电油滴,从距金属板上端高为h处由静止开始自由下落,并经两板上端连线的中点P进入板间。油滴在P点所受的电场力与洛伦兹力大小恰好相等,且最后恰好从金属板的下边缘离开。空气阻力不计,重力加速度为g,则下列说法正确的是()A.油滴刚进入两板间时的加速度大小为gB.油滴开始下落的高度h=C.油滴从左侧金属板的下边缘离开D.油滴离开时的速度大小为9、下列说法正确的是()A.悬浮在水中的花粉的布朗运动反映了水分子的热运动B.理想气体温度升高时,分子动能一定增大C.彩色液晶显示器利用了液晶的光学性质具有各向...

1、当您付费下载文档后,您只拥有了使用权限,并不意味着购买了版权,文档只能用于自身使用,不得用于其他商业用途(如 [转卖]进行直接盈利或[编辑后售卖]进行间接盈利)。
2、本站所有内容均由合作方或网友上传,本站不对文档的完整性、权威性及其观点立场正确性做任何保证或承诺!文档内容仅供研究参考,付费前请自行鉴别。
3、如文档内容存在违规,或者侵犯商业秘密、侵犯著作权等,请点击“违规举报”。

碎片内容

广东省汕头市达濠华桥中学2023-2024学年高考考前提分物理仿真卷含解析.doc

您可能关注的文档

确认删除?