电脑桌面
添加内谋知识网--内谋文库,文书,范文下载到电脑桌面
安装后可以在桌面快捷访问

广西桂梧高中2023-2024学年高三六校第一次联考物理试卷含解析.doc

广西桂梧高中2023-2024学年高三六校第一次联考物理试卷含解析.doc_第1页
1/20
广西桂梧高中2023-2024学年高三六校第一次联考物理试卷含解析.doc_第2页
2/20
广西桂梧高中2023-2024学年高三六校第一次联考物理试卷含解析.doc_第3页
3/20
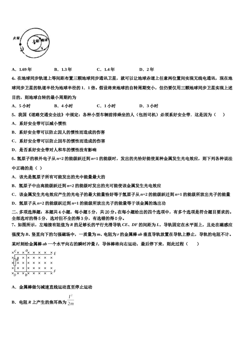
广西桂梧高中2023-2024学年高三六校第一次联考物理试卷注意事项:1.答题前,考生先将自己的姓名、准考证号填写清楚,将条形码准确粘贴在考生信息条形码粘贴区。2.选择题必须使用2B铅笔填涂;非选择题必须使用0.5毫米黑色字迹的签字笔书写,字体工整、笔迹清楚。3.请按照题号顺序在各题目的答题区域内作答,超出答题区域书写的答案无效;在草稿纸、试题卷上答题无效。4.保持卡面清洁,不要折叠,不要弄破、弄皱,不准使用涂改液、修正带、刮纸刀。一、单项选择题:本题共6小题,每小题4分,共24分。在每小题给出的四个选项中,只有一项是符合题目要求的。1、1933年至1934年间科学家用α粒子轰击铝箔时,发生的核反应方程为,反应生成物可以像天然放射性元素一样发生衰变,核反应方程为。其中ν为中微子,为正电子。则下列说法正确的是()的半衰期随之变化A.当温度、压强等条件变化时,放射性元素B.中微子的质量数A=0,电荷数Z=2C.正电子产生的原因可能是核外电子转变成的D.两个质子和两个中子结合成一个α粒子,则两个质子与两个中子的质量之和大于α粒子的质量2、氢原子的能级图如图所示,已知可见光的光子能量范围是。则大量氢原子从高能级向低能级跃迁时可产生不同能量的可见光光子的种类有()A.1种B.2种C.3种D.4种3、2018年2月7日凌晨,太空技术探索公司SpaceX成功通过“猎鹰重型”火箭将一辆红色的特斯拉跑车送上通往火星的轨道,如图所示,已知地球到太阳中心的距离为,火星到太阳中心的距离为,地球和火星绕太阳运动的轨迹均可看成圆,且,若特斯拉跑车按如图所示的椭圆轨道转移,则其在此轨道上的环绕周期约为()A.1.69年B.1.3年C.1.4年D.2年4、在地球同步轨道上等间距布置三颗地球同步通讯卫星,就可以让地球赤道上任意两位置间实现无线电通讯,现在地球同步卫星的轨道半径为地球半径的1.1倍。假设将来地球的自转周期变小,但仍要仅用三颗地球同步卫星实现上述目的,则地球自转的最小周期约为A.5小时B.4小时C.1小时D.3小时5、我国《道路交通安全法》中规定:各种小型车辆前排乘坐的人(包括司机)必须系好安全带.这是因为()A.系好安全带可以减小惯性B.系好安全带可以防止因人的惯性而造成的伤害C.系好安全带可以防止因车的惯性而造成的伤害D.是否系好安全带对人和车的惯性没有影响6、氢原子的核外电子从n=2的能级跃迁到n=1的能级时,发出的光恰好能使某种金属发生光电效应,则下列各种说法中正确的是()A.该光是氢原子所有可能发出的光中能量最大的B.氢原子中由高能级跃迁到n=2的能级时发出的光可能使该金属发生光电效应C.该金属发生光电效应产生的光电子的最大能量恰好等于氢原子从n=2的能级跃迁到n=1的能级所放出光子的能量D.氢原子从n=2的能级跃迁到n=1的能级所放出光子的能量等于该金属的逸出功二、多项选择题:本题共4小题,每小题5分,共20分。在每小题给出的四个选项中,有多个选项是符合题目要求的。全部选对的得5分,选对但不全的得3分,有选错的得0分。7、如图所示,左端接有阻值为R的足够长的平行光滑导轨CE、DF的间距为L,导轨固定在水平面上,且处在磁感应强度为B、竖直向下的匀强磁场中,一质量为m、电阻为r的金属棒ab垂直导轨放置在导轨上静止,导轨的电阻不计。某时刻给金属棒ab一个水平向右的瞬时冲量I,导体棒将向右运动,最后停下来,则此过程()A.金属棒做匀减速直线运动直至停止运动B.电阻R上产生的焦耳热为C.通过导体棒ab横截面的电荷量为D.导体棒ab运动的位移为8、通常把电荷在离场源电荷无限远处的电势能规定为零,已知试探电荷q在场源电荷的电场中具所有电势能表达式为式中k为静电力常量,r为试探电荷与场源电荷间的距离)。真空中有两个点电荷Q1、Q2分别固定在x坐标轴的和的位置上。x轴上各点的电势φ随x的变化关系如图所示。A、B是图线与x的交点,A点的x坐标是4.8cm,图线上C点的切线水平。下列说法正确的是()A.电荷Q1、Q2的电性相同B.电荷Q1、Q2的电荷量之比为1∶4C.B点的x坐标是8cmD.C点的x坐标是12cm9、如图所示的直角坐标系中,第一象限中有一匀强电场,场强方向与轴的夹角为。在第四象...

1、当您付费下载文档后,您只拥有了使用权限,并不意味着购买了版权,文档只能用于自身使用,不得用于其他商业用途(如 [转卖]进行直接盈利或[编辑后售卖]进行间接盈利)。
2、本站所有内容均由合作方或网友上传,本站不对文档的完整性、权威性及其观点立场正确性做任何保证或承诺!文档内容仅供研究参考,付费前请自行鉴别。
3、如文档内容存在违规,或者侵犯商业秘密、侵犯著作权等,请点击“违规举报”。

碎片内容

广西桂梧高中2023-2024学年高三六校第一次联考物理试卷含解析.doc

您可能关注的文档

确认删除?