电脑桌面
添加内谋知识网--内谋文库,文书,范文下载到电脑桌面
安装后可以在桌面快捷访问

江西省临川区第一中学2023-2024学年高三考前热身物理试卷含解析.doc

江西省临川区第一中学2023-2024学年高三考前热身物理试卷含解析.doc_第1页
1/16
江西省临川区第一中学2023-2024学年高三考前热身物理试卷含解析.doc_第2页
2/16
江西省临川区第一中学2023-2024学年高三考前热身物理试卷含解析.doc_第3页
3/16
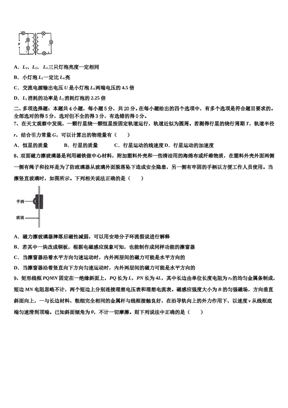
江西省临川区第一中学2023-2024学年高三考前热身物理试卷注意事项1.考试结束后,请将本试卷和答题卡一并交回.2.答题前,请务必将自己的姓名、准考证号用0.5毫米黑色墨水的签字笔填写在试卷及答题卡的规定位置.3.请认真核对监考员在答题卡上所粘贴的条形码上的姓名、准考证号与本人是否相符.4.作答选择题,必须用2B铅笔将答题卡上对应选项的方框涂满、涂黑;如需改动,请用橡皮擦干净后,再选涂其他答案.作答非选择题,必须用05毫米黑色墨水的签字笔在答题卡上的指定位置作答,在其他位置作答一律无效.5.如需作图,须用2B铅笔绘、写清楚,线条、符号等须加黑、加粗.一、单项选择题:本题共6小题,每小题4分,共24分。在每小题给出的四个选项中,只有一项是符合题目要求的。1、在匀强磁场中有粗细均匀的同种导线制成的等边三角形线框abc,磁场方向垂直于线框平面,ac两点间接一直流电源,电流方向如图所示.则()A.导线ab受到的安培力小于导线ac受到的安培力B.导线abc受到的安培力大于导线ac受到的安培力C.线框受到安培力的合力为零D.线框受到安培力的合力方向垂直于ac向上2、下列说法正确的是:A.国际单位制中力学中的三个基本物理量的单位是m、kg、m/sB.滑动摩擦力可以对物体不做功,滑动摩擦力可以是动力C.在渡河问题中,渡河的最短时间由河宽、水流速度和静水速度共同决定D.牛顿第一定律是经过多次的实验验证而得出的3、如右图所示,固定着的钢条上端有一小球,在竖直平面内围绕虚线位置发生振动,图中是小球振动到的最左侧,振动周期为0.3s.在周期为0.1s的频闪光源照射下见到图像可能是()A.B.C.D.4、如图所示,一理想变压器原、副线圈的匝数之比,副线圈接有一负载电阻和一个闪光灯,闪光灯两端的交流电压,负载电阻R=55Ω,则的电压不小于55V时,闪光灯就会发光。已知a、b间接有()A.1min内,闪光灯发光时间为30sB.电压表的示数为C.电流表的示数为1AD.闪光灯闪光的频率为50Hz5、如下图所示,光滑半圆槽质量为M,静止在光滑的水平面上,其内表面有一小球被细线吊着恰好位于槽的边缘处.若将线烧断,小球滑到另一边的最高点时,圆槽的速度为()A.零B.向右C.向左D.不能确定6、如图所示,理想变压器原、副线圈匝数比为2:3,两端共接有六只相同的小灯泡L1、L2、L3、L4、L5和L6(电阻恒定不变),变压器的原线圈接有输出电压U恒定的交流电源,六只小灯泡均发光.下列说法正确的是()A.L1、L2、L3三只灯泡亮度一定相同B.小灯泡L2一定比L4亮C.交流电源输出电压U是小灯泡L4两端电压的4.5倍D.L1消耗的功率是L2消耗灯泡的2.25倍二、多项选择题:本题共4小题,每小题5分,共20分。在每小题给出的四个选项中,有多个选项是符合题目要求的。全部选对的得5分,选对但不全的得3分,有选错的得0分。7、在天文观察中发现,一颗行星绕一颗恒星按固定轨道运行,轨道近似为圆周。若测得行星的绕行周期T,轨道半径r,结合引力常量G,可以计算出的物理量有()A.恒星的质量B.行星的质量C.行星运动的线速度D.行星运动的加速度8、双面磁力擦玻璃器是利用磁铁做中心材料,附加塑料外壳和一些清洁用的海绵布或纤维物质,在塑料外壳外面两侧一侧有绳子和拉环是为了防政璃器从玻璃外面脱落坠下造成安全隐患,另一侧有牢固的手柄以方便工作人员使用。当擦竖直玻璃时,如图所示。下列相关说法正确的是()A.磁力擦玻璃器摔落后磁性减弱,可以用安培分子环流假说进行解释B.若其中一块改成铜板,根据电磁感应现象可知,也能制作成同样功能的擦窗器C.当擦窗器沿着水平方向匀速运动时,内外两层间的磁力可能是水平方向的D.当擦窗器沿着竖直向下方向匀速运动时,内外两层间的磁力可能是水平方向的9、矩形线框PQMN固定在一绝缘斜面上,PQ长为L,PN长为4L,其中长边由单位长度电阻为r0的均匀金属条制成,短边MN电阻忽略不计,两个短边上分别连接理想电压表和理想电流表。磁感应强度大小为B的匀强磁场,方向垂直斜面向上,一与长边材料、粗细完全相同的金属杆与线框接触良好,在沿导轨向上的外力作用下,以速度v从线框底端匀速滑到顶端。已知斜面倾角为θ,不计一切摩擦...

1、当您付费下载文档后,您只拥有了使用权限,并不意味着购买了版权,文档只能用于自身使用,不得用于其他商业用途(如 [转卖]进行直接盈利或[编辑后售卖]进行间接盈利)。
2、本站所有内容均由合作方或网友上传,本站不对文档的完整性、权威性及其观点立场正确性做任何保证或承诺!文档内容仅供研究参考,付费前请自行鉴别。
3、如文档内容存在违规,或者侵犯商业秘密、侵犯著作权等,请点击“违规举报”。

碎片内容

江西省临川区第一中学2023-2024学年高三考前热身物理试卷含解析.doc

您可能关注的文档

确认删除?