电脑桌面
添加内谋知识网--内谋文库,文书,范文下载到电脑桌面
安装后可以在桌面快捷访问

河南省九校2024年高三3月份模拟考试物理试题含解析.doc

河南省九校2024年高三3月份模拟考试物理试题含解析.doc_第1页
1/21
河南省九校2024年高三3月份模拟考试物理试题含解析.doc_第2页
2/21
河南省九校2024年高三3月份模拟考试物理试题含解析.doc_第3页
3/21
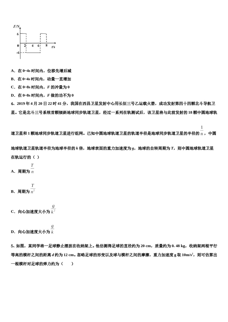
河南省九校2024年高三3月份模拟考试物理试题注意事项:1.答卷前,考生务必将自己的姓名、准考证号、考场号和座位号填写在试题卷和答题卡上。用2B铅笔将试卷类型(B)填涂在答题卡相应位置上。将条形码粘贴在答题卡右上角"条形码粘贴处"。2.作答选择题时,选出每小题答案后,用2B铅笔把答题卡上对应题目选项的答案信息点涂黑;如需改动,用橡皮擦干净后,再选涂其他答案。答案不能答在试题卷上。3.非选择题必须用黑色字迹的钢笔或签字笔作答,答案必须写在答题卡各题目指定区域内相应位置上;如需改动,先划掉原来的答案,然后再写上新答案;不准使用铅笔和涂改液。不按以上要求作答无效。4.考生必须保证答题卡的整洁。考试结束后,请将本试卷和答题卡一并交回。一、单项选择题:本题共6小题,每小题4分,共24分。在每小题给出的四个选项中,只有一项是符合题目要求的。1、如图所示,倾角为的斜面体A置于粗糙水平面上,物块B置于斜面上,已知A、B的质量分别为M、m,它们之间的动摩擦因数为。现给B一平行于斜面向下的恒定的推力F,使B沿斜面向下运动,A始终处于静止状态,则下列说法中不正确的是()A.无论F的大小如何,B一定加速下滑B.物体A对水平面的压力C.B运动的加速度大小为D.水平面对A一定没有摩擦力2、火星的质量是地球质量的a倍,半径为地球半径的b倍,其公转周期为地球公转周期的c倍。假设火星和地球均可视为质量分布均匀的球体,且环绕太阳的运动均可看成是匀速圆周运动。则下列说法正确的是()A.火星的第一宇宙速度与地球的第一宇宙速度之比为a:bB.同一物体在火星表面的重力与在地球表面的重力之比为a:bC.太阳、火星间的距离与日、地之间的距离之比为D.太阳的密度与地球的密度之比为c2:13、一质点静止在光滑水平面上,现对其施加水平外力F,F随时间变化规律如图所示,下列说法正确的是()A.在0~4s时间内,位移先增后减B.在0~4s时间内,动量一直增加C.在0~8s时间内,F的冲量为0D.在0~8s时间内,F做的功不为04、2019年4月20日22时41分,我国在西昌卫星发射中心用长征三号乙运载火箭,成功发射第四十四颗北斗导航卫星。它是北斗三号系统首颗倾斜地球同步轨道卫星,经过一系列在轨测试后,该卫星将与此前发射的18颗中圆地球轨道卫星和1颗地球同步轨道卫星进行组网。已知中圆地球轨道卫星的轨道半径是地球同步轨道卫星的半径的,中圆地球轨道卫星轨道半径为地球半径的k倍,地球表面的重力加速度为g,地球的自转周期为T,则中圆地球轨道卫星在轨运行的()A.周期为B.周期为C.向心加速度大小为D.向心加速度大小为5、如图,某同学将一足球静止摆放在收纳架上。他估测得足球的直径约为20cm,质量约为0.48kg,收纳架两根平行等高的横杆之间的距离d约为12cm。忽略足球的形变以及球与横杆之间的摩擦,重力加速度g取10m/s2,则可估算出一根横杆对足球的弹力约为()A.2.4NB.3.0NC.4.0ND.4.8N6、如图所示,滑块以初速度v0沿表面粗糙且足够长的固定斜面,从顶端下滑,直至速度为零.若用x、v、a分别表示滑块下滑的位移、速度和加速度的大小,t表示时间,则下列图象中能正确描述该过程的是A.B.C.D.二、多项选择题:本题共4小题,每小题5分,共20分。在每小题给出的四个选项中,有多个选项是符合题目要求的。全部选对的得5分,选对但不全的得3分,有选错的得0分。7、如图所示,空间中存在匀强磁场,在磁场中有一个半径为R的圆,圆面与磁场垂直,从圆弧上的P点在纸面内沿各个方向向园内射入质量、电荷量、初速度大小均相同的带同种电荷的粒子,结果沿半径PO方向射入的粒子从边界上Q点射出.已知OQ与OP间的夹角为60°,不计粒子的重力,则下列说法正确的是A.粒子在磁场中做圆周运动的半径为B.粒子在磁场中做圆周运动的半径为点C.有粒子射出部分的国弧所对圆心角的正弦值为D.有粒子射出部分的圆孤所对圆心角的正弦值为8、如图所示,用小灯泡模仿光控电路,AY之间为斯密特触发器,RG为光敏电阻,R1为可变电阻;J为继电器的线圈,Ja为它的常开触点。下列说法正确的是()A.天色变暗时,A端输入高电平,继电器吸引Ja,路灯点亮B.要想在天色更暗时路灯才会点...

1、当您付费下载文档后,您只拥有了使用权限,并不意味着购买了版权,文档只能用于自身使用,不得用于其他商业用途(如 [转卖]进行直接盈利或[编辑后售卖]进行间接盈利)。
2、本站所有内容均由合作方或网友上传,本站不对文档的完整性、权威性及其观点立场正确性做任何保证或承诺!文档内容仅供研究参考,付费前请自行鉴别。
3、如文档内容存在违规,或者侵犯商业秘密、侵犯著作权等,请点击“违规举报”。

碎片内容

河南省九校2024年高三3月份模拟考试物理试题含解析.doc

您可能关注的文档

确认删除?