电脑桌面
添加内谋知识网--内谋文库,文书,范文下载到电脑桌面
安装后可以在桌面快捷访问

浙江省杭州市杭州四中2023-2024学年高三第二次调研物理试卷含解析.doc

浙江省杭州市杭州四中2023-2024学年高三第二次调研物理试卷含解析.doc_第1页
1/18
浙江省杭州市杭州四中2023-2024学年高三第二次调研物理试卷含解析.doc_第2页
2/18
浙江省杭州市杭州四中2023-2024学年高三第二次调研物理试卷含解析.doc_第3页
3/18
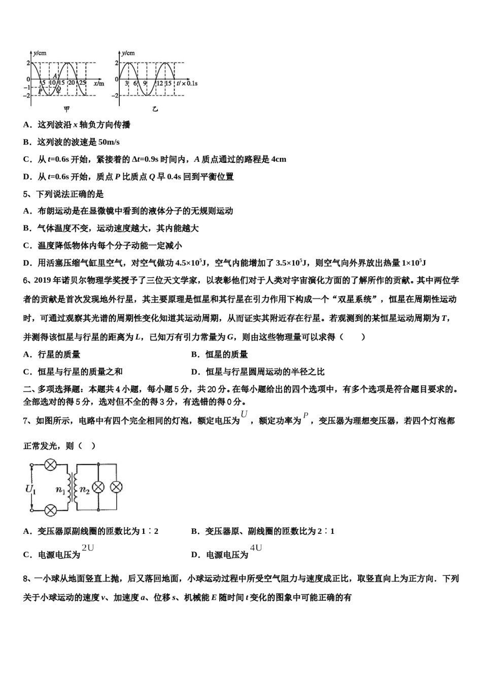
浙江省杭州市杭州四中2023-2024学年高三第二次调研物理试卷注意事项:1.答题前,考生先将自己的姓名、准考证号码填写清楚,将条形码准确粘贴在条形码区域内。2.答题时请按要求用笔。3.请按照题号顺序在答题卡各题目的答题区域内作答,超出答题区域书写的答案无效;在草稿纸、试卷上答题无效。4.作图可先使用铅笔画出,确定后必须用黑色字迹的签字笔描黑。5.保持卡面清洁,不要折暴、不要弄破、弄皱,不准使用涂改液、修正带、刮纸刀。一、单项选择题:本题共6小题,每小题4分,共24分。在每小题给出的四个选项中,只有一项是符合题目要求的。1、下列说法正确的是()A.β衰变所释放的电子是原子核外电子电离形成的B.贝克勒尔通过实验发现了中子C.原子从a能级状态跃迁到b能级状态时吸收波长为λ1的光子;原子从b能级状态跃迁到c能级状态时发射波长为λ2的光子,已知λ1>λ2,那么原子从a能级状态跃迁到c能级状态时将要吸收波长为的光子D.赫兹首次用实验证实了电磁波的存在2、如图所示,真空中ab、cd四点共线且ab=b=cd在a点和d点分别固定有等量的异种点电荷,则下列说法正确的是A.b、c两点的电场强度大小相等,方向相反B.b、c两点的电场强度大小不相等,但方向相同C.同一负点电荷在b点的电势能比在c点的小D.把正点电荷从b点沿直线移到c点,电场力对其先做正功后做负功3、木箱内的地板上放置一个5kg的物体,钢绳吊着木箱静止在某一高度处。从计时时刻开始钢绳拉着木箱向上做初速度为零的匀加速直线运动,加速度为4m/s2,至第3s末钢绳突然断裂,此后木箱先向上做匀减速运动,到达最高点后开始竖直下落,7s末落至地面。木箱在空中运动的过程中地板始终保持水平,重力加速度取10m/s2。下列说法正确的是()A.第2秒末物体的重力增大到70NB.第4秒末物体对木箱地板的压力为70NC.第4秒末物体对木箱地板的压力为50ND.第6秒末物体对木箱地板的压力为04、一列简谐横波,在t=0.6s时刻的图像如图甲所示,此时P、Q两质点的位移均为-1cm,波上A质点的振动图像如图乙所示,则以下说法正确的是()A.这列波沿x轴负方向传播B.这列波的波速是50m/sC.从t=0.6s开始,紧接着的Δt=0.9s时间内,A质点通过的路程是4cmD.从t=0.6s开始,质点P比质点Q早0.4s回到平衡位置5、下列说法正确的是A.布朗运动是在显微镜中看到的液体分子的无规则运动B.气体温度不变,运动速度越大,其内能越大C.温度降低物体内每个分子动能一定减小D.用活塞压缩气缸里空气,对空气做功4.5×105J,空气内能增加了3.5×105J,则空气向外界放出热量1×105J6、2019年诺贝尔物理学奖授予了三位天文学家,以表彰他们对于人类对宇宙演化方面的了解所作的贡献。其中两位学者的贡献是首次发现地外行星,其主要原理是恒星和其行星在引力作用下构成一个“双星系统”,恒星在周期性运动时,可通过观察其光谱的周期性变化知道其运动周期,从而证实其附近存在行星。若观测到的某恒星运动周期为T,并测得该恒星与行星的距离为L,已知万有引力常量为G,则由这些物理量可以求得()A.行星的质量B.恒星的质量C.恒星与行星的质量之和D.恒星与行星圆周运动的半径之比二、多项选择题:本题共4小题,每小题5分,共20分。在每小题给出的四个选项中,有多个选项是符合题目要求的。全部选对的得5分,选对但不全的得3分,有选错的得0分。7、如图所示,电路中有四个完全相同的灯泡,额定电压为,额定功率为,变压器为理想变压器,若四个灯泡都正常发光,则()A.变压器原副线圈的匝数比为1∶2B.变压器原、副线圈的匝数比为2∶1C.电源电压为D.电源电压为8、一小球从地面竖直上抛,后又落回地面,小球运动过程中所受空气阻力与速度成正比,取竖直向上为正方向.下列关于小球运动的速度v、加速度a、位移s、机械能E随时间t变化的图象中可能正确的有A.B.C.D.9、某探究小组利用图甲所示的电路探究一标签模糊的理想变压器的原、副线圈匝数比。R为定值电阻,、为两只标有“5V,2A”的相同小灯泡,在输入端加如图乙所示的交变电压。开关S断开时,灯泡正常发光,测得电阻R两端的电压与灯泡两端电压相等,则下列说法正确的是()A.理思变...

1、当您付费下载文档后,您只拥有了使用权限,并不意味着购买了版权,文档只能用于自身使用,不得用于其他商业用途(如 [转卖]进行直接盈利或[编辑后售卖]进行间接盈利)。
2、本站所有内容均由合作方或网友上传,本站不对文档的完整性、权威性及其观点立场正确性做任何保证或承诺!文档内容仅供研究参考,付费前请自行鉴别。
3、如文档内容存在违规,或者侵犯商业秘密、侵犯著作权等,请点击“违规举报”。

碎片内容

浙江省杭州市杭州四中2023-2024学年高三第二次调研物理试卷含解析.doc

您可能关注的文档

确认删除?