电脑桌面
添加内谋知识网--内谋文库,文书,范文下载到电脑桌面
安装后可以在桌面快捷访问

浙江省苍南县金乡卫城中学2023-2024学年高考适应性考试物理试卷含解析.doc

浙江省苍南县金乡卫城中学2023-2024学年高考适应性考试物理试卷含解析.doc_第1页
1/16
浙江省苍南县金乡卫城中学2023-2024学年高考适应性考试物理试卷含解析.doc_第2页
2/16
浙江省苍南县金乡卫城中学2023-2024学年高考适应性考试物理试卷含解析.doc_第3页
3/16
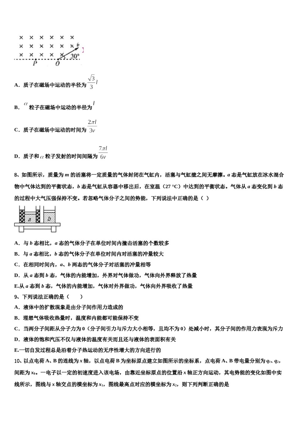
浙江省苍南县金乡卫城中学2023-2024学年高考适应性考试物理试卷注意事项铅笔作答;第二部分必须用黑1.考生要认真填写考场号和座位序号。2.试题所有答案必须填涂或书写在答题卡上,在试卷上作答无效。第一部分必须用2B色字迹的签字笔作答。3.考试结束后,考生须将试卷和答题卡放在桌面上,待监考员收回。一、单项选择题:本题共6小题,每小题4分,共24分。在每小题给出的四个选项中,只有一项是符合题目要求的。1、如图所示,斜面固定在水平面上,斜面上一个物块在沿斜面向下拉力F1作用下匀速下滑,某时刻在物块上再施加一个竖直向下的恒力F2,则之后较短的一段时间内物块的运动状态是()A.仍匀速下滑B.匀加速下滑C.匀减速下滑D.不确定,这与接触面摩擦系数的大小有关2、木星有很多卫星,已经确认的有79颗。其中木卫一绕木星运行的周期约为1.769天,其表面重力加速度约为,木卫二绕木星运行的周期约为3.551天,其表面重力加速度约为。它们绕木星的轨道近似为圆形。则两颗卫星相比()A.木卫一距离木星表面远B.木卫一的向心加速度大C.木卫一的角速度小D.木卫一的线速度小3、物块M在静止的传送带上匀加速下滑时,传送带突然转动,传送带转动的方向如图中箭头所示.则传送带转动后()A.M减速下滑,间断性完成了多次向后喷气,每秒钟可完B.M仍匀加速下滑,加速度比之前大C.M仍匀加速下滑,加速度与之前相同D.M仍匀加速下滑,加速度比之前小4、火箭向后喷气后自身获得向前的速度。某一火箭在喷气前的质量为成5次喷气。设每一次喷气均喷出气体,气体喷出后的速度为,则第三次喷气后火箭的速度为(题中涉及各速度均以地面为参考系)()A.B.C.D.5、分离同位素时,为提高分辨率,通常在质谐仪内的磁场前加一扇形电场.扇形电场由彼此平行、带等量异号电荷的两圆弧形金属板形成,其间电场沿半径方向.被电离后带相同电荷量的同种元素的同位素离子,从狭缝沿同一方向垂直电场线进入静电分析静电分器,经过两板间静电场后会分成几束,不考虑重力及离子间的相互作用,则A.垂直电场线射出的离子速度的值相同B.垂直电场线射出的离子动量的值相同C.偏向正极板的离子离开电场时的动能比进入电场时的动能大D.偏向负极板的离子离开电场时动量的值比进入电场时动量的值大6、在如图所示的电路中,当闭合开关S后,若将滑动变阻器的滑片P向下调节,则正确的是()A.电路再次稳定时,电源效率增加B.灯L2变暗,电流表的示数减小C.灯L1变亮,电压表的示数减小D.电容器存储的电势能增加二、多项选择题:本题共4小题,每小题5分,共20分。在每小题给出的四个选项中,有多个选项是符合题目要求的。全部选对的得5分,选对但不全的得3分,有选错的得0分。7、如图,虚线上方空间分布着垂直纸面向里的匀强磁场,在纸面内沿不同的方向从粒子源先后发射速率均为的质子和粒子,质子和粒子同时到达点。已知,粒子沿与成30°角的方向发射,不计粒子的重力和粒子间的相互作用力,则下列说法正确的是()A.质子在磁场中运动的半径为B.粒子在磁场中运动的半径为C.质子在磁场中运动的时间为D.质子和粒子发射的时间间隔为8、如图所示,质量为m的活塞将一定质量的气体封闭在气缸内,活塞与气缸壁之间无摩擦。a态是气缸放在冰水混合物中气体达到的平衡状态,b态是气缸从容器中移出后,在室温(27°C)中达到的平衡状态。气体从a态变化到b态的过程中大气压强保持不变。若忽略气体分子之间的势能,下列说法中正确的是()A.与b态相比,a态的气体分子在单位时间内撞击活塞的个数较多B.与a态相比,b态的气体分子在单位时间内对活塞的冲量较大C.在相同时间内,a、b两态的气体分子对活塞的冲量相等D.从a态到b态,气体的内能增加,外界对气体做功,气体向外界释放了热量E.从a态到b态,气体的内能增加,气体对外界做功,气体向外界吸收了热量9、下列说法正确的是()A.液体中的扩散现象是由分子间作用力造成的B.理想气体吸收热量时,温度和内能都可能保持不变C.当两分子间距从分子力为0(分子间引力与斥力大小相等,且均不为0)处减小时,其分子间的作用力表现为斥力D.液体的饱和汽压不仅与液体的...

1、当您付费下载文档后,您只拥有了使用权限,并不意味着购买了版权,文档只能用于自身使用,不得用于其他商业用途(如 [转卖]进行直接盈利或[编辑后售卖]进行间接盈利)。
2、本站所有内容均由合作方或网友上传,本站不对文档的完整性、权威性及其观点立场正确性做任何保证或承诺!文档内容仅供研究参考,付费前请自行鉴别。
3、如文档内容存在违规,或者侵犯商业秘密、侵犯著作权等,请点击“违规举报”。

碎片内容

浙江省苍南县金乡卫城中学2023-2024学年高考适应性考试物理试卷含解析.doc

您可能关注的文档

确认删除?