电脑桌面
添加内谋知识网--内谋文库,文书,范文下载到电脑桌面
安装后可以在桌面快捷访问

浙江金华市浙师大附中2023-2024学年高三六校第一次联考物理试卷含解析.doc

浙江金华市浙师大附中2023-2024学年高三六校第一次联考物理试卷含解析.doc_第1页
1/16
浙江金华市浙师大附中2023-2024学年高三六校第一次联考物理试卷含解析.doc_第2页
2/16
浙江金华市浙师大附中2023-2024学年高三六校第一次联考物理试卷含解析.doc_第3页
3/16
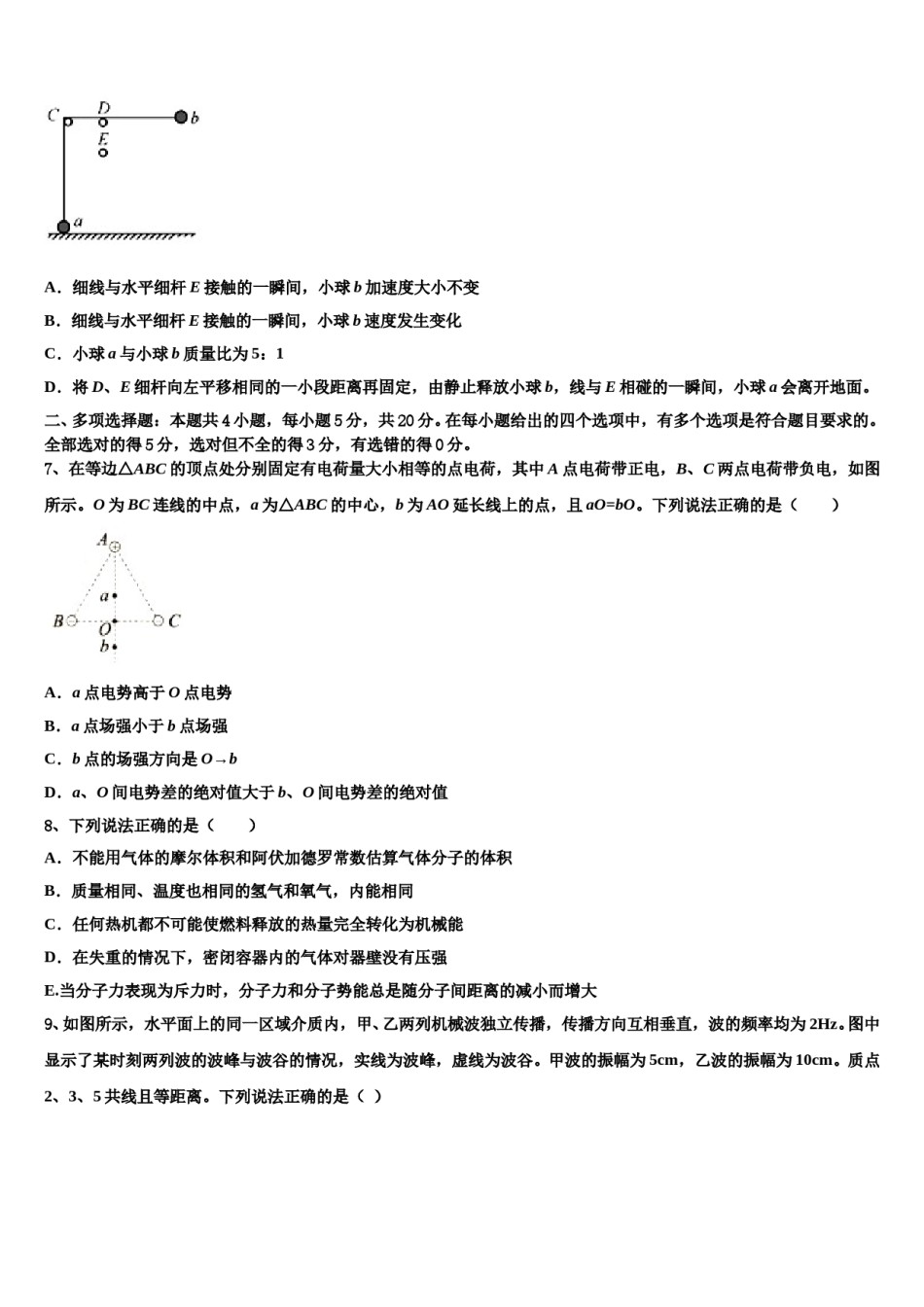
浙江金华市浙师大附中2023-2024学年高三六校第一次联考物理试卷考生须知:1.全卷分选择题和非选择题两部分,全部在答题纸上作答。选择题必须用2B铅笔填涂;非选择题的答案必须用黑色字迹的钢笔或答字笔写在“答题纸”相应位置上。2.请用黑色字迹的钢笔或答字笔在“答题纸”上先填写姓名和准考证号。3.保持卡面清洁,不要折叠,不要弄破、弄皱,在草稿纸、试题卷上答题无效。一、单项选择题:本题共6小题,每小题4分,共24分。在每小题给出的四个选项中,只有一项是符合题目要求的。1、AB两物体同时同地从静止开始运动,其运动的速度随时间的v—t图如图所示,关于它们运动的描述正确的是()A.物体B在直线上做往返运动B.物体A做加速度增大的曲线运动C.AB两物体在0-1s运动过程中距离越来越近D.B物体在第1s内、第2s内、第3s内的平均速度大小为1:3:22、如图所示,A、B是两个带电小球,质量相等,A球用绝缘细线悬挂于O点,A、B球用绝缘细线相连,两线长度相等,整个装置处于水平向右的匀强电场中,平衡时B球恰好处于O点正下方,OA和AB绳中拉力大小分别为TOA和TAB,则()A.两球的带电量相等B.TOA=2TABC.增大电场强度,B球上移,仍在O点正下方D.增大电场强度,B球左移,在O点正下方的左侧3、下列说法中,正确的是()A.物体在恒力作用下不可能做曲线运动B.物体在恒力作用下不可能做圆周运动C.物体在变力作用下不可能做直线运动D.物体在变力作用下不可能做曲线运动4、据伊朗新闻电视台2019年9月7日消息,伊朗原子能组织发言人卡迈勒万迪当天宣布,作为第三阶段中止履行伊核协议的措施,伊朗已启动了“先进离心机”,以增加浓缩铀储量。关于铀核的裂变,下列叙述正确的是()A.核反应堆中铀核俘获一个中子后分裂为两个或几个中等质量的原子核,并吸收大量能量B.核反应堆中铀核自发分裂为两个或几个中等质量的原子核,同时释放大量的核能C.要使核反应堆中铀核发生链式反应,必须要有慢中子的轰击D.要使核反应堆中铀核发生链式反应,必须要有快中子的轰击5、甲、乙两物体同时同地沿同一直线运动的速度一时间图象如图所示,下列说法正确的是()A.时刻两物体的加速度方向相同B.时刻两物体的速度方向相同C.甲物体的加速度逐渐减小D.时刻两物体相遇6、如图所示,a、b两个小球用一根不可伸长的细线连接,细线绕过固定光滑水平细杆CD,与光滑水平细杆口接触,C、D在同一水平线上。D到小球b的距离是L,在D的正下方也固定有一光滑水平细杆DE。D、E间距为,小球a放在水平地面上,细线水平拉直,由静止释放b,当细线与水平细杆E接触的一瞬间,小球a对地面的压力恰好为0,不计小球大小,则下列说法正确的是A.细线与水平细杆E接触的一瞬间,小球b加速度大小不变B.细线与水平细杆E接触的一瞬间,小球b速度发生变化C.小球a与小球b质量比为5:1D.将D、E细杆向左平移相同的一小段距离再固定,由静止释放小球b,线与E相碰的一瞬间,小球a会离开地面。二、多项选择题:本题共4小题,每小题5分,共20分。在每小题给出的四个选项中,有多个选项是符合题目要求的。全部选对的得5分,选对但不全的得3分,有选错的得0分。7、在等边△ABC的顶点处分别固定有电荷量大小相等的点电荷,其中A点电荷带正电,B、C两点电荷带负电,如图所示。O为BC连线的中点,a为△ABC的中心,b为AO延长线上的点,且aO=bO。下列说法正确的是()A.a点电势高于O点电势B.a点场强小于b点场强C.b点的场强方向是O→bD.a、O间电势差的绝对值大于b、O间电势差的绝对值8、下列说法正确的是()A.不能用气体的摩尔体积和阿伏加德罗常数估算气体分子的体积B.质量相同、温度也相同的氢气和氧气,内能相同C.任何热机都不可能使燃料释放的热量完全转化为机械能D.在失重的情况下,密闭容器内的气体对器壁没有压强E.当分子力表现为斥力时,分子力和分子势能总是随分子间距离的减小而增大9、如图所示,水平面上的同一区域介质内,甲、乙两列机械波独立传播,传播方向互相垂直,波的频率均为2Hz。图中显示了某时刻两列波的波峰与波谷的情况,实线为波峰,虚线为波谷。甲波的振幅为5cm,乙波的振幅为10cm。质点2、3、5共...

1、当您付费下载文档后,您只拥有了使用权限,并不意味着购买了版权,文档只能用于自身使用,不得用于其他商业用途(如 [转卖]进行直接盈利或[编辑后售卖]进行间接盈利)。
2、本站所有内容均由合作方或网友上传,本站不对文档的完整性、权威性及其观点立场正确性做任何保证或承诺!文档内容仅供研究参考,付费前请自行鉴别。
3、如文档内容存在违规,或者侵犯商业秘密、侵犯著作权等,请点击“违规举报”。

碎片内容

浙江金华市浙师大附中2023-2024学年高三六校第一次联考物理试卷含解析.doc

您可能关注的文档

确认删除?