电脑桌面
添加内谋知识网--内谋文库,文书,范文下载到电脑桌面
安装后可以在桌面快捷访问

2023-2024学年杭州市滨江区江南实验学校化学九年级第一学期期末经典试题含解析.doc

2023-2024学年杭州市滨江区江南实验学校化学九年级第一学期期末经典试题含解析.doc_第1页
1/11
2023-2024学年杭州市滨江区江南实验学校化学九年级第一学期期末经典试题含解析.doc_第2页
2/11
2023-2024学年杭州市滨江区江南实验学校化学九年级第一学期期末经典试题含解析.doc_第3页
3/11
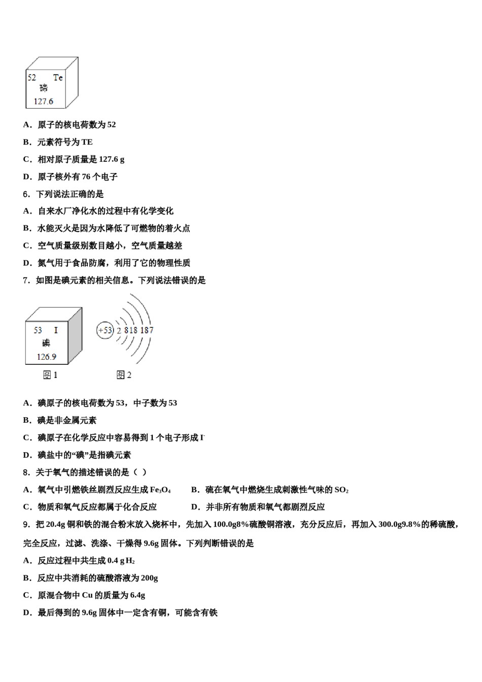
2023-2024学年杭州市滨江区江南实验学校化学九年级第一学期期末经典试题注意事项1.考试结束后,请将本试卷和答题卡一并交回.2.答题前,请务必将自己的姓名、准考证号用0.5毫米黑色墨水的签字笔填写在试卷及答题卡的规定位置.3.请认真核对监考员在答题卡上所粘贴的条形码上的姓名、准考证号与本人是否相符.4.作答选择题,必须用2B铅笔将答题卡上对应选项的方框涂满、涂黑;如需改动,请用橡皮擦干净后,再选涂其他答案.作答非选择题,必须用05毫米黑色墨水的签字笔在答题卡上的指定位置作答,在其他位置作答一律无效.5.如需作图,须用2B铅笔绘、写清楚,线条、符号等须加黑、加粗.一、单选题(本大题共10小题,共20分)1.下列实验方案的设计中,所选试剂或方法正确的是选项实验方案所选试剂或方法A降低饮用水硬度肥皂水B除去二氧化碳中的一氧化碳澄清石灰水C测定空气中的氧气细铁丝D鉴别硫粉和木炭粉观察颜色A.AB.BC.CD.D2.三氧化硫常用于工业制硫酸,三氧化硫(SO3)中硫元素的化合价为()A.-2B.+2C.+4D..+63.下列物质的性质中,属于化学性质的是B.氢氧化钠能与硫酸铜反应A.铝具有导电性C.氮气难溶于水D.常温下氧气是无色无味气体4.下列关于水的说法中正确的是A.过滤可以使硬水变软水B.长期饮用硬水用以补钙C.自然界中的水都是混合物D.常用杀虫剂给自来水消毒5.我国研发的“碲化铋(Bi2Te3)纤维素复合热电薄膜电池”,能利用人体热量为手表等可穿戴电子设备供电。右图是碲在元素周期表中的相关信息,下列说法正确的是A.原子的核电荷数为52B.元素符号为TEC.相对原子质量是127.6gD.原子核外有76个电子6.下列说法正确的是A.自来水厂净化水的过程中有化学变化B.水能灭火是因为水降低了可燃物的着火点C.空气质量级别数目越小,空气质量越差D.氮气用于食品防腐,利用了它的物理性质7.如图是碘元素的相关信息。下列说法错误的是A.碘原子的核电荷数为53,中子数为53B.碘是非金属元素C.碘原子在化学反应中容易得到1个电子形成I-D.碘盐中的“碘”是指碘元素8.关于氧气的描述错误的是()A.氧气中引燃铁丝剧烈反应生成Fe3O4B.硫在氧气中燃烧生成刺激性气味的SO2C.物质和氧气反应都属于化合反应D.并非所有物质和氧气都剧烈反应9.把20.4g铜和铁的混合粉末放入烧杯中,先加入100.0g8%硫酸铜溶液,充分反应后,再加入300.0g9.8%的稀硫酸,完全反应,过滤、洗涤、干燥得9.6g固体。下列判断错误的是A.反应过程中共生成0.4gH2B.反应中共消耗的硫酸溶液为200gC.原混合物中Cu的质量为6.4gD.最后得到的9.6g固体中一定含有铜,可能含有铁10.“分类”可以使人们有序地研究物质,以下分类正确的是()A.单质:金刚石、液氧、钢B.氧化物:水、二氧化碳、铁锈C.合金:硬铝、青铜、焊锡D.化合物:天然气、氯化钠、硫酸铜二、填空题(本大题共1小题,共4分)11.请用化学式填空:空气中含量最多的气体是______________________________;地壳中含量最多的金属元素所形成的氧化物是_____________________________。三、计算题(本大题共1小题,共5分)12.在实验室中,可以选择上图所示装置来制取气体。(1)若用A、C装置制取氧气,写出有关反应的化学方程式_________。(2)确定B作为气体发生装置应满足的条件是什么________?四、简答题(本大题共2小题,共8分)13.因外观相似,某同学不慎将一包氯化钠粉末与一包碳酸钠粉末混在了一起。某研究小组的同学欲探究这份粉末中各组分的含量,做了如下实验:a.将粉末混合均匀,取10g,加入45.7g水中,充分溶解配制成溶液;b.向所配溶液中逐滴滴加溶质质量分数为10%的稀盐酸;c.将产生的气体先通过浓硫酸,再通入足量的氢氧化钠溶液中(如图),测量氢氧化钠溶液的增重(其它误差忽略不计);d.绘制氢氧化钠溶液增重(g)与滴加稀盐酸质量(g)的关系曲线如下图。请完成下列问题:(1)反应过程中,生成二氧化碳的总量为_____g。(2)当恰好完全反应时,溶液的pH_____7(选填“>”、“<”或“=”);计算此时所得溶液中溶质的质量分数。_______(精确到0.1%)14.硫酸发现于公元8世纪,在古代中国,稀硫酸被...

1、当您付费下载文档后,您只拥有了使用权限,并不意味着购买了版权,文档只能用于自身使用,不得用于其他商业用途(如 [转卖]进行直接盈利或[编辑后售卖]进行间接盈利)。
2、本站所有内容均由合作方或网友上传,本站不对文档的完整性、权威性及其观点立场正确性做任何保证或承诺!文档内容仅供研究参考,付费前请自行鉴别。
3、如文档内容存在违规,或者侵犯商业秘密、侵犯著作权等,请点击“违规举报”。

碎片内容

2023-2024学年杭州市滨江区江南实验学校化学九年级第一学期期末经典试题含解析.doc

您可能关注的文档

确认删除?