电脑桌面
添加内谋知识网--内谋文库,文书,范文下载到电脑桌面
安装后可以在桌面快捷访问

2023-2024学年江苏省常州市金坛区水北中学化学九上期末质量检测试题含解析.doc

2023-2024学年江苏省常州市金坛区水北中学化学九上期末质量检测试题含解析.doc_第1页
1/12
2023-2024学年江苏省常州市金坛区水北中学化学九上期末质量检测试题含解析.doc_第2页
2/12
2023-2024学年江苏省常州市金坛区水北中学化学九上期末质量检测试题含解析.doc_第3页
3/12
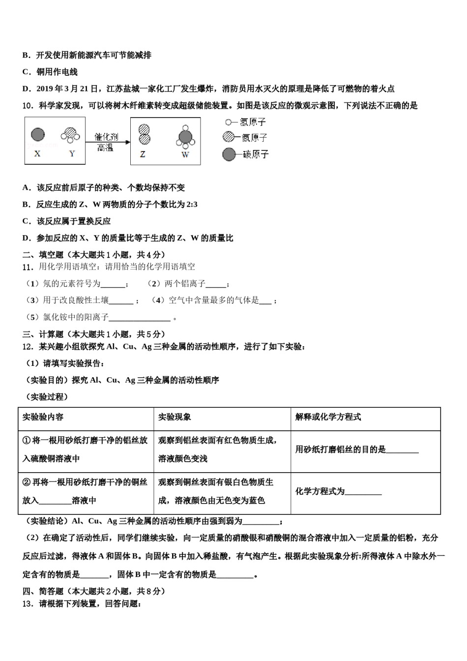
2023-2024学年江苏省常州市金坛区水北中学化学九上期末质量检测试题注意事项:1.答题前,考生先将自己的姓名、准考证号填写清楚,将条形码准确粘贴在考生信息条形码粘贴区。2.选择题必须使用2B铅笔填涂;非选择题必须使用0.5毫米黑色字迹的签字笔书写,字体工整、笔迹清楚。3.请按照题号顺序在各题目的答题区域内作答,超出答题区域书写的答案无效;在草稿纸、试题卷上答题无效。4.保持卡面清洁,不要折叠,不要弄破、弄皱,不准使用涂改液、修正带、刮纸刀。一、单选题(本大题共10小题,共20分)1.下列物质的用途中,主要利用其化学性质的是()A.用金刚石切割大理石B.干冰用于食品的冷藏保鲜C.利用焦炭来冶炼钢铁D.用稀有气体制成强照明灯2.溶液的知识广泛用于生产、生活中。下列有关溶液说法正确的是()A.碘溶于水得到碘酒B.溶液是均一的、稳定的混合物C.洗涤剂去油污的原理是溶解D.植物油加入水中可得溶液3.下图实验操作正确的是A.氧气的验满B.量取液体C.液体的取用D.检查装置气密性4.下列能源属于纯净物的是()A.煤B.石油C.酒精D.天然气禁止火灾5.关于生活中的化学,下列说法正确的是A.用厨房清洁剂除水垢B.喝完汽水打嗝是因为压强增大气体溶解度减小C.施用大量的化肥农药以提高农作物的产量D.人被蚊虫叮咬后常抹牙膏、肥皂水6.下列对标志含义的解释正确的是A.节水标志B.C.当心烟火D.有害垃圾7.利尿酸(C13H12Cl2O3)有很强的利尿作用,能快速降低体重并稀释尿液,可以掩盖服用的兴奋剂而逃避检查,因此利尿酸在奥运会上被禁用。下列关于利尿酸的叙述正确的是()A.利尿酸属于氧化物B.利尿酸中各元素的质量比为13:12:2:3C.利尿酸由30个原子构成D.利尿酸由碳、氢、氧、氯四种元素组成8.柑橘中含有对人体有益的柠檬烯。若用R表示柠檬烯,其完全燃烧的化学方程式为R+14O210CO2+8H2O,则柠檬烯的化学式为()A.C5H10B.2C5H8C.C10H16D.C10H189.化学与生活密切相关,下列说法中,错误的是()A.稀有气体用来制作电光源B.开发使用新能源汽车可节能减排C.铜用作电线D.2019年3月21日,江苏盐城一家化工厂发生爆炸,消防员用水灭火的原理是降低了可燃物的着火点10.科学家发现,可以将树木纤维素转变成超级储能装置。如图是该反应的微观示意图,下列说法不正确的是A.该反应前后原子的种类、个数均保持不变B.反应生成的Z、W两物质的分子个数比为2:3C.该反应属于置换反应D.参加反应的X、Y的质量比等于生成的Z、W的质量比二、填空题(本大题共1小题,共4分)11.用化学用语填空:请用恰当的化学用语填空(1)氖的元素符号为______;(2)两个铝离子_____;(3)用于改良酸性土壤______;(4)空气中含量最多的气体是___;(5)氯化铵中的阳离子_______________。三、计算题(本大题共1小题,共5分)12.某兴趣小组欲探究Al、Cu、Ag三种金属的活动性顺序,进行了如下实验:(1)请填写实验报告:(实验目的)探究Al、Cu、Ag三种金属的活动性顺序(实验过程)实验验内容实验现象解释或化学方程式①将一根用砂纸打磨干净的铝丝放观察到铝丝表面有红色物质生成,用砂纸打磨铝丝的目的是________入硫酸铜溶液中溶液颜色变浅②再将一根用砂纸打磨干净的铜丝观察到铜丝表面有银白色物质生化学方程式为_________放入________溶液中成,溶液颜色由无色变为蓝色(实验结论)Al、Cu、Ag三种金属的活动性顺序由强到弱为_________;(2)在确定了活动性后,同学们继续实验,向一定质量的硝酸银和硝酸铜的混合溶液中加入一定质量的铝粉,充分反应后过滤,得液体A和固体B。向固体B中加入稀盐酸,有气泡产生。根据此实验现象分析:所得液体A中除水外一定含有的物质是_______,固体B中一定含有的物质是_________。四、简答题(本大题共2小题,共8分)13.请根据下列装置,回答问题:(1)仪器x的名称是_____;用D收集氢气时,气体应从导管_____端(填m或n)进入。(2)若用过氧化氢溶液和二氧化锰制备氧气,化学反应方程式为_____,最好选用发生装置_____(填序号);将D装满水,用排水法收集氧气并测定气体体积,应在_____端(填m或n)连接上一个量筒...

1、当您付费下载文档后,您只拥有了使用权限,并不意味着购买了版权,文档只能用于自身使用,不得用于其他商业用途(如 [转卖]进行直接盈利或[编辑后售卖]进行间接盈利)。
2、本站所有内容均由合作方或网友上传,本站不对文档的完整性、权威性及其观点立场正确性做任何保证或承诺!文档内容仅供研究参考,付费前请自行鉴别。
3、如文档内容存在违规,或者侵犯商业秘密、侵犯著作权等,请点击“违规举报”。

碎片内容

2023-2024学年江苏省常州市金坛区水北中学化学九上期末质量检测试题含解析.doc

您可能关注的文档

确认删除?