电脑桌面
添加内谋知识网--内谋文库,文书,范文下载到电脑桌面
安装后可以在桌面快捷访问

2023-2024学年江苏省无锡市东林中学化学九年级第一学期期末监测试题含解析.doc

2023-2024学年江苏省无锡市东林中学化学九年级第一学期期末监测试题含解析.doc_第1页
1/11
2023-2024学年江苏省无锡市东林中学化学九年级第一学期期末监测试题含解析.doc_第2页
2/11
2023-2024学年江苏省无锡市东林中学化学九年级第一学期期末监测试题含解析.doc_第3页
3/11
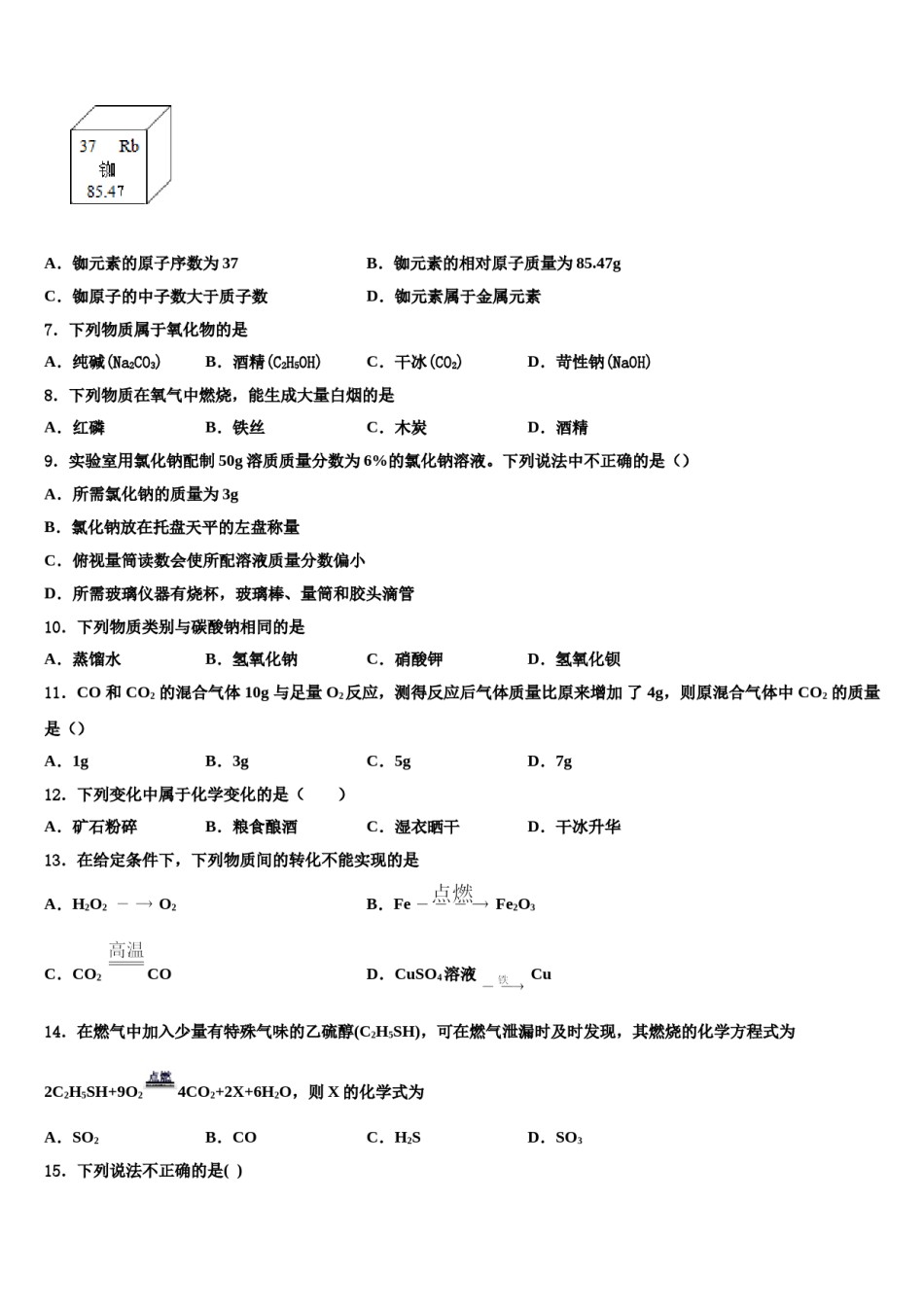
2023-2024学年江苏省无锡市东林中学化学九年级第一学期期末监测试题请考生注意:1.请用2B铅笔将选择题答案涂填在答题纸相应位置上,请用0.5毫米及以上黑色字迹的钢笔或签字笔将主观题的答案写在答题纸相应的答题区内。写在试题卷、草稿纸上均无效。2.答题前,认真阅读答题纸上的《注意事项》,按规定答题。一、单选题(本大题共15小题,共30分)1.“乐百氏”矿泉水标签上印有水质成分如下(mg/L):硒:0.013;铝:0.0596;锌:0.0062;钠:18.4;钙:4.69。这里的硒、锶、锌、钠、钙是指A.元素B.原子C.单质D.分子2.夏日的重庆,气温升高,空气湿度增大,这种现象说明A.温度越高,水分子体积越大B.温度越高,水分子运动的速率越快C.温度越高,水分子质量越大D.温度越高,空气中水分子个数越少3.有X、Y、Z三种金属片,分别放入稀硫酸中,X、Z表面有气泡产生,Y没有明显现象,X放入ZCln溶液,没有明显现象。判断这三种金属的活动性由强到弱的顺序是A.X>Y>ZB.Z>X>YC.X>Z>YD.Y>X>Z4.今年4月,科学家在深海海底发现了大量未来太阳能光伏发电必需的元素―碲。碲元素在周期表中的信息如右图所示。下列说法不正确的是A.碲是非金属元素B.碲的元素符号为TeC.碲原子的核外电子数为52D.碲元素的相对原子质量为127.6g5.中华传统文化博大精深,下列古诗中不涉及化学变化的是A.梅须逊雪三分白,雪却输梅一段香B.爆竹声中一岁除,春风送暖入屠苏C.爝火燃回春浩浩,洪炉照破夜沉沉D.千锤万凿出深山,烈火焚烧若等闲6.我国的北斗导航卫星系统采用铷原子钟,提供精确时间。如图是铷元素在元素周期表中的相关信息,下列说法不正确的是A.铷元素的原子序数为37B.铷元素的相对原子质量为85.47gC.铷原子的中子数大于质子数D.铷元素属于金属元素7.下列物质属于氧化物的是A.纯碱(Na2CO3)B.酒精(C2H5OH)C.干冰(CO2)D.苛性钠(NaOH)8.下列物质在氧气中燃烧,能生成大量白烟的是A.红磷B.铁丝C.木炭D.酒精9.实验室用氯化钠配制50g溶质质量分数为6%的氯化钠溶液。下列说法中不正确的是()A.所需氯化钠的质量为3gB.氯化钠放在托盘天平的左盘称量C.俯视量筒读数会使所配溶液质量分数偏小D.所需玻璃仪器有烧杯,玻璃棒、量筒和胶头滴管10.下列物质类别与碳酸钠相同的是A.蒸馏水B.氢氧化钠C.硝酸钾D.氢氧化钡11.CO和CO2的混合气体10g与足量O2反应,测得反应后气体质量比原来增加了4g,则原混合气体中CO2的质量是()B.3gC.5gD.7gA.1g12.下列变化中属于化学变化的是()A.矿石粉碎B.粮食酿酒C.湿衣晒干D.干冰升华13.在给定条件下,下列物质间的转化不能实现的是A.H2O2O2B.FeFe2O3C.CO2COD.CuSO4溶液Cu14.在燃气中加入少量有特殊气味的乙硫醇(C2H5SH),可在燃气泄漏时及时发现,其燃烧的化学方程式为2C2H5SH+9O24CO2+2X+6H2O,则X的化学式为A.SO2B.COC.H2SD.SO315.下列说法不正确的是()A.催化剂在化学反应前后,质量和性质都不变B.地壳中质量分数最大的元素是氧C.空气中体积分数最大的气体是氮气D.只含有一种元素的物质可能是纯净物二、填空题(本大题共1小题,共6分)16.用H2和CuO反应的实验来测定水的组成,如图A所示。请回答下列问题:(1)实验中,用锌粒和稀硫酸反应制取氢气:①检验氢气纯度后,先通一段时间氢气,再加热CuO进行反应,其主要目的是_______;②与CuO反应前,应将制取的H2通过图B所示装置进行干燥,其中所盛的试剂是_______;(2)实验中,测定的数据如表所示,根据数据计算生成的水中氢氧元素的质量比为:_____(要求有计算式)实验前实验后CuO和玻璃管总质量65.6g59.2gCaCl2和U形管的总质量100.8g108.0g(3)下列情况下,对实验测定结果一定没有影响的是_______(填序号)①相对CuO而言,H2是过量的②CuO粉末中含有不与H2反应的杂质③反应中部分CuO变成Cu2O④干燥剂CaCl2有部分失效⑤用固体NaOH代替CaCl2做干燥剂三、简答题(本大题共2小题,共25分)17.(8分)将NaCl和Na2CO3的固体混合物33.8g放入125g稀盐酸中,恰好完全反应,得NaCl溶液150g。(1)生成气体的质量为_____克。(2)原混合物中碳酸钠质量为多少克?(3)若将所得...

1、当您付费下载文档后,您只拥有了使用权限,并不意味着购买了版权,文档只能用于自身使用,不得用于其他商业用途(如 [转卖]进行直接盈利或[编辑后售卖]进行间接盈利)。
2、本站所有内容均由合作方或网友上传,本站不对文档的完整性、权威性及其观点立场正确性做任何保证或承诺!文档内容仅供研究参考,付费前请自行鉴别。
3、如文档内容存在违规,或者侵犯商业秘密、侵犯著作权等,请点击“违规举报”。

碎片内容

2023-2024学年江苏省无锡市东林中学化学九年级第一学期期末监测试题含解析.doc

您可能关注的文档

确认删除?