电脑桌面
添加内谋知识网--内谋文库,文书,范文下载到电脑桌面
安装后可以在桌面快捷访问

2023-2024学年江苏省无锡市新吴区九年级化学第一学期期中教学质量检测模拟试题含解析.doc

2023-2024学年江苏省无锡市新吴区九年级化学第一学期期中教学质量检测模拟试题含解析.doc_第1页
1/11
2023-2024学年江苏省无锡市新吴区九年级化学第一学期期中教学质量检测模拟试题含解析.doc_第2页
2/11
2023-2024学年江苏省无锡市新吴区九年级化学第一学期期中教学质量检测模拟试题含解析.doc_第3页
3/11
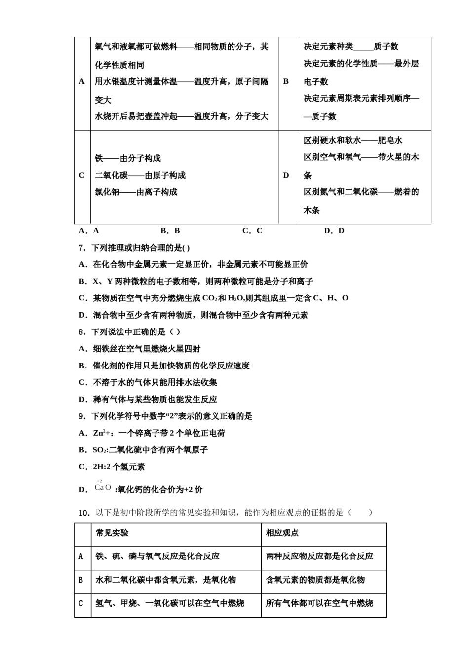
2023-2024学年江苏省无锡市新吴区九年级化学第一学期期中教学质量检测模拟试题教学质量检测模拟试题注意事项1.考试结束后,请将本试卷和答题卡一并交回.2.答题前,请务必将自己的姓名、准考证号用0.5毫米黑色墨水的签字笔填写在试卷及答题卡的规定位置.3.请认真核对监考员在答题卡上所粘贴的条形码上的姓名、准考证号与本人是否相符.4.作答选择题,必须用2B铅笔将答题卡上对应选项的方框涂满、涂黑;如需改动,请用橡皮擦干净后,再选涂其他答案.作答非选择题,必须用05毫米黑色墨水的签字笔在答题卡上的指定位置作答,在其他位置作答一律无效.5.如需作图,须用2B铅笔绘、写清楚,线条、符号等须加黑、加粗.一、单选题(本大题共10小题,共20分)1.下列有关催化剂的说法中错误的是()A.催化剂在化学反应的过程中参与了反应B.催化剂能改变其他物质的化学反应速度C.在化学反应前后,催化剂没有增加产物的质量D.在化学反应前后催化剂的性质没有改变2.根据氨碱法生产纯碱的反应原理,下列有关理解中,错误的是()A.用食盐制纯碱需要含碳、氧元素的物质B.因为小苏打不溶于水沉淀析出,化学反应才能发生C.某些物质的循环利用,既节约了资金,又保护了环境D.氨气的使用促进了二氧化碳的反应,保证生产的顺利进行3.生活中的下列物质属于纯净物的是()A.加碘食盐B.蒸馏水C.白酒D.食醋4.推理是一种常用的化学学习方法.下列各推理中,正确的是()A.燃烧时发光发热,所以发光发热的变化一定是燃烧B.氧化物含氧元素,所以含氧元素的物质一定是氧化物C.碘元素可预防甲状腺疾病,所以需尽可能多补充碘元素D.单质只含有一种元素,所以只含有一种元素的纯净物一定是单质5.高氯酸铵的化学式为NH4ClO4,其中氯元素的化合价为()A.﹣1B.+1C.+7D.+56.下列说法完全正确的是氧气和液氧都可做燃料——相同物质的分子,其决定元素种类_____质子数化学性质相同决定元素的化学性质——最外层A用水银温度计测量体温——温度升高,原子间隔B电子数变大决定元素周期表元素排列顺序—水烧开后易把壶盖冲起——温度升高,分子变大—质子数铁——由分子构成区别硬水和软水——肥皂水C二氧化碳——由原子构成区别空气和氧气——带火星的木D条氯化钠——由离子构成区别氮气和二氧化碳——燃着的木条A.AB.BC.CD.D7.下列推理或归纳合理的是()A.在化合物中金属元素一定显正价,非金属元素不可能显正价B.X、Y两种微粒的电子数相等,则两种微粒可能是分子和离子C.某物质在空气中充分燃烧生成CO2和H2O,则其组成里一定含C、H、OD.混合物中至少含有两种物质,则混合物中至少含有两种元素8.下列说法中正确的是()A.细铁丝在空气里燃烧火星四射B.催化剂的作用只是加快物质的化学反应速度C.不溶于水的气体只能用排水法收集D.稀有气体与某些物质也能发生反应9.下列化学符号中数字“2”表示的意义正确的是A.Zn2+:一个锌离子带2个单位正电荷B.SO2:二氧化硫中含有两个氧原子C.2H:2个氢元素D.:氧化钙的化合价为+2价10.以下是初中阶段所学的常见实验和知识,能作为相应观点的证据的是()常见实验相应观点A铁、硫、磷与氧气反应是化合反应两种反应物反应都是化合反应B水和二氧化碳中都含氧元素,是氧化物含氧元素的物质都是氧化物C氢气、甲烧、一氧化碳可以在空气中燃烧所有气体都可以在空气中燃烧D氮气、氧气、氢气是由分子构成物质都是由微粒构成A.AB.BC.CD.D二、填空题(本大题共1小题,共4分)11.在宏观、微观和符号之间建立联系是化学学习的特点。(1)用适当的化学符号填空:①铝元素_____、②镁离子_____(2)写出下列符号表示的意义:①2H_____,②2H2_____(3)写出下列元素或根的符号和化合价:①钙元素_____、_____价②碳酸根_____、_____价(4)从宏观上看,物质是由元素组成的,那么,水是由_____组成的:从微观上看,物质是由粒子构成的,那么,二氧化碳是由_____构成的。(5)打开食品包装袋,会闻到食物的香气,说明分子具有的性质是_____。三、计算题(本大题共1小题,共5分)12.某同学利用如图装置进行镁带在空气中燃烧的实验。燃烧、冷却后打开止...

1、当您付费下载文档后,您只拥有了使用权限,并不意味着购买了版权,文档只能用于自身使用,不得用于其他商业用途(如 [转卖]进行直接盈利或[编辑后售卖]进行间接盈利)。
2、本站所有内容均由合作方或网友上传,本站不对文档的完整性、权威性及其观点立场正确性做任何保证或承诺!文档内容仅供研究参考,付费前请自行鉴别。
3、如文档内容存在违规,或者侵犯商业秘密、侵犯著作权等,请点击“违规举报”。

碎片内容

2023-2024学年江苏省无锡市新吴区九年级化学第一学期期中教学质量检测模拟试题含解析.doc

您可能关注的文档

确认删除?