电脑桌面
添加内谋知识网--内谋文库,文书,范文下载到电脑桌面
安装后可以在桌面快捷访问

2023-2024学年江苏省无锡市无锡外国语学校化学九上期末达标检测试题含解析.doc

2023-2024学年江苏省无锡市无锡外国语学校化学九上期末达标检测试题含解析.doc_第1页
1/11
2023-2024学年江苏省无锡市无锡外国语学校化学九上期末达标检测试题含解析.doc_第2页
2/11
2023-2024学年江苏省无锡市无锡外国语学校化学九上期末达标检测试题含解析.doc_第3页
3/11
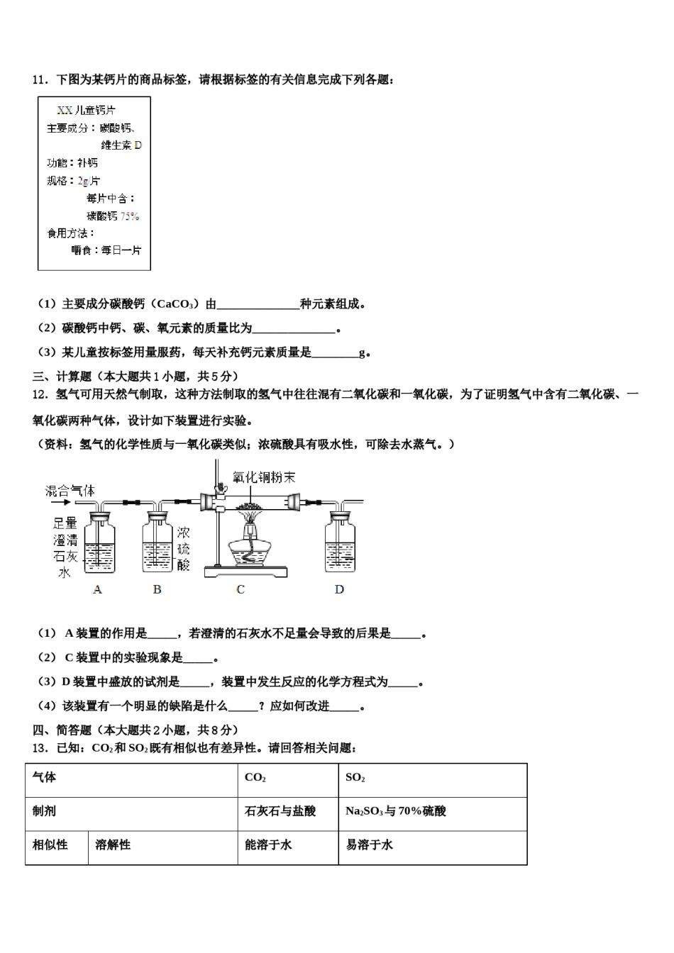
2023-2024学年江苏省无锡市无锡外国语学校化学九上期末达标检测试题考生请注意:1.答题前请将考场、试室号、座位号、考生号、姓名写在试卷密封线内,不得在试卷上作任何标记。2.第一部分选择题每小题选出答案后,需将答案写在试卷指定的括号内,第二部分非选择题答案写在试卷题目指定的位置上。3.考生必须保证答题卡的整洁。考试结束后,请将本试卷和答题卡一并交回。一、单选题(本大题共10小题,共20分)1.为了除去下表物质中的杂质(包括内为杂质),所选试剂或方法正确的是物质选用试剂或方法ACO(CO2)通入氧气中点燃BH2O(H2O2)加入二氧化锰,过滤CCuO(C)加热DFe(Cu)加入足量的稀盐酸,过滤A.AB.BC.CD.D2.下列做法错误的是A.燃放烟花爆竹时,远离人群和可燃物B.天然气泄漏,立即关闭阀门并开窗通风C.不慎碰倒燃着的酒精灯,立即用湿布盖灭D.正在使用的家用电器着火,立即用水浇灭3.除去CO2中混有的少量CO气体,可采用的方法是()A.将混合气体点燃B.将混合气体通过澄清的石灰水C.将混合气体通过灼热的氧化铜D.将混合气体通过灼热的炭层4.下列有关燃烧和灭火的说法不合理的是()A.炒菜时油锅里的油着火,可用锅盖盖灭B.降低可燃物的着火点是灭火的一条途径C.煤矿矿井、面粉加工厂、加油站等场所应严禁烟火D.高层楼房着火时,不能乘坐电梯逃离5.下列物质的鉴别方法错误的一组是()A.蒸馏水和过氧化氢溶液——二氧化锰B.金属铁和铜——观察颜色C.氮气和氧气——燃着的木条D.一氧化碳和二氧化碳——闻气味6.如图为某反应的微观示意图,不同的球代表不同元素的原子。下列说法错误的是()A.该反应的反应物可能属于氧化物B.不考虑反应条件时,该图示可以表示双氧水制取氧气的反应C.该反应的反应类型为分解反应D.该反应生成物都属于化合物7.1018年10月18日,我国首艘国产航母第三次试海成功。用到的金属钛主要通过下列反应制得:①1FeTiO3+6C+7Cl1═1X+1TiCl4+6CO,②TiCl4+1Mg═Ti+1MgCl1.则X的化学式为()A.FeCl3B.FeCl1C.Fe1O3D.FeO8.下列四组探究燃烧条件的实验中,能够得出燃烧所需全部条件的一组实验是()A.B.C.D.9.实验室中的药品常按物质的性质、类别等有规律地摆放,现有部分药品按某种规律摆放在实验桌上,如下图,做“酸的性质”实验时,某同学取用碳酸钠后,应把它放的位置是A.B.C.D.10.2019年政府工作报告提出:继续坚定不移地打好包括污染防治在内的“三大攻坚战“。下列做法错误的是A.研发新能源车代替燃油车B.将废弃的秸秆就地焚烧处理C.将生活污水集中处理后排放D.禁止将医疗废物混入生活垃圾二、填空题(本大题共1小题,共4分)11.下图为某钙片的商品标签,请根据标签的有关信息完成下列各题:(1)主要成分碳酸钙(CaCO3)由______________种元素组成。(2)碳酸钙中钙、碳、氧元素的质量比为______________。(3)某儿童按标签用量服药,每天补充钙元素质量是________g。三、计算题(本大题共1小题,共5分)12.氢气可用天然气制取,这种方法制取的氢气中往往混有二氧化碳和一氧化碳,为了证明氢气中含有二氧化碳、一氧化碳两种气体,设计如下装置进行实验。(资料:氢气的化学性质与一氧化碳类似;浓硫酸具有吸水性,可除去水蒸气。)(1)A装置的作用是_____,若澄清的石灰水不足量会导致的后果是_____。(2)C装置中的实验现象是_____。(3)D装置中盛放的试剂是_____,装置中发生反应的化学方程式为_____。(4)该装置有一个明显的缺陷是什么_____?应如何改进_____。四、简答题(本大题共2小题,共8分)13.已知:CO2和SO2既有相似也有差异性。请回答相关问题:气体CO2SO2制剂石灰石与盐酸Na2SO3与70%硫酸相似性溶解性能溶于水易溶于水与澄清石灰水反应二者都产生白色浑浊与KMnO4溶液差异性不反应气体被吸收,溶液逐渐褪色(1)化石燃料燃烧气体产物中有CO2和SO2等物质,其中SO2是形成_______(填一污染名称)的主要物质。(2)实验室制取CO2的化学方程式是________,可用于收集CO2的装置是_______(选填下图序号)。(3)将收集满SO2的试管倒扣在水中观察到的现象是_______。(4)结合已知信息,请你...

1、当您付费下载文档后,您只拥有了使用权限,并不意味着购买了版权,文档只能用于自身使用,不得用于其他商业用途(如 [转卖]进行直接盈利或[编辑后售卖]进行间接盈利)。
2、本站所有内容均由合作方或网友上传,本站不对文档的完整性、权威性及其观点立场正确性做任何保证或承诺!文档内容仅供研究参考,付费前请自行鉴别。
3、如文档内容存在违规,或者侵犯商业秘密、侵犯著作权等,请点击“违规举报”。

碎片内容

2023-2024学年江苏省无锡市无锡外国语学校化学九上期末达标检测试题含解析.doc

您可能关注的文档

确认删除?