电脑桌面
添加内谋知识网--内谋文库,文书,范文下载到电脑桌面
安装后可以在桌面快捷访问

2023-2024学年江苏省无锡市梁溪区民办辅仁中学九年级化学第一学期期末统考模拟试题含解析.doc

2023-2024学年江苏省无锡市梁溪区民办辅仁中学九年级化学第一学期期末统考模拟试题含解析.doc_第1页
1/11
2023-2024学年江苏省无锡市梁溪区民办辅仁中学九年级化学第一学期期末统考模拟试题含解析.doc_第2页
2/11
2023-2024学年江苏省无锡市梁溪区民办辅仁中学九年级化学第一学期期末统考模拟试题含解析.doc_第3页
3/11
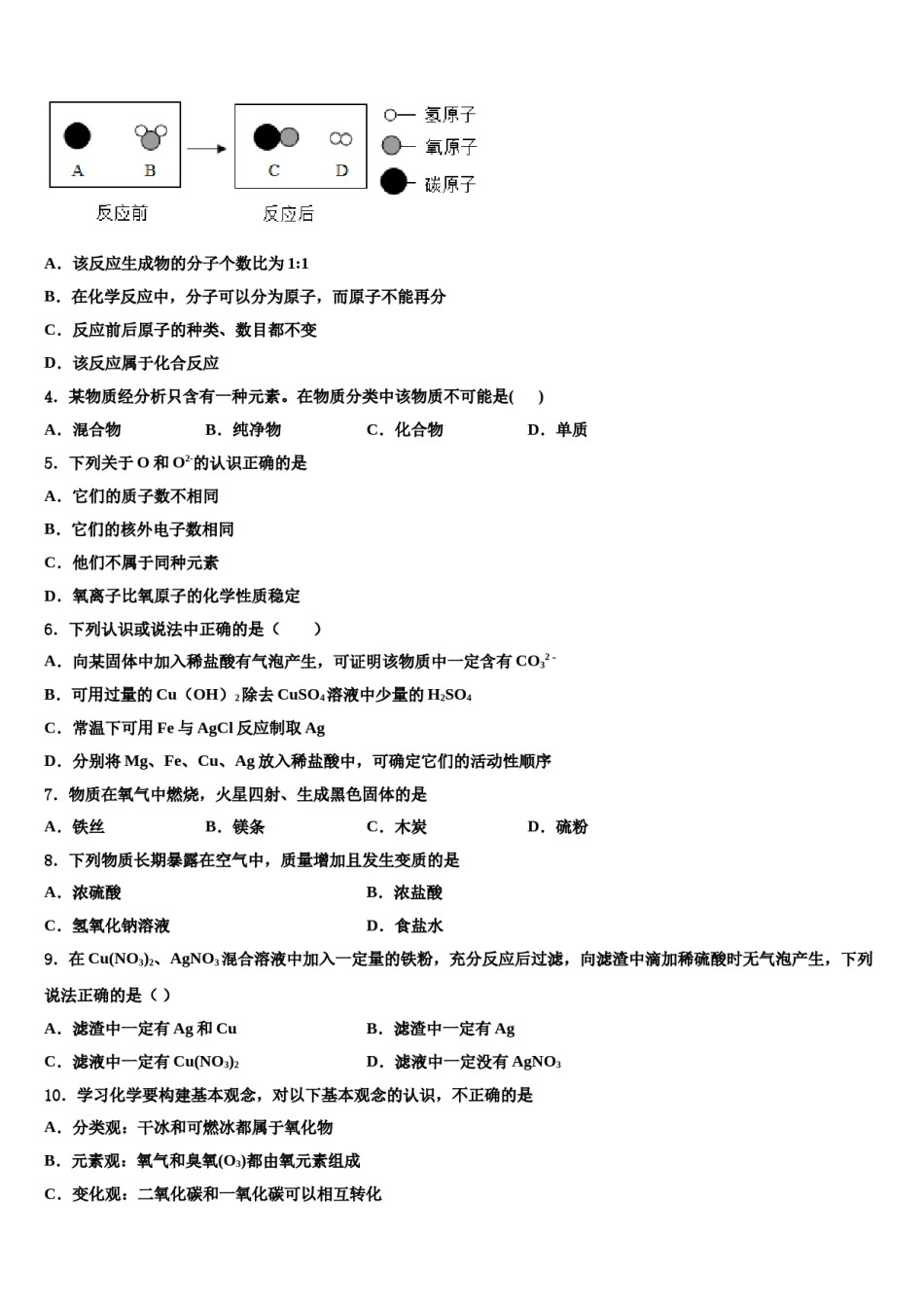
2023-2024学年江苏省无锡市梁溪区民办辅仁中学九年级化学第一学期期末统考模拟试题试题考生请注意:1.答题前请将考场、试室号、座位号、考生号、姓名写在试卷密封线内,不得在试卷上作任何标记。2.第一部分选择题每小题选出答案后,需将答案写在试卷指定的括号内,第二部分非选择题答案写在试卷题目指定的位置上。3.考生必须保证答题卡的整洁。考试结束后,请将本试卷和答题卡一并交回。一、单选题(本大题共10小题,共20分)1.金属铝的冶炼要用到冰晶石,制备冰晶石的化学方程式为(冰晶石用A表示):12HF+3Na2CO3+2Al(OH)3=2A+3CO2+9H2O,则A的化学式为()A.B.C.D.2.下列图像中能表示用一定质量的氯酸钾和二氧化锰制氧气时,二氧化锰在固体混合物中的质量分数(a%)随时间(t)变化的曲线图是(b时间表示反应已完全)()A.B.C.D.3.下图为某化学反应的微观示意图。图中相同的球表示同种元素的原子。下列说法错误的是A.该反应生成物的分子个数比为1:1B.在化学反应中,分子可以分为原子,而原子不能再分C.反应前后原子的种类、数目都不变D.该反应属于化合反应4.某物质经分析只含有一种元素。在物质分类中该物质不可能是()A.混合物B.纯净物C.化合物D.单质5.下列关于O和O2-的认识正确的是A.它们的质子数不相同B.它们的核外电子数相同C.他们不属于同种元素D.氧离子比氧原子的化学性质稳定6.下列认识或说法中正确的是()A.向某固体中加入稀盐酸有气泡产生,可证明该物质中一定含有CO32﹣B.可用过量的Cu(OH)2除去CuSO4溶液中少量的H2SO4C.常温下可用Fe与AgCl反应制取AgD.分别将Mg、Fe、Cu、Ag放入稀盐酸中,可确定它们的活动性顺序7.物质在氧气中燃烧,火星四射、生成黑色固体的是A.铁丝B.镁条C.木炭D.硫粉8.下列物质长期暴露在空气中,质量增加且发生变质的是A.浓硫酸B.浓盐酸C.氢氧化钠溶液D.食盐水9.在Cu(NO3)2、AgNO3混合溶液中加入一定量的铁粉,充分反应后过滤,向滤渣中滴加稀硫酸时无气泡产生,下列说法正确的是()A.滤渣中一定有Ag和CuB.滤渣中一定有AgC.滤液中一定有Cu(NO3)2D.滤液中一定没有AgNO310.学习化学要构建基本观念,对以下基本观念的认识,不正确的是A.分类观:干冰和可燃冰都属于氧化物B.元素观:氧气和臭氧(O3)都由氧元素组成C.变化观:二氧化碳和一氧化碳可以相互转化D.结构观:氖原子和氩原子最外层电子数相同,化学性质也相似二、填空题(本大题共1小题,共4分)11.化学上可以用化学式表示化学反应。如:电解水可以表示为“”请你按照上述方法,用化学式表示下列化学反应(1)实验室用氯酸钾制氧气____________。(2)红磷燃烧____________。(3)实验室用高锰酸钾制氧气____________。三、计算题(本大题共1小题,共5分)12.某学习小组对二氧化碳展开了一系列的探究。说明:装置B中的饱和碳酸氢钠溶液可吸收CO2中混有的HCl气体,装置C中的NaOH溶液能很好地吸收CO2。I.CO2的制备。(1)写出图中标号仪器的名称:①___________。(2)写出实验室用石灰石与稀盐酸反应制取二氧化碳的化学方程式:_____。(3)检查装置A的气密性的一种方法是:向分液漏斗中加适量水,用止水夹夹紧右侧的橡胶管,打开分液漏斗活塞,若观察到_________,则装置不漏气。II.CO2的收集。用以下三种方法收集二氧化碳,并用装置C测定集气瓶内气压。每种方法均做三次实验,取平均值,实验数据记录在下表中。方法1、当装置B开始产生气泡15s后,用排水法收集气体,记录集满二氧化碳气体所用的时间为t。方法2、当装置B开始产生气泡15s后,用向上排空气法收集,收集时间采用方法一所用的平均时间t0。方法3、当装置B开始产生气泡15s后,用向上排空气法收集,同时用燃着的木条放在集气瓶口,待木条熄灭,立即盖上玻璃片。方法1方法2方法3瓶内初始气压(kPa)104.2104.2104.2三次实验最终气压平均值(kPa)9.331.839.7CO2纯度91.1%69.5%X(4)三种方法均在15s后开始收集的原因是________。(5)己知:,则方法3所收集CO2的纯度为________。通过对比,欲收集更高纯度的CO2,应采用_______法收集。Ⅲ.二氧化碳转化新进展(6)在光催化条...

1、当您付费下载文档后,您只拥有了使用权限,并不意味着购买了版权,文档只能用于自身使用,不得用于其他商业用途(如 [转卖]进行直接盈利或[编辑后售卖]进行间接盈利)。
2、本站所有内容均由合作方或网友上传,本站不对文档的完整性、权威性及其观点立场正确性做任何保证或承诺!文档内容仅供研究参考,付费前请自行鉴别。
3、如文档内容存在违规,或者侵犯商业秘密、侵犯著作权等,请点击“违规举报”。

碎片内容

2023-2024学年江苏省无锡市梁溪区民办辅仁中学九年级化学第一学期期末统考模拟试题含解析.doc

您可能关注的文档

确认删除?