电脑桌面
添加内谋知识网--内谋文库,文书,范文下载到电脑桌面
安装后可以在桌面快捷访问

2023-2024学年江苏省无锡市江阴市华士片化学九年级第一学期期末统考试题含解析.doc

2023-2024学年江苏省无锡市江阴市华士片化学九年级第一学期期末统考试题含解析.doc_第1页
1/11
2023-2024学年江苏省无锡市江阴市华士片化学九年级第一学期期末统考试题含解析.doc_第2页
2/11
2023-2024学年江苏省无锡市江阴市华士片化学九年级第一学期期末统考试题含解析.doc_第3页
3/11
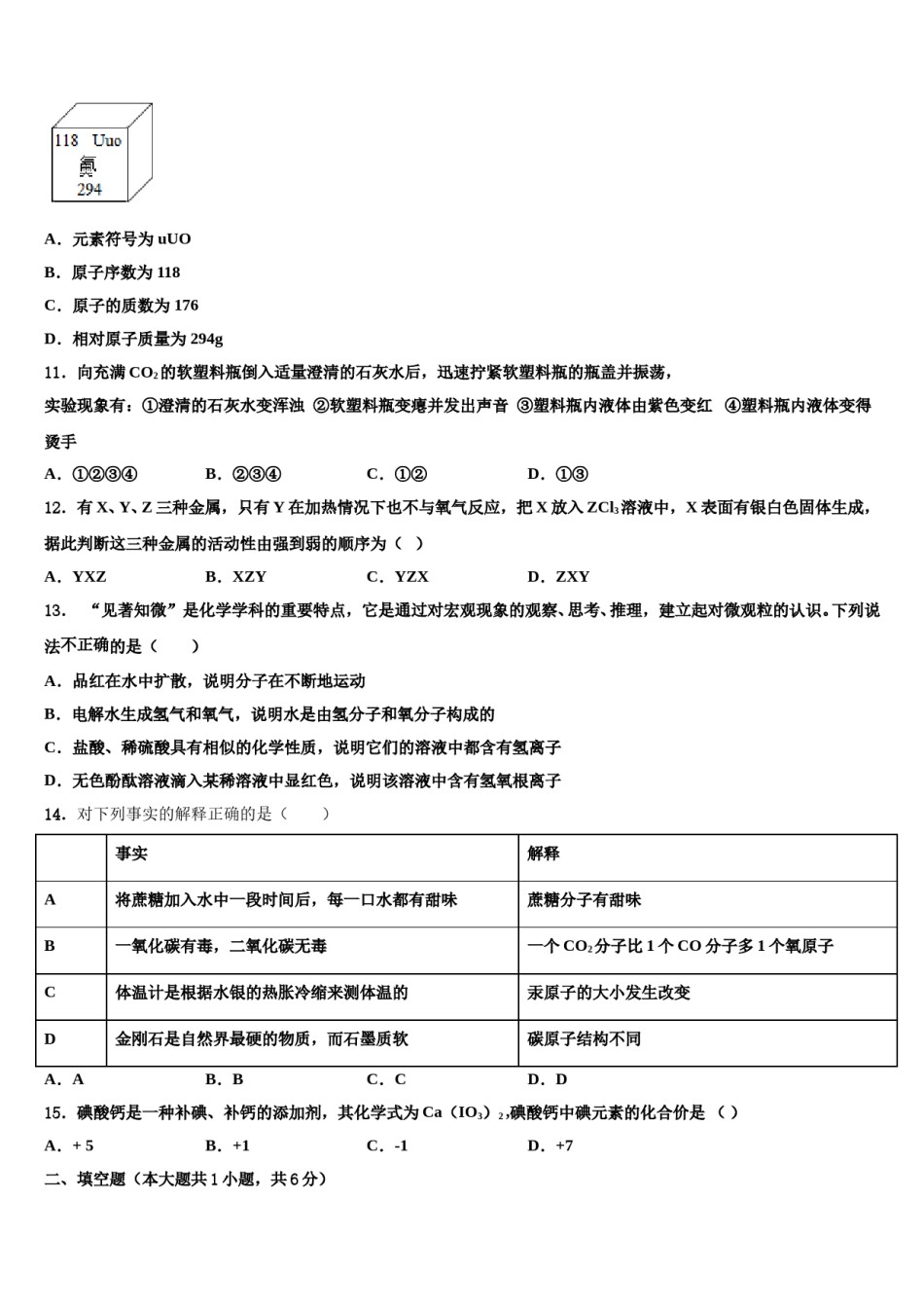
2023-2024学年江苏省无锡市江阴市华士片化学九年级第一学期期末统考试题注意事项:1.答卷前,考生务必将自己的姓名、准考证号填写在答题卡上。2.回答选择题时,选出每小题答案后,用铅笔把答题卡上对应题目的答案标号涂黑,如需改动,用橡皮擦干净后,再选涂其它答案标号。回答非选择题时,将答案写在答题卡上,写在本试卷上无效。3.考试结束后,将本试卷和答题卡一并交回。一、单选题(本大题共15小题,共30分)1.下列有关水的叙述中不正确的是A.用明矾溶液可以区分硬水和软水B.保持水化学性质的最小粒子是水分子C.水汽化时分子间隔发生了变化D.水是一种常用的溶剂2.下列说法错误的是A.可以用肥皂水区分硬水和软水B.锌与稀硫酸反应吸收热量C.多数合金的熔点比它的成分金属要低D.饱和溶液不一定是浓溶液,不饱和溶液不一定是稀溶液3.下列实验现象与对应结论均正确的是选项现象结论或解释A打开盛有浓盐酸瓶塞观察瓶口有大量白烟浓盐酸具有挥发性B向灼热的Fe2O3中通入CO黑色粉末逐渐变为红色CO具有还原性C将硝酸铵固体加入水中溶液温度降低硝酸铵溶解过程只发生扩散吸热分别向Cu(NO3)2溶液和CuSO4溶都有蓝色沉淀产生两种溶液中都含有Cu2+C.CD液加人NaOH溶液A.AB.BD.D4.下列实验操作中正确的是()A.点燃酒精灯B.取少量液体C.加热液体D.称取氯化钠5.下列物质属于纯净物的是A.澄清石灰水B.洁净的空气C.人呼出的气体D.高锰酸钾6.下列符号只能表示微粒的是()A.HB.N2C.H2OD.Ca2+7.高铁酸钠(Na2FeO4)是一种“绿色环保高效”消毒剂,高铁酸钠(Na2FeO4)中铁元素化合价为A.0B.+2C.+3D.+68.向AgNO3、Cu(NO3)2、Mg(NO3)2的混合溶液中加入一些锌粉,完全反应后过滤,不可能存在的情况是()A.滤纸上有Ag,滤液中有Ag+、Cu2+、Zn2+、Mg2+B.滤纸上有Ag、Cu滤液中有Zn2+、Mg2+、Ag+C.滤纸上有Ag、Cu滤液中有Zn2+、Mg2+D.滤纸上有Ag、Cu、Zn,滤液中有Zn2+、Mg2+9.丙烷(C3H8)是液化石油气的主要成分之一,燃烧前后分子种类变化的微观示意图如下。下列说法正确的是()A.甲中碳、氢元素质量比为3:8B.乙和丙的元素组成相同C.44g甲完全燃烧至少需160g乙D.生成的丙与丁的分子个数比为1:110.在最新公布中文名称的元素,该元素相关信息如图所示。下列有说法正确的是()A.元素符号为uUOB.原子序数为118C.原子的质数为176D.相对原子质量为294g11.向充满CO2的软塑料瓶倒入适量澄清的石灰水后,迅速拧紧软塑料瓶的瓶盖并振荡,实验现象有:①澄清的石灰水变浑浊②软塑料瓶变瘪并发出声音③塑料瓶内液体由紫色变红④塑料瓶内液体变得烫手A.①②③④B.②③④C.①②D.①③12.有X、Y、Z三种金属,只有Y在加热情况下也不与氧气反应,把X放入ZCl3溶液中,X表面有银白色固体生成,据此判断这三种金属的活动性由强到弱的顺序为()A.YXZB.XZYC.YZXD.ZXY13.“见著知微”是化学学科的重要特点,它是通过对宏观现象的观察、思考、推理,建立起对微观粒的认识。下列说法不正确的是()A.品红在水中扩散,说明分子在不断地运动B.电解水生成氢气和氧气,说明水是由氢分子和氧分子构成的C.盐酸、稀硫酸具有相似的化学性质,说明它们的溶液中都含有氢离子D.无色酚酞溶液滴入某稀溶液中显红色,说明该溶液中含有氢氧根离子14.对下列事实的解释正确的是()事实解释A将蔗糖加入水中一段时间后,每一口水都有甜味蔗糖分子有甜味B一氧化碳有毒,二氧化碳无毒一个CO2分子比1个CO分子多1个氧原子C体温计是根据水银的热胀冷缩来测体温的汞原子的大小发生改变D金刚石是自然界最硬的物质,而石墨质软碳原子结构不同A.AB.BC.CD.D15.碘酸钙是一种补碘、补钙的添加剂,其化学式为Ca(IO3)2,碘酸钙中碘元素的化合价是()A.+5B.+1C.-1D.+7二、填空题(本大题共1小题,共6分)16.用如图装置在相应条件下完成下列实验(1)模拟工业炼铁:A处通CO,B盛Fe2O3粉末,B处下方放酒精喷灯,D处放酒精灯。实验:在A处通入CO时,应立即点燃___________处(填“B”或“D”)酒精(喷)灯,反应过程中,C处反应的化学方程式为_________________(2)探究金属氧化物...

1、当您付费下载文档后,您只拥有了使用权限,并不意味着购买了版权,文档只能用于自身使用,不得用于其他商业用途(如 [转卖]进行直接盈利或[编辑后售卖]进行间接盈利)。
2、本站所有内容均由合作方或网友上传,本站不对文档的完整性、权威性及其观点立场正确性做任何保证或承诺!文档内容仅供研究参考,付费前请自行鉴别。
3、如文档内容存在违规,或者侵犯商业秘密、侵犯著作权等,请点击“违规举报”。

碎片内容

2023-2024学年江苏省无锡市江阴市华士片化学九年级第一学期期末统考试题含解析.doc

您可能关注的文档

确认删除?