电脑桌面
添加内谋知识网--内谋文库,文书,范文下载到电脑桌面
安装后可以在桌面快捷访问

2023-2024学年江苏省无锡市锡北片化学九年级第一学期期末综合测试试题含解析.doc

2023-2024学年江苏省无锡市锡北片化学九年级第一学期期末综合测试试题含解析.doc_第1页
1/10
2023-2024学年江苏省无锡市锡北片化学九年级第一学期期末综合测试试题含解析.doc_第2页
2/10
2023-2024学年江苏省无锡市锡北片化学九年级第一学期期末综合测试试题含解析.doc_第3页
3/10
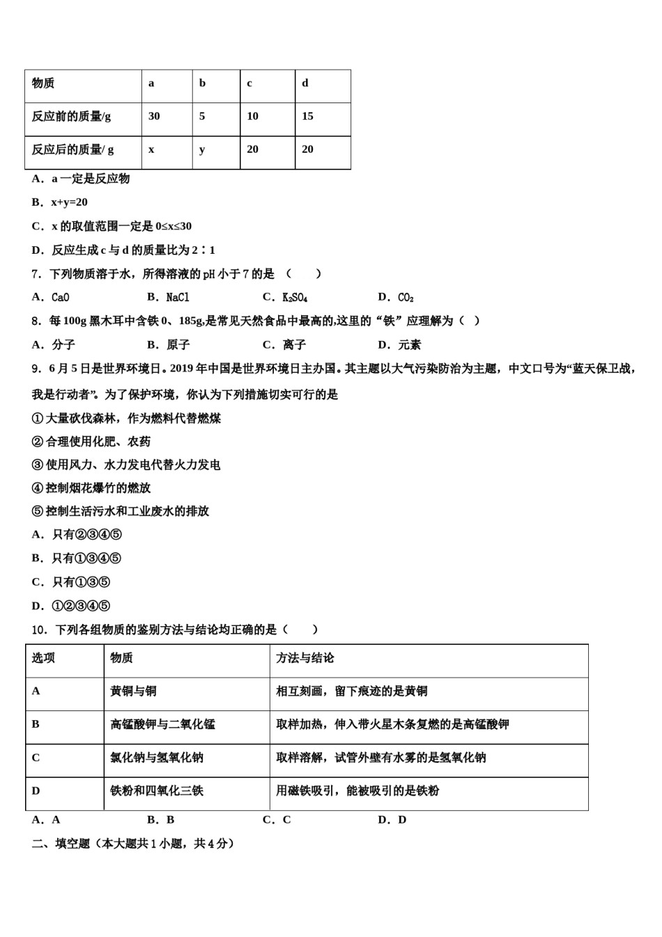
2023-2024学年江苏省无锡市锡北片化学九年级第一学期期末综合测试试题注意事项:1.答题前,考生先将自己的姓名、准考证号码填写清楚,将条形码准确粘贴在条形码区域内。2.答题时请按要求用笔。3.请按照题号顺序在答题卡各题目的答题区域内作答,超出答题区域书写的答案无效;在草稿纸、试卷上答题无效。4.作图可先使用铅笔画出,确定后必须用黑色字迹的签字笔描黑。5.保持卡面清洁,不要折暴、不要弄破、弄皱,不准使用涂改液、修正带、刮纸刀。一、单选题(本大题共10小题,共20分)1.在过氧化氢溶液制取氧气的实验中还加了二氧化锰,关于二氧化锰的说法错误的是A.作该反应的催化剂B.反应前后其质量发生改变C.化学性质没有改变D.能加快过氧化氢的分解速率2.下列金属中,金属活动性最强的是A.铁B.铝C.铜D.银3.下列从化学方程式N2+O22NO获取的有关信息中,错误的是A.氮气和氧气在放电条件下反应生成一氧化氮B.参加反应的氮气和氧气的质量比为7:8C.参加反应的氮气和氧气的分子个数比为1:lD.该反应中,氮元素和氧元素的化合价不变4.除去物质后面括号中所含的杂质的操作方法正确的是选项物质操作方法ACu(CuO)加入过量的木炭,高温加热NaOH溶液通入CO2充分反应后再过滤B(Ca(OH)2)CNaCl溶液(Na2CO3)加入Ba(NO3)2溶液充分反应后,进行过滤DFeSO4溶液(H2SO4)加入过量铁粉,充分反应后,再进行过滤A.AB.BC.CD.D5.下列物质中,属于化合物的是()A.氯酸钾B.硬水C.黄铜D.臭氧6.在一定条件下,一密闭容器内发生某反应,测得反应前后各物质的质量如下表所示。下列说法错误的是()物质abcd反应前的质量/g3051015反应后的质量/gxy2020A.a一定是反应物B.x+y=20C.x的取值范围一定是0≤x≤30D.反应生成c与d的质量比为2∶17.下列物质溶于水,所得溶液的pH小于7的是()A.CaOB.NaClC.K2SO4D.CO28.每100g黑木耳中含铁0、185g,是常见天然食品中最高的,这里的“铁”应理解为()A.分子B.原子C.离子D.元素9.6月5日是世界环境日。2019年中国是世界环境日主办国。其主题以大气污染防治为主题,中文口号为“蓝天保卫战,我是行动者”。为了保护环境,你认为下列措施切实可行的是①大量砍伐森林,作为燃料代替燃煤②合理使用化肥、农药③使用风力、水力发电代替火力发电④控制烟花爆竹的燃放⑤控制生活污水和工业废水的排放A.只有②③④⑤B.只有①③④⑤C.只有①③⑤D.①②③④⑤10.下列各组物质的鉴别方法与结论均正确的是()选项物质方法与结论A黄铜与铜相互刻画,留下痕迹的是黄铜B高锰酸钾与二氧化锰取样加热,伸入带火星木条复燃的是高锰酸钾C氯化钠与氢氧化钠取样溶解,试管外壁有水雾的是氢氧化钠D铁粉和四氧化三铁用磁铁吸引,能被吸引的是铁粉A.AB.BC.CD.D二、填空题(本大题共1小题,共4分)11.每年的5月31日为世界无烟日。一个烟头可能引起一场火灾,烟头在火灾发生中的“罪状”(燃烧的条件)是_____,火灾发生时消防员常用高压水枪进行灭火,其原理是_____。农村家庭使用的燃料大多是液化石油气,其主要成分是丙烷(化学式为C3H8),其充分燃烧的化学方程式为_____。三、计算题(本大题共1小题,共5分)12.根据下列装置图回答问题(装置图用序号填空)。(1)图中有标号的仪器名称是:1____________、2____________。(2)在实验室里,通常用下列方法制取氧气:①过氧化氢和二氧化锰混合;②氯酸钾和二氧化锰混合加热;③加热高锰酸钾,其中最能体现“节能、环保、低碳”理念的制备方法是______,应选用______做气体发生装置,若要收集到较纯净的氧气应选择的收集装置是______。其中③的反应类型为______。(3)实验室制取气体时均应先检查装置的______,某同学用E装置集满一瓶氧气后,实验时发现氧气不纯,其原因可能是_________________。(4)已知二氧化锰固体和浓盐酸混合共热可制得氯气(Cl2),则应选用__________做气体发生装置。(5)F是一种可用于集气、洗气等的多功能装置。若将F装置内装满水,再连接量筒,就可以用于测定不溶于水且不与水反应的气体体积,则气体应从__________(填“a”或“b”)进入F中。(6)...

1、当您付费下载文档后,您只拥有了使用权限,并不意味着购买了版权,文档只能用于自身使用,不得用于其他商业用途(如 [转卖]进行直接盈利或[编辑后售卖]进行间接盈利)。
2、本站所有内容均由合作方或网友上传,本站不对文档的完整性、权威性及其观点立场正确性做任何保证或承诺!文档内容仅供研究参考,付费前请自行鉴别。
3、如文档内容存在违规,或者侵犯商业秘密、侵犯著作权等,请点击“违规举报”。

碎片内容

2023-2024学年江苏省无锡市锡北片化学九年级第一学期期末综合测试试题含解析.doc

您可能关注的文档

确认删除?