电脑桌面
添加内谋知识网--内谋文库,文书,范文下载到电脑桌面
安装后可以在桌面快捷访问

2023-2024学年江苏省无锡锡东片化学九上期末统考试题含解析.doc

2023-2024学年江苏省无锡锡东片化学九上期末统考试题含解析.doc_第1页
1/12
2023-2024学年江苏省无锡锡东片化学九上期末统考试题含解析.doc_第2页
2/12
2023-2024学年江苏省无锡锡东片化学九上期末统考试题含解析.doc_第3页
3/12
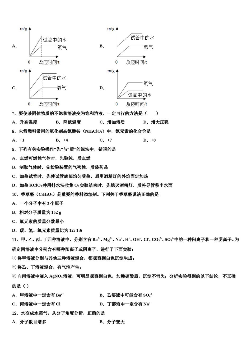
2023-2024学年江苏省无锡锡东片化学九上期末统考试题注意事项:1.答题前,考生先将自己的姓名、准考证号码填写清楚,将条形码准确粘贴在条形码区域内。2.答题时请按要求用笔。3.请按照题号顺序在答题卡各题目的答题区域内作答,超出答题区域书写的答案无效;在草稿纸、试卷上答题无效。4.作图可先使用铅笔画出,确定后必须用黑色字迹的签字笔描黑。5.保持卡面清洁,不要折暴、不要弄破、弄皱,不准使用涂改液、修正带、刮纸刀。一、单选题(本大题共15小题,共30分)实验设计1.下列实验设计不能达到实验目的的是实验目的A除去粗盐中的泥沙将粗盐充分溶解、过滤B除去CO2中混有的少量CO点燃混合气体C鉴别软水和硬水加入肥皂水,观察现象D鉴别铁片和铝片用磁铁吸引A.AB.BC.CD.D2.将足量洁净的细铁丝用食盐水浸湿后,放入锥形瓶中,并按右图连好实验装置。下列关于该实验的叙述错误的是A.红色的水缓慢进入锥形瓶B.实验过程中锥形瓶底部发热C.该实验充分说明铁生锈是氧气和水的共同作用D.该实验的原理可用来测定空气中氧气的体积分数3.室温时,对100mL氯化钠饱和溶液作如下操作,最终甲、乙两烧杯中溶液()A.甲溶液的溶质质量分数大于乙溶液B.甲溶液一定饱和,乙溶液可能饱和C.甲溶液中氯化钠溶解度不变,乙溶液中氯化钠溶解度降低D.两杯溶液中存在的微粒都只有钠离子和氯离子4.我国是世界上第一个在海域成功试采可燃冰的国家,可燃冰主要含有甲烷水合物,用作燃料时反应的微观示意图如图,下列说法正确的是()A.反应前后原子数目不变B.参加反应的A和B的质量比为8:1C.反应的化学方程式为CH4+O2CO2+H2OD.该反应属于置换反应5.从反应原理和产物纯度两个角度考虑,下列制取Fe2(SO4)3溶液的方案中最佳的是()A.过量的Fe粉与稀硫酸反应,过滤B.过量的Fe2O3与稀硫酸反应,过滤C.过量的稀硫酸与Fe2O3反应,过滤D.生锈的铁钉与稀硫酸反应,过滤6.实验室制取氧气时,在试管中加入一定量过氧化氢溶液和二氧化锰固体,下列有关图像表示正确的是A.B.C.D.7.要使某固体物质的不饱和溶液变为饱和溶液,一定可行的方法是()A.升高温度B.降低温度C.增加溶质D.增大压强8.火箭燃料常用的氧化剂高氯酸铵(NH4ClO4)中,氯元素的化合价是A.+1B.+4C.+7D.+89.下列有关实验操作“先”与“后”的说法中,错误的是A.点燃可燃性气体时,先验纯,后点燃B.制取气体时,先检验装置的气密性,后装药品C.加热试管时,先使试管底部均匀受热,后用酒精灯的外焰固定加热D.加热KClO3并用排水法收集O2实验结束时,先熄灭酒精灯,后将导管移出水面10.香草醛(C8H8O3)是重要的香料添加剂。下列关于香草醛说法正确的是A.一个分子中有3个原子B.相对分子质量为152gC.氧元素的质量分数最小D.碳、氢、氧元素质量比为12:1:611.甲、乙、丙、丁四种溶液中,分别含有Ba2+、Mg2+、Na+、H+、OH-、Cl-、CO32-、SO42-中的一种阳离子和一种阴离子。为确定四溶液中分别含有哪种阳离子或阴离子,进行了下面实验:①将甲溶液分别与其他三种溶液混合,都观察到白色沉淀生成;②将乙、丁溶液混合,有气泡产生;③向丙溶液中滴入AgNO3溶液,可明显观察到白色,加稀硝酸后,沉淀不消失;分析实验得到的以下结论,不正确的是()A.甲溶液中一定含有Ba2+B.乙溶液中可能含有SO42-C.丙溶液中一定含有Cl-D.丁溶液中一定含有Na+12.水变成水蒸气,从分子角度分析,正确的是A.分子数目增多B.分子变大C.分子间间隙变大D.水分子变成氢分子和氧分子13.下列化合物中,不能通过金属与酸反应而得到的是()A.MgSO4B.FeCl3C.AlCl3D.ZnSO414.食品塑化剂事件引起社会的高度关注。多种饮料、果冻和方便面等食品中被检测出含有塑化剂,塑化剂有毒,摄入过多可使人致癌。常用塑化剂的化学式为C24H38O4。根据以上信息,下列说法正确的是()A.该物质是由多种原子构成的化合物B.少喝各种饮料,日常饮水以白开水为主C.经常吃方便面等速食食品以适应我们快节奏的生活D.该塑化剂的相对分子质量的计算式是15.下列有关氧化反应和缓慢氧化的说法正确的是A.夏天食物腐烂与氧气无关B.铁制品锈蚀属...

1、当您付费下载文档后,您只拥有了使用权限,并不意味着购买了版权,文档只能用于自身使用,不得用于其他商业用途(如 [转卖]进行直接盈利或[编辑后售卖]进行间接盈利)。
2、本站所有内容均由合作方或网友上传,本站不对文档的完整性、权威性及其观点立场正确性做任何保证或承诺!文档内容仅供研究参考,付费前请自行鉴别。
3、如文档内容存在违规,或者侵犯商业秘密、侵犯著作权等,请点击“违规举报”。

碎片内容

2023-2024学年江苏省无锡锡东片化学九上期末统考试题含解析.doc

您可能关注的文档

确认删除?