电脑桌面
添加内谋知识网--内谋文库,文书,范文下载到电脑桌面
安装后可以在桌面快捷访问

2023-2024学年江苏省江苏省大丰市万盈初级中学九年级化学第一学期期中学业水平测试模拟试题含解析.doc

2023-2024学年江苏省江苏省大丰市万盈初级中学九年级化学第一学期期中学业水平测试模拟试题含解析.doc_第1页
1/11
2023-2024学年江苏省江苏省大丰市万盈初级中学九年级化学第一学期期中学业水平测试模拟试题含解析.doc_第2页
2/11
2023-2024学年江苏省江苏省大丰市万盈初级中学九年级化学第一学期期中学业水平测试模拟试题含解析.doc_第3页
3/11
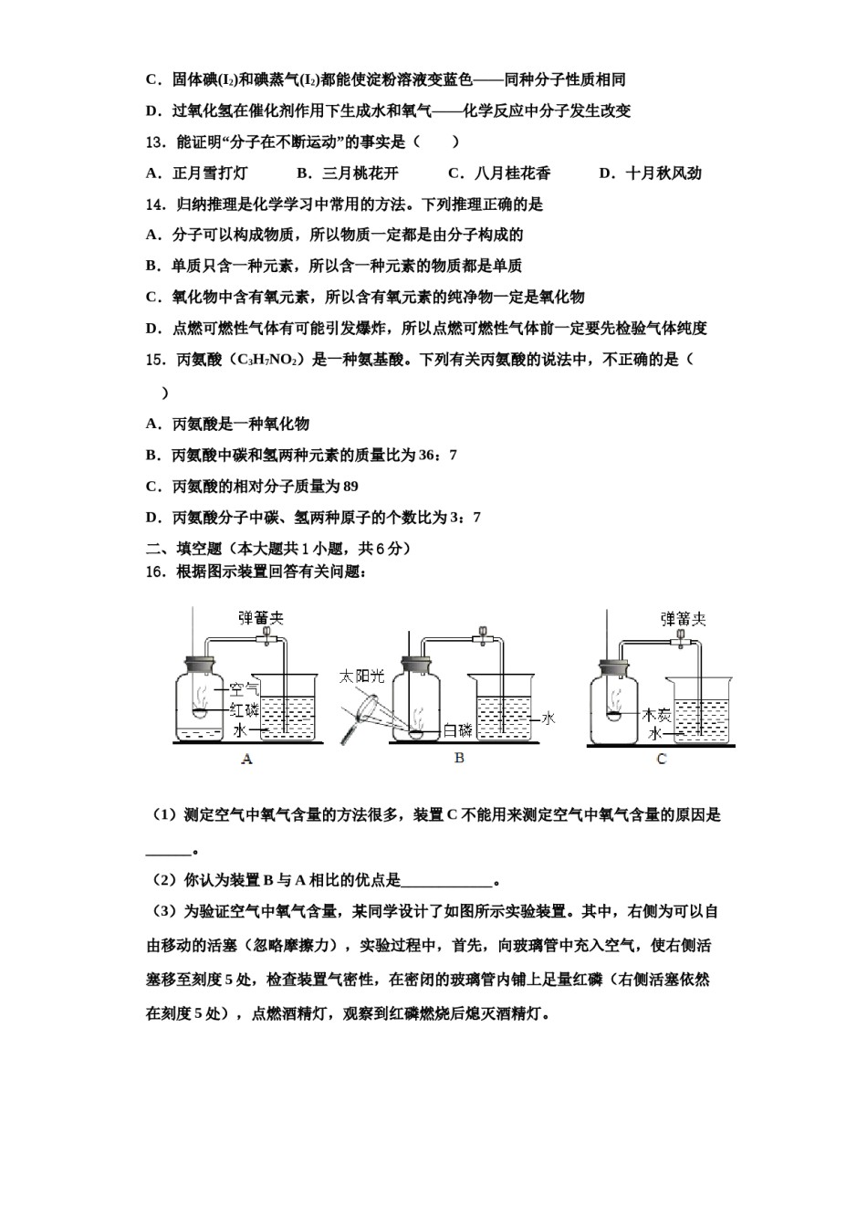
2023-2024学年江苏省江苏省大丰市万盈初级中学九年级化学第一学期期中学业水平测试模拟试题第一学期期中学业水平测试模拟试题考生须知:1.全卷分选择题和非选择题两部分,全部在答题纸上作答。选择题必须用2B铅笔填涂;非选择题的答案必须用黑色字迹的钢笔或答字笔写在“答题纸”相应位置上。2.请用黑色字迹的钢笔或答字笔在“答题纸”上先填写姓名和准考证号。3.保持卡面清洁,不要折叠,不要弄破、弄皱,在草稿纸、试题卷上答题无效。一、单选题(本大题共15小题,共30分)1.著名化学家张青莲是我们江苏人,他精确测定了铟(In)元素的相对原子质量。铟元素的核电荷数为49,相对原子质量为115。铟原子的核内中子数为A.66B.49C.115D.1642.将10mL6%的过氧化氢溶液加入试管中来制取少量氧气,下列说法错误的是()B.试管中水的质量增加A.不加二氧化锰也能产生氧气C.液体中氢元素质量分数变小D.完全反应后的液体是纯净物3.关于碳循环和氧循环,下列说法不正确的是A.碳循环和氧循环分别是指二氧化碳和氧气的循环B.碳循环和氧循环过程中均发生了化学变化C.绿色植物的生长过程,既涉及碳循环,又涉及氧循环D.碳循环和氧循环有利于维持大气中氧气和二氧化碳含量的相对稳定4.学生具备基本的化学实验技能是进行科学探究活动的基础和保证。下列实验操作或事故处理方法正确的是A.药液溅进眼里要立即用大量的水冲洗B.皮肤上不慎沾上碱液,马上用稀盐酸中和C.试管洗涤干净后,将试管口向上放置在试管架上D.使用过的胶头滴管可以不用清洗直接吸取其他试剂5.下列叙述正确的是()A.氧化物中都含有氧元素,则含有氧元素的化合物一定是氧化物B.离子是带电的原子或原子团,所以带电的微粒一定是离子C.物质在不同条件下的三态变化主要是由于分子的大小发生了变化D.由分子构成的物质在发生化学变化时,分子种类改变,原子的种类不变6.下列物质由分子构成的是()A.金刚石B.铁C.氯化钠D.氧气7.蔗糖(C12H22O11)是一种常用的食品甜味剂。下列关于蔗糖的说法正确的是()A.蔗糖是由碳、氢、氧三种元素组成B.蔗糖中含有45个原子C.蔗糖中氢元素的质量分数最高D.蔗糖的相对分子质量为342g8.2月29日,新发布的《环境空气质量标准》中增加了PM2.5监测指标.PM2.5是指大气中直径小于或等于2.5微米的颗粒物,对人体健康影响更大,主要来源之一是化石燃料的燃烧.下列措施能减少PM2.5污染的是()A.鼓励开私家车出行B.鼓励使用太阳能热水器C.鼓励用煤火力发电D.鼓励用液化石油气作燃料9.下列事实不能说明金属活动性强弱的是()A.金和银在自然界中以单质形式存在B.金属钠不能露置于空气中,而应保存在煤油中C.空气中铁比铝更容易被腐蚀D.不能用铁桶盛放硫酸铜溶液10.下列物质中,由离子构成的是()A.水B.铁C.氯化钠D.氧气11.人体口腔内唾液的pH通常约为7,在进食过程的最初10分钟,酸性逐渐增强,之后酸性逐渐减弱,至40分钟趋于正常。与上述事实最接近的图像是()A.B.C.D.12.下列对宏观事实的微观解释不正确的是A.湿衣服晾在阳光充足的地方容易干——温度升高,分子运动加快B.液态水受热变为水蒸气时体积增大——温度升高,分子体积变大C.固体碘(I2)和碘蒸气(I2)都能使淀粉溶液变蓝色——同种分子性质相同D.过氧化氢在催化剂作用下生成水和氧气——化学反应中分子发生改变13.能证明“分子在不断运动”的事实是()A.正月雪打灯B.三月桃花开C.八月桂花香D.十月秋风劲14.归纳推理是化学学习中常用的方法。下列推理正确的是A.分子可以构成物质,所以物质一定都是由分子构成的B.单质只含一种元素,所以含一种元素的物质都是单质C.氧化物中含有氧元素,所以含有氧元素的纯净物一定是氧化物D.点燃可燃性气体有可能引发爆炸,所以点燃可燃性气体前一定要先检验气体纯度15.丙氨酸(C3H7NO2)是一种氨基酸。下列有关丙氨酸的说法中,不正确的是()A.丙氨酸是一种氧化物B.丙氨酸中碳和氢两种元素的质量比为36:7C.丙氨酸的相对分子质量为89D.丙氨酸分子中碳、氢两种原子的个数比为3:7二、填空题(本大题共1小题,共6分)16.根据图示...

1、当您付费下载文档后,您只拥有了使用权限,并不意味着购买了版权,文档只能用于自身使用,不得用于其他商业用途(如 [转卖]进行直接盈利或[编辑后售卖]进行间接盈利)。
2、本站所有内容均由合作方或网友上传,本站不对文档的完整性、权威性及其观点立场正确性做任何保证或承诺!文档内容仅供研究参考,付费前请自行鉴别。
3、如文档内容存在违规,或者侵犯商业秘密、侵犯著作权等,请点击“违规举报”。

碎片内容

2023-2024学年江苏省江苏省大丰市万盈初级中学九年级化学第一学期期中学业水平测试模拟试题含解析.doc

您可能关注的文档

确认删除?