电脑桌面
添加内谋知识网--内谋文库,文书,范文下载到电脑桌面
安装后可以在桌面快捷访问

2023-2024学年江苏省江阴市夏港中学九年级化学第一学期期末预测试题含解析.doc

2023-2024学年江苏省江阴市夏港中学九年级化学第一学期期末预测试题含解析.doc_第1页
1/12
2023-2024学年江苏省江阴市夏港中学九年级化学第一学期期末预测试题含解析.doc_第2页
2/12
2023-2024学年江苏省江阴市夏港中学九年级化学第一学期期末预测试题含解析.doc_第3页
3/12
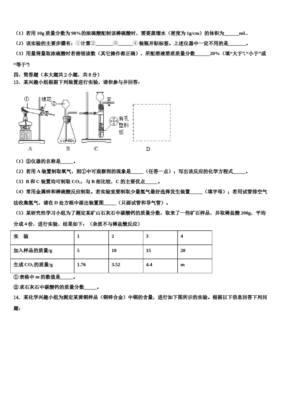
2023-2024学年江苏省江阴市夏港中学九年级化学第一学期期末预测试题注意事项:1.答卷前,考生务必将自己的姓名、准考证号填写在答题卡上。2.回答选择题时,选出每小题答案后,用铅笔把答题卡上对应题目的答案标号涂黑,如需改动,用橡皮擦干净后,再选涂其它答案标号。回答非选择题时,将答案写在答题卡上,写在本试卷上无效。3.考试结束后,将本试卷和答题卡一并交回。一、单选题(本大题共10小题,共20分)1.下列食物的近似pH如下,其中酸性最强的是()A.柠檬汁2.2﹣2.4B.番茄汁4.0﹣4.4C.牛奶6.3﹣6.6D.葡萄汁3.5﹣4.52.下列事实能够作为“空气中含有一定量氧气”的证据的是A.空气是无色透明的B.蜡烛在空中可以燃烧C.饼干放在空气中会变软D.石灰水放置在空气中会生成一层白膜3.2019年世界地球日的主题是“珍爱美丽地球,守护自然资源”,下列做法不符合这一主题的是A.合理施用化肥和农药,减少负面作用B.利用新能源代替化石燃料C.露天焚烧废旧塑料,减少白色污染D.垃圾分类回收,节约资源。减少污染4.鉴别空气、氧气和二氧化碳三瓶气体,最常用的方法是()A.分别测定它们的密度B.观察颜色并闻它们的气味C.将燃着的木条分别伸入集气瓶中D.将气体分别通入紫色石蕊溶液中5.中和反应在日常生活和工农业生产中有广泛的用途。下列说法利用了中和反应的是A.用碳酸氢钠和柠檬酸等原料自制汽水B.服用含有氢氧化铝的药物治疗胃酸过多C.用熟石灰和硫酸铜溶液来配置农药波尔多液D.实验室用浓硫酸做干燥剂6.化学兴趣小组的同学设计了以下四个实验方案,其中不合理的是选项实验目的实验方案A鉴别澄清石灰水与氯化钡溶液通入CO2气体B鉴别食盐水与稀盐酸滴加无色酚酞溶液C鉴别纯碱溶液与食盐溶液滴加稀硫酸D溶液鉴别稀盐酸与氢氧化钾溶液滴加硫酸铜溶液A.AB.BC.CD.D7.下列化学用语与含义相符的是()A.2H表示2个氢元素B.2N表示2个氮原子C.O3表示3个氧原子D.2Mg+2表示2个镁离子8.下列常见图标中,与节约用水有关的是()A.B.C.D.9.将下列各组物质放入足量的水中,充分搅拌后,只得到无色溶液的是()A.HNO3和FeCl3B.KOH和CuSO4C.BaCl2和Na2SO4D.NaOH和H2SO410.下列有关实验现象的描述,正确的是()A.硫在空气中燃烧产生淡蓝色的火焰B.氢气在空气中燃烧产生黄色火焰C.铁丝在氧气中燃烧生成红色固体D.CO2通入石蕊溶液中,溶液变蓝色二、填空题(本大题共1小题,共4分)11.化学就在我们身边,请用所学化学知识回答下列问题:(1)不锈钢不仅比纯铁硬,而且其_____性能也比纯铁好得多。(2)炼铁高炉炉内发生了多个化合反应,写出其中一个反应的化学方程式_____。(3)向含有硫酸亚铁和硫酸铜的废液中加入某种金属,可回收硫酸亚铁和铜。该反应的化学方程式是_____。(4)甲醇(CH3OH)可用作赛车燃料。若其燃烧产物与石蜡燃烧产物相同,则甲醇燃烧的化学方程式为_____。(5)2004年,美国科学家通过“勇气”号太空车探测出火星大气中含有一种称为硫化羰(化学式为COS)的物质,已知硫化羰与二氧化碳的结构相似,但能在氧气中完全燃烧,生成物是CO2和SO2。硫化羰燃烧反应方程式为_____。三、计算题(本大题共1小题,共5分)12.汽车、电动车一般使用铅酸蓄电池。某铅酸蓄电池使用的酸溶液是质量分数为20%的稀硫酸。请回答下列有关问题:(1)若用10g质量分数为98%的浓硫酸配制该稀硫酸时,需要蒸馏水(密度为1g/cm)的体积为______mL.(2)该实验的主要步骤有:①计算②_______③______④装瓶并贴标签。上述仪器中一定不用的是_______。(3)用量筒量取浓硫酸时若俯视读数(其它操作都正确),所配溶液溶质质量分数______20%(填“大于”、“小于”或“等于”)四、简答题(本大题共2小题,共8分)13.某兴趣小组根据下列装置进行实验,请你参与并回答:(1)②仪器的名称是_____。(2)若用A装置制取氧气,则①中可观察到的现象是_____(任答一点);写出该反应的化学方程式_____。(3)B和C装置均可制取CO2,与B相比较,C的主要优点_____。(4)常用金属锌和稀硫酸反应制取。若实验室要制取少量氢气最好选择发生装置_____(填字母);若...

1、当您付费下载文档后,您只拥有了使用权限,并不意味着购买了版权,文档只能用于自身使用,不得用于其他商业用途(如 [转卖]进行直接盈利或[编辑后售卖]进行间接盈利)。
2、本站所有内容均由合作方或网友上传,本站不对文档的完整性、权威性及其观点立场正确性做任何保证或承诺!文档内容仅供研究参考,付费前请自行鉴别。
3、如文档内容存在违规,或者侵犯商业秘密、侵犯著作权等,请点击“违规举报”。

碎片内容

2023-2024学年江苏省江阴市夏港中学九年级化学第一学期期末预测试题含解析.doc

您可能关注的文档

确认删除?