电脑桌面
添加内谋知识网--内谋文库,文书,范文下载到电脑桌面
安装后可以在桌面快捷访问

2023-2024学年江苏省江阴市澄东片化学九年级第一学期期中检测试题含解析.doc

2023-2024学年江苏省江阴市澄东片化学九年级第一学期期中检测试题含解析.doc_第1页
1/14
2023-2024学年江苏省江阴市澄东片化学九年级第一学期期中检测试题含解析.doc_第2页
2/14
2023-2024学年江苏省江阴市澄东片化学九年级第一学期期中检测试题含解析.doc_第3页
3/14
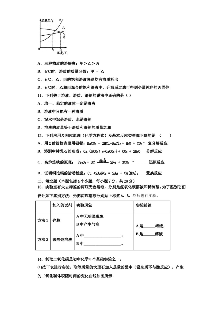
2023-2024学年江苏省江阴市澄东片化学九年级第一学期期中检测试题检测试题注意事项:1.答卷前,考生务必将自己的姓名、准考证号填写在答题卡上。2.回答选择题时,选出每小题答案后,用铅笔把答题卡上对应题目的答案标号涂黑,如需改动,用橡皮擦干净后,再选涂其它答案标号。回答非选择题时,将答案写在答题卡上,写在本试卷上无效。3.考试结束后,将本试卷和答题卡一并交回。一、单选题(本题包括12个小题,每小题3分,共36分.每小题只有一个选项符合题意)1.以下关于微粒的说法正确的是()A.稀有气体原子最外层电子数都是8B.原子的质量主要集中在原子核上C.原子都由质子、中子和电子构成D.夏天轮胎易爆炸是温度高分子运动加速2.将一定量的锌粉加入到硫酸亚铁、硫酸铜和硫酸镁的混合溶液中,过一段时间后过滤,向滤渣中加入稀盐酸有气泡产生,则下列叙述正确的是①滤渣中一定含有锌②滤渣中一定含有铜,可能含有锌③向滤渣中加入稀盐酸,最后溶液一定变成浅绿色④滤液中溶质一定含有硫酸锌和硫酸镁⑤滤液的颜色不可能为浅绿色A.①④⑤B.②③④⑤C.②③④D.②④3.下列说法正确的是()A.所有原子的原子核都是由质子和中子构成B.具有相同核电荷数的粒子一定属于同种元素C.在同一种物质中同种元素的化合价可能不相同D.氧气和臭氧的分子都是由氧原子构成,因此它们的化学性质相同4.下图表示三种物质在密闭容器中反应前后质量比例的变化,下列说法正确的是()A.该反应中CaO起催化作用B.该反应中是反应物C.该反应是化合反应D.该反应是分解反应5.氯化钠由什么粒子构成?四位同学分别给出以下答案,你认为正确的是()A.离子B.分子C.原子D.中子6.如图所示实验中得出的结论不正确的是()A.甲:火柴梗的a点最先炭化,说明火焰的外焰温度最高B.乙:量筒内液体的体积为40mLC.丙:b烧杯内溶液变红说明分子是不断运动的D.丁:点燃蜡烛刚熄灭时产生的白烟,蜡烛复燃,说明白烟是石蜡的固体小颗粒7.硅是信息技术的关键材料高温下氢气与四氯化硅(SiCl4)反应的化学方程式为:2H2+SiCl4=Si+4HCl,该反应中化合价发生变化的元素是A.氢元素B.氯元素C.氢元素和氯元素D.氢元素和硅元素8.下列关于氧气的说法,正确的是B.燃烧需要氧气,说明氧气具有可燃性A.铁在氧气中燃烧生成Fe2O3C.红磷在空气中燃烧产生白雾D.大多数的金属在一定的条件下能与氧气反应9.吸烟有害健康,香烟的烟气中含有几百种对人体有害的物质,其中尼古丁是一种,其化学式为C10H14N2,下列关于尼古丁的说法正确的是()A.尼古丁中含有氮分子B.尼古丁是由10个碳原子、14个氢原子、2个氮原子构成C.尼古丁中碳、氢原子的个数比为5:7D.尼古丁中氢元素质量分数最大10.甲、乙、丙三种固体的溶解度曲线如图所示,下列说法正确的是()A.三种物质的溶解度:甲>乙>丙B.t1℃时,溶质的质量分数:甲=乙C.t2℃,乙、丙的饱和溶液降温均有溶质析出D.t2℃时,乙和丙混合的饱和溶液中,升温后过滤可得到少量纯净的丙固体11.下列关于溶液、溶质、溶剂的说法中正确的是()A.均一、稳定的液体一定是溶液B.溶液中只能有一种溶质C.泥水中泥是溶质,水是溶剂D.溶液的质量等于溶质和溶剂的质量之和12.下列应用及相应原理(化学方程式)及基本反应类型都正确的是()A.用X射线检查服用钡餐:BaCO3+2HCl=BaCl2+H2O+CO2↑复分解反应B.溶洞中钟乳石的形成:Ca(HCO3)2=CaCO3↓+CO2+2H2O分解反应C.高炉炼铁的原理:Fe2O3+3C2Fe+3CO2↑还原反应D.证明铜比银的活动性强:Cu+2AgNO3=2Ag+Cu(NO3)2置换反应二、填空题(本题包括4个小题,每小题7分,共28分)13.实验室有失去标签的两瓶无色溶液,分别是氢氧化钡溶液和稀硫酸。为了鉴别它们设计如下鉴别方法:先把两瓶溶液分别贴上标签A、B,然后进行实验。加入的试剂实验现象实验结论方法1锌粒A中无明显现象B中产生气泡A是______溶液;A中___________________;B是______溶液B中___________________。方法2碳酸钠溶液14.制取二氧化碳是初中化学8个基础实验之一。(1)按下表进行实验,取等质量的大理石加入足量的酸中(设杂质不与酸反应),产生的...

1、当您付费下载文档后,您只拥有了使用权限,并不意味着购买了版权,文档只能用于自身使用,不得用于其他商业用途(如 [转卖]进行直接盈利或[编辑后售卖]进行间接盈利)。
2、本站所有内容均由合作方或网友上传,本站不对文档的完整性、权威性及其观点立场正确性做任何保证或承诺!文档内容仅供研究参考,付费前请自行鉴别。
3、如文档内容存在违规,或者侵犯商业秘密、侵犯著作权等,请点击“违规举报”。

碎片内容

2023-2024学年江苏省江阴市澄东片化学九年级第一学期期中检测试题含解析.doc

您可能关注的文档

确认删除?