电脑桌面
添加内谋知识网--内谋文库,文书,范文下载到电脑桌面
安装后可以在桌面快捷访问

2023-2024学年江苏省泗洪县化学九年级第一学期期中达标检测模拟试题含解析.doc

2023-2024学年江苏省泗洪县化学九年级第一学期期中达标检测模拟试题含解析.doc_第1页
1/13
2023-2024学年江苏省泗洪县化学九年级第一学期期中达标检测模拟试题含解析.doc_第2页
2/13
2023-2024学年江苏省泗洪县化学九年级第一学期期中达标检测模拟试题含解析.doc_第3页
3/13
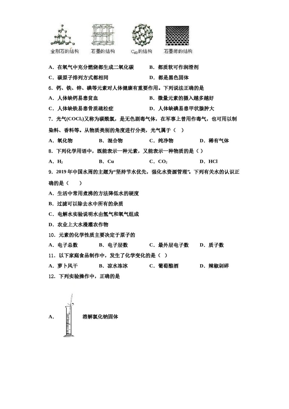
2023-2024学年江苏省泗洪县化学九年级第一学期期中达标检测模拟试题测模拟试题注意事项:1.答题前,考生先将自己的姓名、准考证号码填写清楚,将条形码准确粘贴在条形码区域内。2.答题时请按要求用笔。3.请按照题号顺序在答题卡各题目的答题区域内作答,超出答题区域书写的答案无效;在草稿纸、试卷上答题无效。4.作图可先使用铅笔画出,确定后必须用黑色字迹的签字笔描黑。5.保持卡面清洁,不要折暴、不要弄破、弄皱,不准使用涂改液、修正带、刮纸刀。一、单选题(本大题共15小题,共30分)B.碳酸钠:NaCO31.下列化学用语正确的是A.铵根离子:NH4+1C.氧化镁中镁元素显+2价:D.两个氢原子:2H22.下图为实验室用等质量的高锰酸钾和氯酸钾(另加少量的二氧化锰),分别制取氧气的数据分析示意图。下列依据图示信息所得出的分析正确的是()A.同时开始加热,先收集到氧气的是氯酸钾B.反应时间较长的是高锰酸钾C.加入少量的二氧化锰使氯酸钾产生的氧气质量增加D.用相同容积的试管制取较多量的氧气时,宜选择氯酸钾为原料3.下列关于一氧化碳和二氧化碳相同点的叙述中错误的是()A.都由碳、氧两种元素组成B.通常状况下都是无色气体C.都不能供给呼吸D.都有毒4.下列物质中,由离子构成的是()A.铁B.氯化钠C.二氧化碳D.水5.石墨烯是新发现的二维空间材料,它是石墨制成的新型碳单质,金刚石、石墨、C60和石墨烯的结构示意图如下所示,下列关于这四种物质的说法中正确的是()A.在氧气中充分燃烧都生成二氧化碳B.都质软可作润滑剂C.碳原子排列方式都相同D.都是黑色固体6.钙、铁、锌、碘等元素对人体健康有重要作用。下列说法正确的是A.人体缺钙易患贫血B.微量元素的摄入越多越好C.人体缺铁易患骨质疏松症D.人体缺碘易患甲状腺肿大7.光气(COCl2)又称为碳酰氯,是无色剧毒气体,在军事上曾用作毒气,也可用以制染料、香料等。从物质类别的角度进行分类,光气属于()A.氧化物B.混合物C.纯净物D.稀有气体8.下列化学用语中,既能表示一种元素,又能表示一种物质的是()A.H2B.CuC.CO2D.HCl9.2019年中国水周的主题为“坚持节水优先,强化水资源管理”。下列有关水的认识正确的是()A.生活中常用煮沸的方法降低水的硬度B.过滤可以除去水中所有的杂质C.电解水实验说明水由氢气和氧气组成D.农业上大水漫灌农作物10.元素的化学性质主要决定于原子的A.电子总数B.电子层数C.最外层电子数D.质子数11.以下家庭食品制作中,发生了化学变化的是()A.萝卜风干B.凉水冻冰C.葡萄酿酒D.辣椒剁碎12.下列实验操作中,正确的是A.溶解氯化钠固体B.连接仪器C.取用氯化钠固体D.取用稀盐酸13.对下列事实或现象的解释错误的是选项事实或现象解释A八月桂花,十里飘香分子总是在不断运动着B水银温度计里的水银热胀冷缩分子大小随温度改变而改变25m3石油气可加压装入1.124m3的钢瓶C分子间是有间隔的中D固体碘和碘蒸气都能使淀粉变蓝同种分子化学性质相同A.AB.BC.CD.D14.有关电解水实验(如下图)的下列叙述,错误的是A.试管甲中的气体是氢气B.试管乙中的气体是氧气C.该实验证明水由氢气和氧气组成D.该实验证明水由氢元素和氧元素组成15.下列关于空气各成分的说法中,错误的是()A.空气中氧气的体积分数约为21%B.氦气化学性质不活泼,可用于食品防腐C.二氧化碳在空气中的含量增多会引起温室效应,属于空气污染物D.空气中的稀有气体一般不跟其他物质反应,在通电时能发出不同颜色的光二、填空题(本大题共1小题,共6分)16.过氧化氢溶液在二氧化锰作催化剂的条件下能迅速分解,分液漏斗可以通过调节活塞控制液体的滴加速度,请根据如图回答问题:(1)分液漏斗中应放入的物质是________,锥形瓶中应放入的物质是_________。(2)写出用该方法制取氧气的化学反应化学方程式_______。要收集一瓶纯净的氧气,应选择装置___(填字母)(3)某同学观察到锥形瓶内有大量气泡时,开始用B装置收集氧气,过一段时间后用带火星的木条伸入瓶口、瓶中和瓶底,都末见木条复燃.其原因是_________。三、简答题(本大题共2小题,共25分)17.(8分)无土...

1、当您付费下载文档后,您只拥有了使用权限,并不意味着购买了版权,文档只能用于自身使用,不得用于其他商业用途(如 [转卖]进行直接盈利或[编辑后售卖]进行间接盈利)。
2、本站所有内容均由合作方或网友上传,本站不对文档的完整性、权威性及其观点立场正确性做任何保证或承诺!文档内容仅供研究参考,付费前请自行鉴别。
3、如文档内容存在违规,或者侵犯商业秘密、侵犯著作权等,请点击“违规举报”。

碎片内容

2023-2024学年江苏省泗洪县化学九年级第一学期期中达标检测模拟试题含解析.doc

您可能关注的文档

确认删除?