电脑桌面
添加内谋知识网--内谋文库,文书,范文下载到电脑桌面
安装后可以在桌面快捷访问

2023-2024学年江苏省泰兴市实验九年级化学第一学期期中质量跟踪监视试题含解析.doc

2023-2024学年江苏省泰兴市实验九年级化学第一学期期中质量跟踪监视试题含解析.doc_第1页
1/17
2023-2024学年江苏省泰兴市实验九年级化学第一学期期中质量跟踪监视试题含解析.doc_第2页
2/17
2023-2024学年江苏省泰兴市实验九年级化学第一学期期中质量跟踪监视试题含解析.doc_第3页
3/17
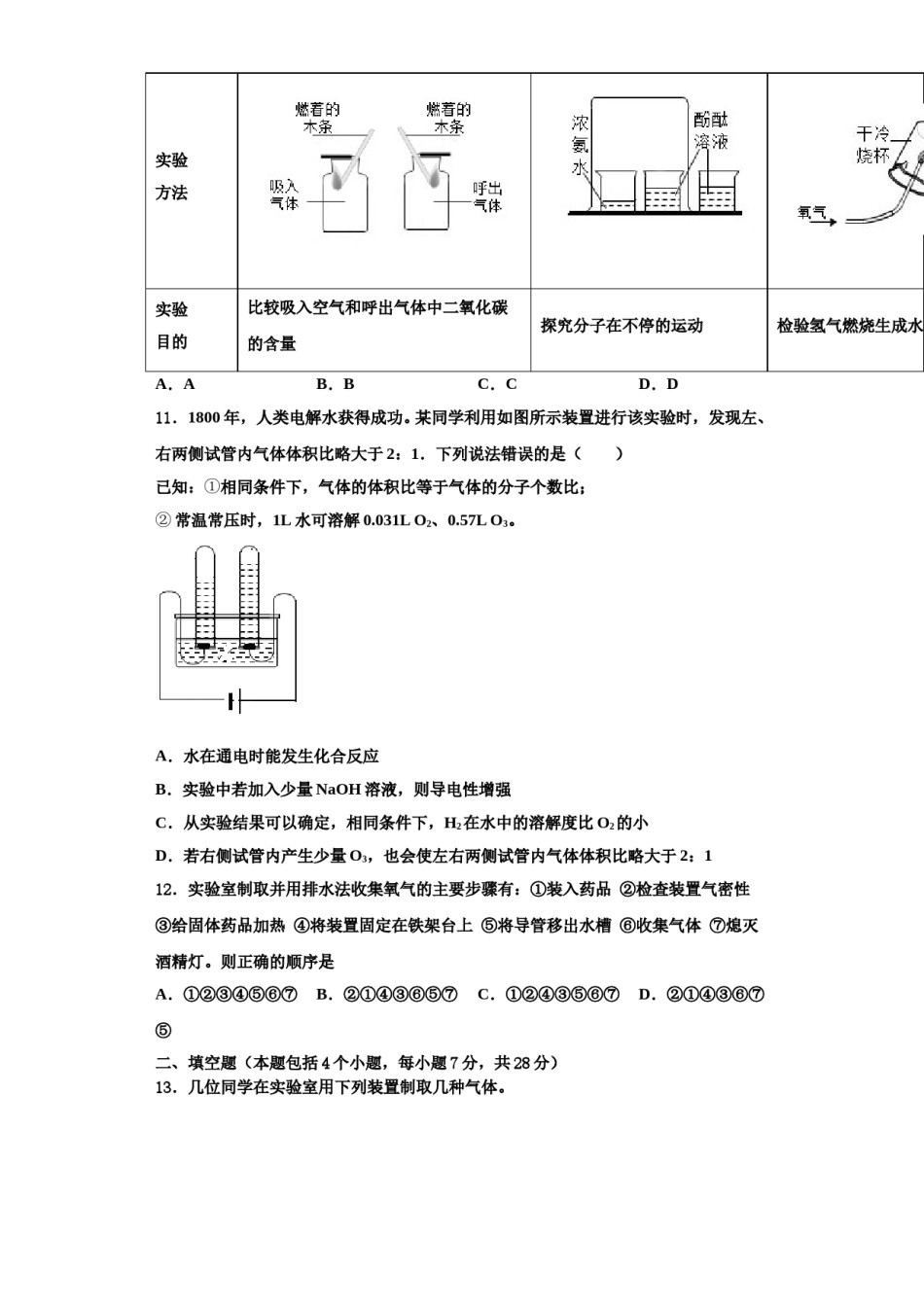
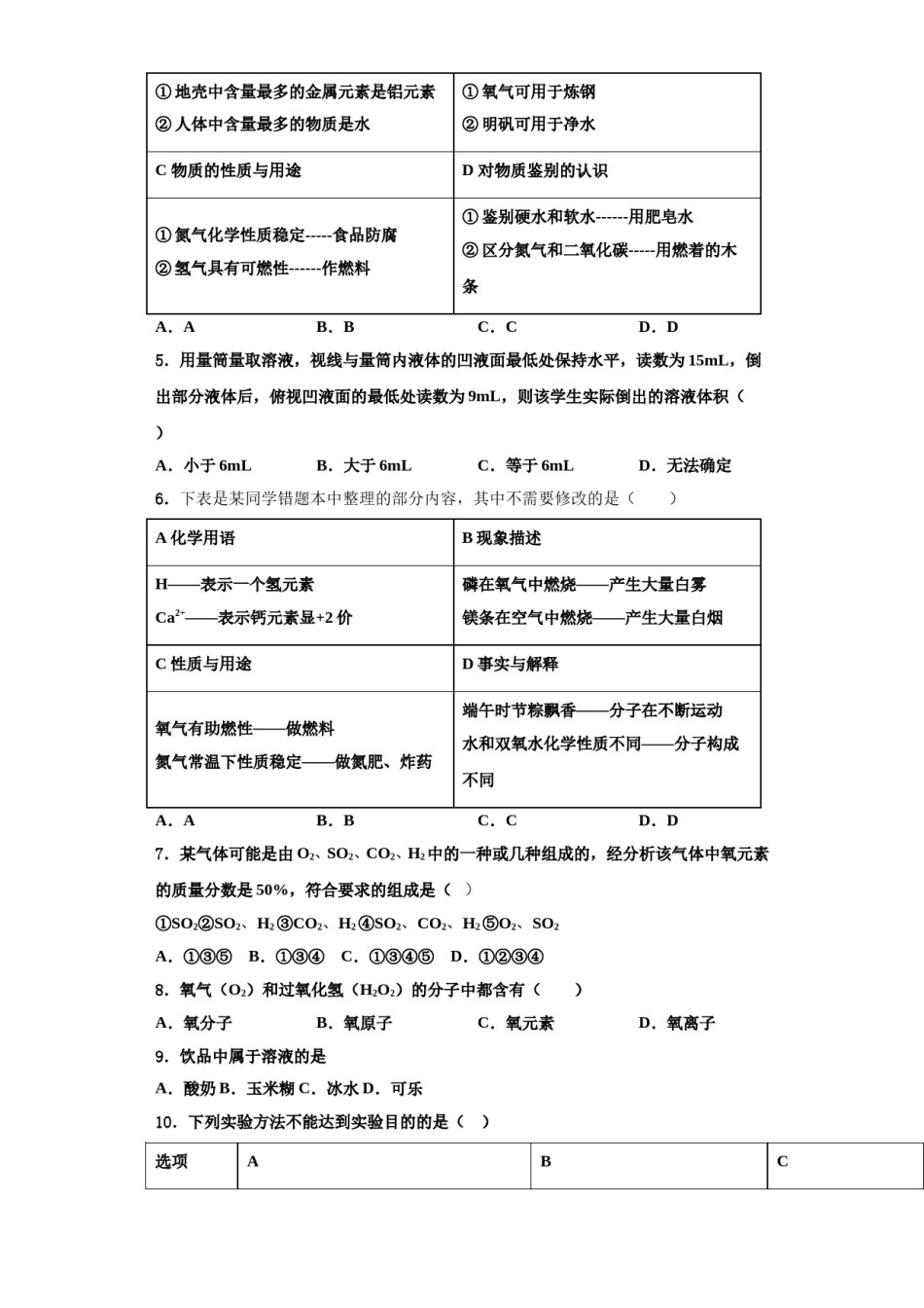
2023-2024学年江苏省泰兴市实验九年级化学第一学期期中质量跟踪监视试题量跟踪监视试题考生须知:1.全卷分选择题和非选择题两部分,全部在答题纸上作答。选择题必须用2B铅笔填涂;非选择题的答案必须用黑色字迹的钢笔或答字笔写在“答题纸”相应位置上。2.请用黑色字迹的钢笔或答字笔在“答题纸”上先填写姓名和准考证号。3.保持卡面清洁,不要折叠,不要弄破、弄皱,在草稿纸、试题卷上答题无效。一、单选题(本题包括12个小题,每小题3分,共36分.每小题只有一个选项符合题意)1.下列方法能鉴别空气、氧气和二氧化碳3瓶气体的是()A.闻气味B.将集气瓶倒扣在水中C.观察颜色D.将燃着的木条伸入集气瓶中2.分类是学习化学的方法之一,下列物质是按碱、盐、氧化物的顺序排列的是()A.石灰石、苏打、可燃冰B.石灰水、硫酸钡、生石灰C.烧碱、小苏打、冰水D.纯碱、消石灰、干冰3.我国是一个文明古国,有着五千年悠久的历史。下列工艺中一定发生了化学变化的是()A.炼铁B.刺绣C.织布D.木雕4.下列归纳和总结不完全正确的一组是B化学与生活A化学之最①地壳中含量最多的金属元素是铝元素①氧气可用于炼钢②人体中含量最多的物质是水②明矾可用于净水C物质的性质与用途D对物质鉴别的认识①氮气化学性质稳定-----食品防腐①鉴别硬水和软水------用肥皂水②氢气具有可燃性------作燃料②区分氮气和二氧化碳-----用燃着的木条A.AB.BC.CD.D5.用量筒量取溶液,视线与量筒内液体的凹液面最低处保持水平,读数为15mL,倒出部分液体后,俯视凹液面的最低处读数为9mL,则该学生实际倒出的溶液体积()B.大于6mLC.等于6mLD.无法确定A.小于6mL6.下表是某同学错题本中整理的部分内容,其中不需要修改的是()A化学用语B现象描述H——表示一个氢元素磷在氧气中燃烧——产生大量白雾Ca2+——表示钙元素显+2价镁条在空气中燃烧——产生大量白烟C性质与用途D事实与解释氧气有助燃性——做燃料端午时节粽飘香——分子在不断运动氮气常温下性质稳定——做氮肥、炸药水和双氧水化学性质不同——分子构成不同A.AB.BC.CD.D7.某气体可能是由O2、SO2、CO2、H2中的一种或几种组成的,经分析该气体中氧元素的质量分数是50%,符合要求的组成是()①SO2②SO2、H2③CO2、H2④SO2、CO2、H2⑤O2、SO2A.①③⑤B.①③④C.①③④⑤D.①②③④8.氧气(O2)和过氧化氢(H2O2)的分子中都含有()A.氧分子B.氧原子C.氧元素D.氧离子9.饮品中属于溶液的是A.酸奶B.玉米糊C.冰水D.可乐10.下列实验方法不能达到实验目的的是()选项ABC实验方法实验比较吸入空气和呼出气体中二氧化碳目的探究分子在不停的运动检验氢气燃烧生成水的含量A.AB.BC.CD.D11.1800年,人类电解水获得成功。某同学利用如图所示装置进行该实验时,发现左、右两侧试管内气体体积比略大于2:1.下列说法错误的是()已知:①相同条件下,气体的体积比等于气体的分子个数比;②常温常压时,1L水可溶解0.031LO2、0.57LO3。A.水在通电时能发生化合反应B.实验中若加入少量NaOH溶液,则导电性增强C.从实验结果可以确定,相同条件下,H2在水中的溶解度比O2的小D.若右侧试管内产生少量O3,也会使左右两侧试管内气体体积比略大于2:112.实验室制取并用排水法收集氧气的主要步骤有:①装入药品②检査装置气密性③给固体药品加热④将装置固定在铁架台上⑤将导管移出水槽⑥收集气体⑦熄灭酒精灯。则正确的顺序是C.①②④③⑤⑥⑦D.②①④③⑥⑦A.①②③④⑤⑥⑦B.②①④③⑥⑤⑦⑤二、填空题(本题包括4个小题,每小题7分,共28分)13.几位同学在实验室用下列装置制取几种气体。(1)写出图中标号仪器名称:①______;②______;③______;④______。(2)甲同学欲制取并收集较纯净的氧气,他选择上述装置中的A和______(填装置序号)进行组装。写出该反应的化学方程式:______,试管口略向下倾斜是因为______。(3)乙同学用过氧化氢和二氧化锰混合制取氧气,他应选的装置组合是______(填装置序号),其中二氧化锰作用是______,写出该反应的化学方程式:______。若用F收集氧气,则气体应从______进。(4...

1、当您付费下载文档后,您只拥有了使用权限,并不意味着购买了版权,文档只能用于自身使用,不得用于其他商业用途(如 [转卖]进行直接盈利或[编辑后售卖]进行间接盈利)。
2、本站所有内容均由合作方或网友上传,本站不对文档的完整性、权威性及其观点立场正确性做任何保证或承诺!文档内容仅供研究参考,付费前请自行鉴别。
3、如文档内容存在违规,或者侵犯商业秘密、侵犯著作权等,请点击“违规举报”。

碎片内容

2023-2024学年江苏省泰兴市实验九年级化学第一学期期中质量跟踪监视试题含解析.doc

您可能关注的文档

确认删除?