电脑桌面
添加内谋知识网--内谋文库,文书,范文下载到电脑桌面
安装后可以在桌面快捷访问

2023-2024学年江苏省泰兴市黄桥中学化学九上期末统考模拟试题含解析.doc

2023-2024学年江苏省泰兴市黄桥中学化学九上期末统考模拟试题含解析.doc_第1页
1/14
2023-2024学年江苏省泰兴市黄桥中学化学九上期末统考模拟试题含解析.doc_第2页
2/14
2023-2024学年江苏省泰兴市黄桥中学化学九上期末统考模拟试题含解析.doc_第3页
3/14
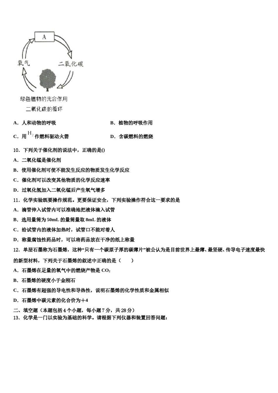
2023-2024学年江苏省泰兴市黄桥中学化学九上期末统考模拟试题考生请注意:1.答题前请将考场、试室号、座位号、考生号、姓名写在试卷密封线内,不得在试卷上作任何标记。2.第一部分选择题每小题选出答案后,需将答案写在试卷指定的括号内,第二部分非选择题答案写在试卷题目指定的位置上。3.考生必须保证答题卡的整洁。考试结束后,请将本试卷和答题卡一并交回。一、单选题(本题包括12个小题,每小题3分,共36分.每小题只有一个选项符合题意)1.推理是学习化学的一种方法,以下推理正确的是()A.氧气由氧元素组成,所以制取氧气的反应物一定含有氧元素B.质子数决定元素种类,所以质子数相同的粒子一定属于同种元素C.氧化物中一定含有氧元素,所以含氧元素化合物一定是氧化物D.催化剂可以加快化学反应速率,所以任何化学反应都需要催化剂2.下列各变化过程中,发生化学变化的是()A.瓷器破碎B.冰川融化C.木已成舟D.天然气燃烧3.化学用语是学习化学的重要工具。对下列化学用语叙述不正确的是A.高钙奶可为人体补充钙元素B.P2O5中磷元素的化合价为+5C.2Mg表示2个镁元素D.属于化合反应4.有X、Y、Z三种金属,X在常温下就能与氧气反应,Y、Z在常温下几乎不与氧气反应;如果把Y和Z分别放入硝酸银溶液中,过一会儿,在Z表面有银析出,而Y没有变化。根据以上实验事实,判断X、Y、Z三种金属的活动性由强弱的顺序正确的是()B.X、Z、YA.X、Y、ZD.Z、Y、XC.Y、Z、X5.当下“共享单车”进入市区,方便了市民的绿色出行:但随着夏季气温的升高,“共享单车”的充气轮胎容易发生爆炸,其主要原因是()A.分子停止运动B.分子质量变大C.分子本身的体积变大,分子运动速率减慢D.分子间隔变大,分子运动速率加快6.将铁粉和活性炭的混合物用食盐溶液润湿后,置于如图所示装置中,进行铁的锈蚀实验。下列有关说法正确的是()A.铁锈蚀后生成四氧化三铁B.导管内的液面低于试管内的液面C.活性炭的存在会加速铁的锈蚀D.以水代替食盐溶液,铁不能发生锈蚀7.下列实验方案设计不合理的是实验目的实验方案A除去二氧化碳中的一氧化碳将气体通入氢氧化钠溶液B检验甲烷中是否含有氢元素点燃,在火焰上方罩一干冷的烧杯,观察现象C区别软水和硬水在两种水中分别加入肥皂水,观察现象D除去食盐中的泥沙溶解、过滤、蒸发A.AB.BC.CD.D8.茶,是一片树叶的故事。湖北名茶“驹龙园”茶中富含的单宁酸(C76H52O46)具有抑制血压上升、清热解毒、抗癌等功效。下列说法正确的是A.一个单宁酸分子中含23个O2B.单宁酸分子中碳、氢、氧原子个数比为38:26:23C.单宁酸分子是由碳、氢、氧三种元素组成D.单宁酸由76个碳原子、52个氢原子和46个氧原子构成9.二氧化碳占空气总体积的0.034%,正常情况下能维持这个含量基本不变,是因为自然界存在如图所示的循环过程,图中A处不包括()A.人和动物的呼吸B.植物的呼吸作用C.用作燃料驱动火箭D.含碳燃料的燃烧10.下列关于催化剂的说法中,正确的是()A.二氧化锰是催化剂B.使用催化剂可使不能发生反应的物质发生化学反应C.催化剂可以改变其他物质的化学反应速率D.过氧化氢加入二氧化锰后产生氧气增多11.化学实验既要操作规范。更要保证安全,下列实验操作符合这一要求的是A.滴管伸入试管内可以准确地把液体滴入试管B.选用量筒为50mL的量筒量取8mL的液体C.给试管内的液体加热时,试管口不能对着人D.称量腐蚀性药品时,可以将药品放在干净的纸上称量12.单层石墨称为石墨烯,这种“只有一个碳原子厚的碳薄片”被公认为是目前世界上最薄、最坚硬、传导电子速度最快的新型材料,下列关于石墨烯的叙述中正确的是()A.石墨烯在足量的氧气中的燃烧产物是CO2B.石墨烯的硬度小于金刚石C.石墨烯有超强的导电性和导热性,说明石墨烯的化学性质和金属相似D.石墨烯中碳元素的化合价为+4二、填空题(本题包括4个小题,每小题7分,共28分)13.化学是一门以实验为基础的科学。请根据下列仪器和装置回答问题:(1)写出上图中的定量仪器的名称_____。(2)采用A装置制取氧气的化学方程式是_____;选用F装置收集的氧气不够纯,其原因可能是_____...

1、当您付费下载文档后,您只拥有了使用权限,并不意味着购买了版权,文档只能用于自身使用,不得用于其他商业用途(如 [转卖]进行直接盈利或[编辑后售卖]进行间接盈利)。
2、本站所有内容均由合作方或网友上传,本站不对文档的完整性、权威性及其观点立场正确性做任何保证或承诺!文档内容仅供研究参考,付费前请自行鉴别。
3、如文档内容存在违规,或者侵犯商业秘密、侵犯著作权等,请点击“违规举报”。

碎片内容

2023-2024学年江苏省泰兴市黄桥中学化学九上期末统考模拟试题含解析.doc

您可能关注的文档

确认删除?