电脑桌面
添加内谋知识网--内谋文库,文书,范文下载到电脑桌面
安装后可以在桌面快捷访问

2023-2024学年江苏省泰州市九年级化学第一学期期中预测试题含解析.doc

2023-2024学年江苏省泰州市九年级化学第一学期期中预测试题含解析.doc_第1页
1/14
2023-2024学年江苏省泰州市九年级化学第一学期期中预测试题含解析.doc_第2页
2/14
2023-2024学年江苏省泰州市九年级化学第一学期期中预测试题含解析.doc_第3页
3/14
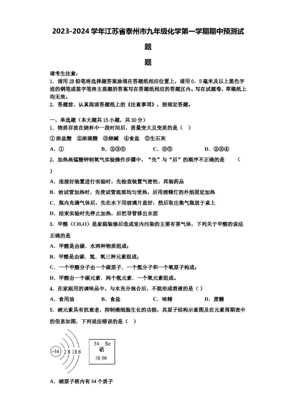
2023-2024学年江苏省泰州市九年级化学第一学期期中预测试题题请考生注意:1.请用2B铅笔将选择题答案涂填在答题纸相应位置上,请用0.5毫米及以上黑色字迹的钢笔或签字笔将主观题的答案写在答题纸相应的答题区内。写在试题卷、草稿纸上均无效。2.答题前,认真阅读答题纸上的《注意事项》,按规定答题。一、单选题(本大题共15小题,共30分)1.物质存放在烧杯中一段时间后,质量变大且变质的是()①浓盐酸②浓硫酸③烧碱④食盐⑤生石灰A.①B.②③⑤C.③⑤D.②③④2.加热高锰酸钾制氧气实验操作步骤中,“先”与“后”的顺序不正确的是()A.连接好装置进行实验时,先检查装置气密性,再装药品B.给试管加热时,先使试管底部均匀受热,后用酒精灯的外焰固定加热C.瓶内充满气体后,先在水下用玻璃片盖好,然后取出集气瓶放于桌上D.结束实验时先停止加热,后把导管移出水面3.甲醛(CH2O)是家庭装修后造成室内污染的主要有害气体,下列关于甲醛的说法正确的是A.甲醛是由碳.水两种物质组成;B.甲醛是由碳.氢.氧三种元素组成;C.一个甲醛分子由一个碳原子.一个氢分子和一个氧原子构成;D.甲醛由一个碳元素.两个氢元素.一个氧元素组成。4.在家庭用的调味品中,与水充分混合后,不能形成溶液的是()A.食用油B.食盐C.味精D.蔗糖5.硒元素具有抗衰老、抑制癌细胞生长的功能,其原子结构示意图及在元素周期表中的信息如图,下列说法错误的是()A.硒原子核内有34个质子B.硒元素属于非金属元素C.硒元素的相对原子质量是78.96gD.硒元素位于元素周期表中第四周期6.下列反应中既为化合反应又为氧化反应的是()A.水氢气+氧气B.镁+氧气氧化镁C.水+二氧化碳→碳酸D.酒精+氧气水+二氧化碳7.下列属于复分解反应的是()A.2H2O2H2↑+O2↑B.H2+CuOCu+H2OC.3Fe+2O2Fe3O4D.AgNO3+NaClAgCl↓+NaNO38.下列反应中,既不属于化合反应也不属于分解反应的是()A.碱式碳酸铜氧化铜+二氧化碳+水B.酒精+氧气二氧化碳+水C.镁+氧气氧化镁D.铁+氧气四氧化三铁9.阿司匹林的分子式为C9H8O4,下列关于阿司匹林的说法正确的是()A.H、O原子个数比为1:8B.相对分子质量为180C.阿司匹林中含21种元素D.氧元素的质量分数最小10.下列物质中,由原子构成的是()A.铁B.氯化钠C.二氧化碳D.氧气11.下列关于氧气的说法正确的是A.氧气具有可燃性可以支持燃烧B.水生动物能在水中生存是因为氧气易溶于水C.在过氧化氢溶液的分解反应中,二氧化锰起催化作用D.氧气的化学性质很活泼,常温下能与所有物质发生化学反应12.排水集气法收集氧气时,其中的先后顺序错误的是()A.搭配装置时先放酒精灯再固定试管B.先加热,后在集气瓶中装满水排水集气C.实验结束先移出导管再熄灭酒精灯D.刚出现的气泡先不要收集等气泡均匀再收集13.用分子的相关知识解释下列生活中的现象,其中错误的是()A.电解水实验说明在化学变化中分子是可以再分的,而原子不可再分B.热胀冷缩,说明分子的大小随温度升降而改变C.1滴水约含1.67×1021个水分子,说明分子的体积小、质量小D.湿衣服在夏天比冬天容易晾干,说明分子的运动速率随温度升高而加快14.可口的饭菜离不开油脂,在各种食用油脂中含有一种名为亚油酸(C18H32O2)的脂肪酸,缺乏亚油酸会使人体发育不良。下列说法正确的是()A.亚油酸的相对分子质量为280B.亚油酸由18个碳原子、32个氢原子、2个氧原子构成C.亚油酸中氢元素的质量分数最大D.亚油酸中C、H、O三种元素的质量之比为18:32:215.下图为某反应微现示意图,不同的球代表不同元素的原子。下列说法中错误的是()A.该反应的反应物可能属于氧化物B.该反应生成物都属于化合物C.不考虑反应条件时,该图示可以表示双氧水制取氧气的反应D.该微观过程说明,在化学反应中分子发生改变二、填空题(本大题共1小题,共6分)16.根据己掌握实验室制取气体的有关知识,请结合图示回答下列问题.(1)写出带标号仪器的名称:①____________________________②__________________(2)实验室用二氧化锰与双氧水制取O2的化学方程式为___________________若要控制产生O2的速度,选用的发生...

1、当您付费下载文档后,您只拥有了使用权限,并不意味着购买了版权,文档只能用于自身使用,不得用于其他商业用途(如 [转卖]进行直接盈利或[编辑后售卖]进行间接盈利)。
2、本站所有内容均由合作方或网友上传,本站不对文档的完整性、权威性及其观点立场正确性做任何保证或承诺!文档内容仅供研究参考,付费前请自行鉴别。
3、如文档内容存在违规,或者侵犯商业秘密、侵犯著作权等,请点击“违规举报”。

碎片内容

2023-2024学年江苏省泰州市九年级化学第一学期期中预测试题含解析.doc

您可能关注的文档

确认删除?