电脑桌面
添加内谋知识网--内谋文库,文书,范文下载到电脑桌面
安装后可以在桌面快捷访问

2023-2024学年江苏省泰州市口岸实验学校九年级化学第一学期期末质量检测试题含解析.doc

2023-2024学年江苏省泰州市口岸实验学校九年级化学第一学期期末质量检测试题含解析.doc_第1页
1/10
2023-2024学年江苏省泰州市口岸实验学校九年级化学第一学期期末质量检测试题含解析.doc_第2页
2/10
2023-2024学年江苏省泰州市口岸实验学校九年级化学第一学期期末质量检测试题含解析.doc_第3页
3/10
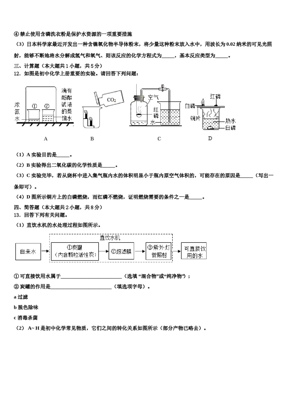
2023-2024学年江苏省泰州市口岸实验学校九年级化学第一学期期末质量检测试题注意事项:1.答题前,考生先将自己的姓名、准考证号填写清楚,将条形码准确粘贴在考生信息条形码粘贴区。2.选择题必须使用2B铅笔填涂;非选择题必须使用0.5毫米黑色字迹的签字笔书写,字体工整、笔迹清楚。3.请按照题号顺序在各题目的答题区域内作答,超出答题区域书写的答案无效;在草稿纸、试题卷上答题无效。4.保持卡面清洁,不要折叠,不要弄破、弄皱,不准使用涂改液、修正带、刮纸刀。一、单选题(本大题共10小题,共20分)1.物质的性质决定其用途。下列因果关系不成立的是A.因为磷燃烧能产生白烟,所以可用于制作烟幕弹B.因为金属钨的熔点高,所以被用来制造灯泡中的灯丝C.因为氮气化学性质不活泼,所以可用于食品包装袋内防腐D.因为蜡烛能燃烧,所以做测定空气中氧气含量的实验时可用蜡烛代替红磷2.下列说法错误的是A.被困于火灾区,可蹲下或匍匐前行逃生B.明矾净水,能杀菌消毒C.冰雪路面,可加入食盐作融雪剂D.金属回收,使资源再生3.铬在元素周期表中信息如图所示,下列关于铬元素说法错误的是A.属于非金属元素B.原子序数是24C.原子的核内质子数是24D.相对原子质量为52.004.多吃菠菜可以补铁,这里的“铁”是指A.分子B.原子C.单质D.元素5.下列事实中,不能判断X、Y两种金属的活动性顺序的是A.X能和稀盐酸反应而Y不能B.X能从Y的溶液中置换出YC.X能在空气中燃烧而Y不能D.在化合物中X显+3价Y显+2价6.下列实验操作可行的是()A.实验结束后剩余的药品放回原瓶B.用10mL的量筒量取9.85mL的水C.使用酒精灯时不小心有酒精洒出在桌上燃烧起来了,立即用湿抹布扑盖D.用滴管取少量液体后,将滴管平放在实验桌上或倒置拿在手上7.“尾气催化转换器”将汽车尾气中的有毒气体转变为无毒气体。其微观过程如图所示,其中不同的圆球代表不同的原子,下列说法中正确的是A.化学反应前后原子个数变少了B.反应前后各元素的化合价均没有改变C.反应后分子个数变少了D.参加反应的两种分子个数比为2:38.下列物质的用途主要由其化学性质决定的是A.金刚石用于钻探机钻头B.氢气用于探空气球C.铁制暖气片表面刷上银白色的铝粉D.金属铜代替铝制做导线9.下列宏观现象和微观解释不一致的是()A.水蒸发变成水蒸气﹣﹣水分子体积变大B.6000L氧气通过加压能装入40L的钢瓶中﹣﹣分子之间有间隔C.一滴水中大约有1.67×1021个水分子﹣﹣分子的质量和体积都很小D.湿衣服在阳光下比在阴凉处干得更快﹣﹣温度越高,分子运动越快10.正确量取9mL液体,应选用的仪器是()①15mL量筒②10mL量筒③20mL量筒④胶头滴管A.③④B.①④C.②④D.①②④二、填空题(本大题共1小题,共4分)11.水是生命之源,我们应该了解和爱护水资源。(1)检验水是硬水还是软水,可用的物质是_____。若_____多说明是硬水。(2)下列关于水的说法不正确的是_____(填序号)。①地球上水资源储量丰富,但可利用的淡水却很少②水通电可以得到氢气和氧气,说明水中含有氢气和氧气③通过沉降、过滤、吸附、消毒得到的水是纯净物④禁止使用含磷洗衣粉是保护水资源的一项重要措施(3)日本科学家最近开发出一种含镍氧化物半导体粉末,将少量这种粉末放入水中,用波长为0.02纳米的可见光照射,能够不断地将水分解成氢气和氧气、则该反应的化学方程式为_____,基本反应类型为_____。三、计算题(本大题共1小题,共5分)12.如图是初中化学上册重要的实验。请回答下列问题:(1)A实验目的是_____。(2)B实验得出二氧化碳的化学性质是_____。(3)C实验完毕,若从烧杯中进入集气瓶内水的体积明显小于瓶内原空气体积的,可能存在的原因是_____(写出一条即可)。(4)D图所示铜片上的白磷燃烧,而红磷不燃烧,证明燃烧需要的条件之一是_____。四、简答题(本大题共2小题,共8分)13.回答下列有关问题。(1)直饮水机的水处理过程如图所示。①可直接饮用水属于________________________(选填“混合物”或“纯净物”);②炭罐的作用是________________________(填选项字母)。a过滤b脱色除味c消毒杀菌(2)A~H是初中...

1、当您付费下载文档后,您只拥有了使用权限,并不意味着购买了版权,文档只能用于自身使用,不得用于其他商业用途(如 [转卖]进行直接盈利或[编辑后售卖]进行间接盈利)。
2、本站所有内容均由合作方或网友上传,本站不对文档的完整性、权威性及其观点立场正确性做任何保证或承诺!文档内容仅供研究参考,付费前请自行鉴别。
3、如文档内容存在违规,或者侵犯商业秘密、侵犯著作权等,请点击“违规举报”。

碎片内容

2023-2024学年江苏省泰州市口岸实验学校九年级化学第一学期期末质量检测试题含解析.doc

您可能关注的文档

确认删除?