电脑桌面
添加内谋知识网--内谋文库,文书,范文下载到电脑桌面
安装后可以在桌面快捷访问

2023-2024学年江苏省泰州市常青藤学校化学九上期中学业水平测试试题含解析.doc

2023-2024学年江苏省泰州市常青藤学校化学九上期中学业水平测试试题含解析.doc_第1页
1/11
2023-2024学年江苏省泰州市常青藤学校化学九上期中学业水平测试试题含解析.doc_第2页
2/11
2023-2024学年江苏省泰州市常青藤学校化学九上期中学业水平测试试题含解析.doc_第3页
3/11
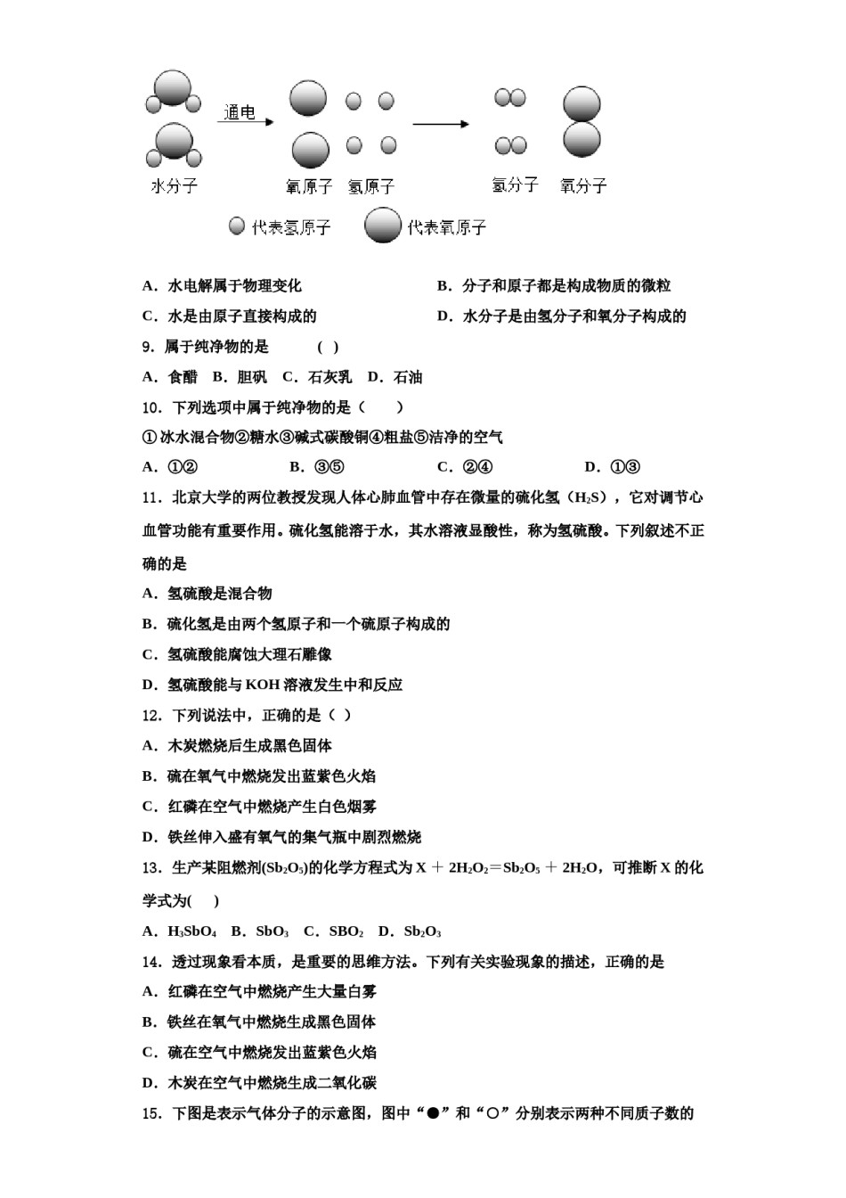
2023-2024学年江苏省泰州市常青藤学校化学九上期中学业水平测试试题平测试试题考生须知:1.全卷分选择题和非选择题两部分,全部在答题纸上作答。选择题必须用2B铅笔填涂;非选择题的答案必须用黑色字迹的钢笔或答字笔写在“答题纸”相应位置上。2.请用黑色字迹的钢笔或答字笔在“答题纸”上先填写姓名和准考证号。3.保持卡面清洁,不要折叠,不要弄破、弄皱,在草稿纸、试题卷上答题无效。一、单选题(本大题共15小题,共30分)1.每年5月31日为世界无烟日。吸烟有害健康,烟气中的一种有毒气体是A.O2B.N2C.COD.CO22.下列实验设计能达到实验主要目的是A.研究二氧化锰的催化作用B.证明蜡烛燃烧有水生成C.加入等量的肥皂水D.测定空气中氧气的含量3.2013年6月12日,神舟十号航天员在太空中度过了中国传统节日——端午节,并且吃到了粽子。粽子采用真空包装是为了隔绝()A.氮气B.水蒸气C.氧气D.稀有气体4.下列物质的用途主要由物理性质决定的是()A.镁粉用于制作照明弹B.钨用于制作白炽灯丝C.CO2可用于气态化肥D.氮气用作焊接金属时的保护气5.空气是我们每天都呼吸的“生命气体”。下列说法错误的是()A.空气中氮气的质量分数为78%B.空气中氧气能供给呼吸和支持燃烧C.空气中二氧化碳是造成温室效应的气体之一D.空气中的稀有气体所占比例虽小,但用途广泛6.双氧水分解的微观示意图如下,方框内应是A.B.C.D.7.密闭容器中有甲乙丙丁四种物质在一定条件下发生化学反应,测得反应前后各物质质量数据如图所示,下列说法不正确的是()A.丁的相对分子质量是甲的2倍B.丙可能为催化剂C.反应中乙和丁的质量变化量之比为3:2D.该反应为分解反应8.如图是水电解过程示意图,下列说法正确的是()A.水电解属于物理变化B.分子和原子都是构成物质的微粒C.水是由原子直接构成的D.水分子是由氢分子和氧分子构成的9.属于纯净物的是()A.食醋B.胆矾C.石灰乳D.石油10.下列选项中属于纯净物的是()①冰水混合物②糖水③碱式碳酸铜④粗盐⑤洁净的空气A.①②B.③⑤C.②④D.①③11.北京大学的两位教授发现人体心肺血管中存在微量的硫化氢(H2S),它对调节心血管功能有重要作用。硫化氢能溶于水,其水溶液显酸性,称为氢硫酸。下列叙述不正确的是A.氢硫酸是混合物B.硫化氢是由两个氢原子和一个硫原子构成的C.氢硫酸能腐蚀大理石雕像D.氢硫酸能与KOH溶液发生中和反应12.下列说法中,正确的是()A.木炭燃烧后生成黑色固体B.硫在氧气中燃烧发出蓝紫色火焰C.红磷在空气中燃烧产生白色烟雾D.铁丝伸入盛有氧气的集气瓶中剧烈燃烧13.生产某阻燃剂(Sb2O5)的化学方程式为X+2H2O2=Sb2O5+2H2O,可推断X的化学式为()A.H3SbO4B.SbO3C.SBO2D.Sb2O314.透过现象看本质,是重要的思维方法。下列有关实验现象的描述,正确的是A.红磷在空气中燃烧产生大量白雾B.铁丝在氧气中燃烧生成黑色固体C.硫在空气中燃烧发出蓝紫色火焰D.木炭在空气中燃烧生成二氧化碳15.下图是表示气体分子的示意图,图中“●”和“○”分别表示两种不同质子数的原子,其中可能表示氧化物的是()A.B.C.D.二、填空题(本大题共1小题,共6分)16.某化学研究性学习小组在学习了“空气中氧气含量测定”实验的基础上,改进了教材中的实验,设计出如图Ⅰ、图Ⅱ所示的实验装置,据图回答下列有关问题。(1)(实验探究一)甲同学用图Ⅰ实验的操作步骤如下:①点燃酒精灯②撤去酒精灯,待试管冷却后松开弹簧夹③将少量红磷平装入试管中,将的注射器置于刻度处,并按图Ⅰ所示的连接方式固定好,再将弹簧夹紧橡皮④读取注射器活塞的数据⑤连接仪器并检查装置的气密性。a.你认为正确的实验操作顺序是____________________(填序号)。b.写出红磷燃烧的化学方程式_______________________________。(2)(实验探究二)如图Ⅱ连接好仪器检查气密性良好后,集气瓶装入适量a体积的水,用玻璃棒引燃白磷燃烧,待冷却至室温后,打开止水夹,量出集气瓶中水的体积为b,整个集气瓶的体积为c。①为保证测定结果,实验中的白磷必须足量,目的是______________________。②若实验非常成功,请写出...

1、当您付费下载文档后,您只拥有了使用权限,并不意味着购买了版权,文档只能用于自身使用,不得用于其他商业用途(如 [转卖]进行直接盈利或[编辑后售卖]进行间接盈利)。
2、本站所有内容均由合作方或网友上传,本站不对文档的完整性、权威性及其观点立场正确性做任何保证或承诺!文档内容仅供研究参考,付费前请自行鉴别。
3、如文档内容存在违规,或者侵犯商业秘密、侵犯著作权等,请点击“违规举报”。

碎片内容

2023-2024学年江苏省泰州市常青藤学校化学九上期中学业水平测试试题含解析.doc

您可能关注的文档

确认删除?