电脑桌面
添加内谋知识网--内谋文库,文书,范文下载到电脑桌面
安装后可以在桌面快捷访问

2023-2024学年江苏省泰州市民兴实验中学化学九年级第一学期期末综合测试试题含解析.doc

2023-2024学年江苏省泰州市民兴实验中学化学九年级第一学期期末综合测试试题含解析.doc_第1页
1/10
2023-2024学年江苏省泰州市民兴实验中学化学九年级第一学期期末综合测试试题含解析.doc_第2页
2/10
2023-2024学年江苏省泰州市民兴实验中学化学九年级第一学期期末综合测试试题含解析.doc_第3页
3/10
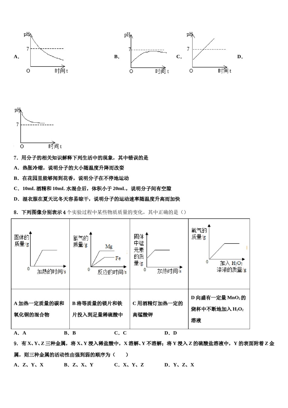
2023-2024学年江苏省泰州市民兴实验中学化学九年级第一学期期末综合测试试题注意事项:1.答题前,考生先将自己的姓名、准考证号码填写清楚,将条形码准确粘贴在条形码区域内。2.答题时请按要求用笔。3.请按照题号顺序在答题卡各题目的答题区域内作答,超出答题区域书写的答案无效;在草稿纸、试卷上答题无效。4.作图可先使用铅笔画出,确定后必须用黑色字迹的签字笔描黑。5.保持卡面清洁,不要折暴、不要弄破、弄皱,不准使用涂改液、修正带、刮纸刀。一、单选题(本大题共15小题,共30分)1.中国科学技术馆“物质之妙”展区有一台分子运动模拟器。这台模拟器是由玻璃罩内小球的变化情况来表现固、液、气三态中分子的状态。当向前推动滑竿,模拟温度升高时,玻璃罩中的小球将A.间隔变小B.质量变大C.运动加快D.数量增多2.银杏果中含有银杏酸(银杏酸化学式为C22H34O3),下列有关银杏酸说法正确的是A.从宏观上看:银杏酸分子由碳、氢、氧三种元素组成B.从微观上看:银杏酸由22个碳原子、34个氢原子和3个氧原子构成C.从类别上看:银杏酸属于有机化合物D.从质量上看:银杏酸中碳元素和氢元素的质量比为11:173.下列观点正确的是()A.微粒观:水是由氢原子和氧原子构成的B.转化观:一氧化碳和二氧化碳在一定条件下可以相互转化C.结构观:氩原子和氯离子最外层电子数相同,化学性质相同D.守恒观:化学反应前的各物质质量总和等于反应后生成的各物质质量总和4.下列能源属于纯净物的是()A.煤B.石油C.酒精D.天然气5.研究现代锂离子电池的学者获得2019年诺贝尔化学奖。锂在元素周期表中的信息如图所示,下列有关锂元素说法不正确的是A.原子序数为3B.属于金属元素C.核外电子数为3D.相对原子质量为6.94g6.某种消化药片的有效成分氢氧化镁,能减缓因胃酸过多引起的疼痛。在氢氧化镁与胃酸作用的过程中,胃液pH变化的情况是()A.B.C.D.7.用分子的相关知识解释下列生活中的现象,其中错误的是A.热胀冷缩,说明分子的大小随温度升降而改娈B.在花园里能够闻到花香,说明分子在不停地运动C.10mL酒精和10mL水混合后,体积小于20mL,说明分子间有空隙D.湿衣服在夏天比冬天容易晾干,说明分子的运动速率随温度升高而加快8.下列图像分别表示4个实验过程中某些物质质量的变化,其中正确的是()A加热一定质量的碳和B将等质量的镁片和铁C用酒精灯加热一定的D向盛有一定量MnO2的氧化铜的混合物片投入到足量稀硫酸中高锰酸钾烧杯中不断地加入H2O2溶液A.AB.BC.CD.D9.有X、Y、Z三种金属,将X、Y浸入稀盐酸中,X溶解、Y不溶解;将Y浸入Z的硫酸盐溶液中,Y的表面附着Z金属,则三种金属的活动性由强到弱的顺序为()A.Z、Y、XB.Z、X、YC.X、Y、ZD.Y、Z、X10.我们的衣、食、住、行都离不开化学科学,化学科学已日益渗透到杜会生活的各个方面。下列说法错误的是A.“蒙牛”纯奶变酸后可继续饮用B.小苏打可用来治疗胃酸过多C.洗洁精可洗去餐具上的油污D.合成纤维可用作服装面料11.空气中含量较多,化学性质比较活泼的气体是A.氮气B.氧气C.二氧化碳D.水12.检验氧气的最简便方法是A.观察颜色B.闻气味C.倒入澄清的石灰水D.用带火星的木条去检验13.观察和实验是学习化学的重要方式,下列实验现象描述正确的是()A.硫在氧气中燃烧发出淡蓝色火焰B.白磷在空气中燃烧发出白光C.铁丝放入硫酸铜溶液中溶液颜色变成蓝色D.二氧化碳是没有颜色没有气味的气体14.下列关于过滤操作的叙述不正确的是A.滤纸的边缘要低于漏斗口B.液面不要低于滤纸的边缘C.玻璃棒要靠在三层滤纸的一边D.漏斗下端的管口要紧靠烧杯内壁15.如图所示实验操作正确的是A.滴加液体B.熄灭酒精灯C.闻气体气味D.稀释浓硫酸二、填空题(本大题共1小题,共6分)16.用木炭还原氧化铜的实验装置如下图所示。(1)刚开始预热,试管②中立即产生气泡,但石灰水不变浑浊,原因是_____________。(2)继续加热,可观察到的现象是:试管①中______________,发生的化学方程式为________________;试管②中_____________,发生反应的化学方程式为____________。(3)图中网罩的作用是_________...

1、当您付费下载文档后,您只拥有了使用权限,并不意味着购买了版权,文档只能用于自身使用,不得用于其他商业用途(如 [转卖]进行直接盈利或[编辑后售卖]进行间接盈利)。
2、本站所有内容均由合作方或网友上传,本站不对文档的完整性、权威性及其观点立场正确性做任何保证或承诺!文档内容仅供研究参考,付费前请自行鉴别。
3、如文档内容存在违规,或者侵犯商业秘密、侵犯著作权等,请点击“违规举报”。

碎片内容

2023-2024学年江苏省泰州市民兴实验中学化学九年级第一学期期末综合测试试题含解析.doc

您可能关注的文档

确认删除?