电脑桌面
添加内谋知识网--内谋文库,文书,范文下载到电脑桌面
安装后可以在桌面快捷访问

2023-2024学年江苏省泰州市泰兴实验中学化学九上期中综合测试试题含解析.doc

2023-2024学年江苏省泰州市泰兴实验中学化学九上期中综合测试试题含解析.doc_第1页
1/10
2023-2024学年江苏省泰州市泰兴实验中学化学九上期中综合测试试题含解析.doc_第2页
2/10
2023-2024学年江苏省泰州市泰兴实验中学化学九上期中综合测试试题含解析.doc_第3页
3/10
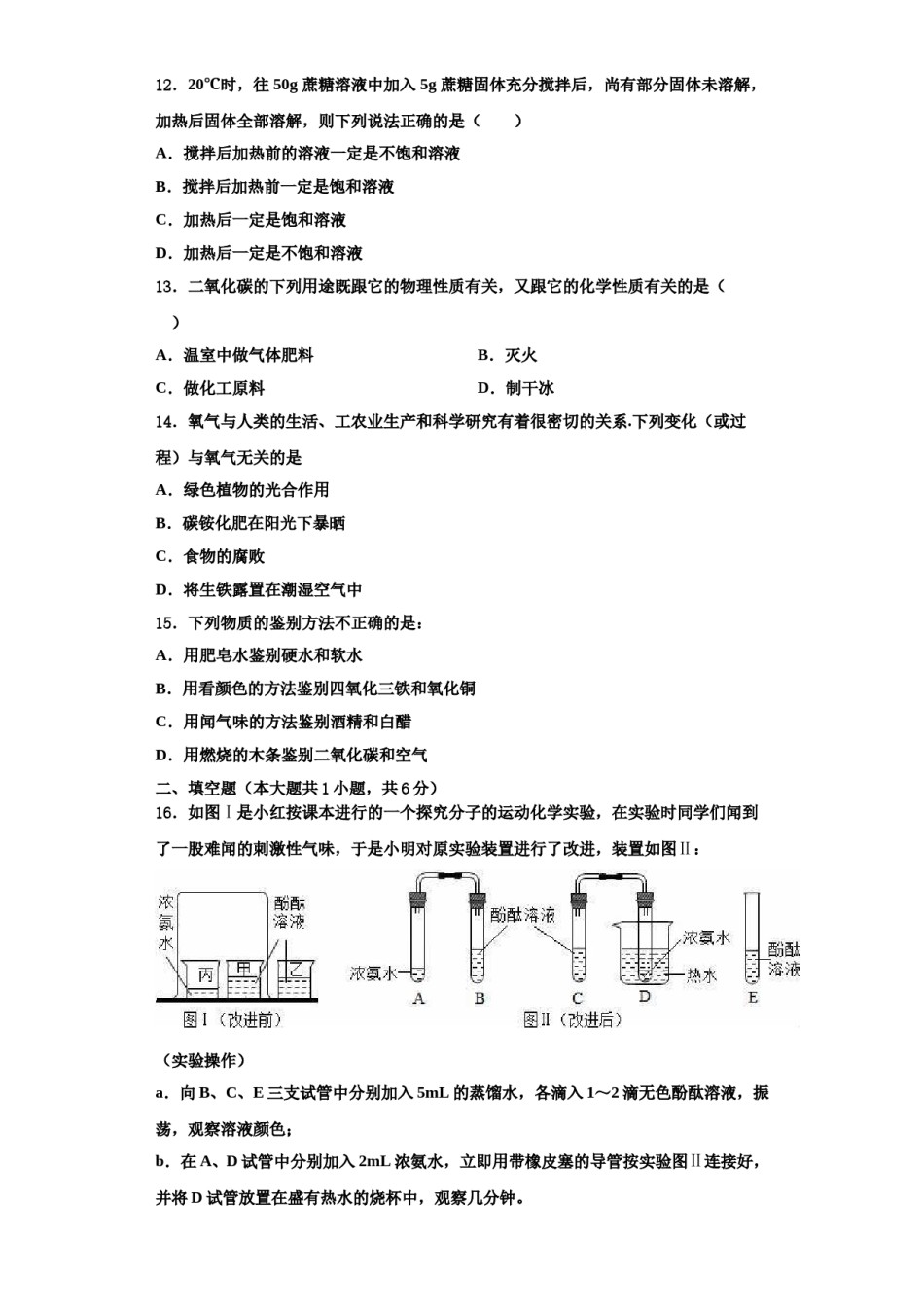
2023-2024学年江苏省泰州市泰兴实验中学化学九上期中综合测试试题测试试题考生须知:1.全卷分选择题和非选择题两部分,全部在答题纸上作答。选择题必须用2B铅笔填涂;非选择题的答案必须用黑色字迹的钢笔或答字笔写在“答题纸”相应位置上。2.请用黑色字迹的钢笔或答字笔在“答题纸”上先填写姓名和准考证号。3.保持卡面清洁,不要折叠,不要弄破、弄皱,在草稿纸、试题卷上答题无效。一、单选题(本大题共15小题,共30分)1.下列实验现象描述正确的是A.硫在氧气中燃烧生成有刺激性气味的气体B.木炭在空气中燃烧后生成黑色固体C.铁丝在空气中剧烈燃烧,火星四射,生成黑色固体D.红磷在空气中燃饶时产生大量白雾2.贝壳的主要成分是碳酸钙,小强设计了如图的实验进行探究,以下关于此实验现象的描述中,错误的是A.有气泡产生B.表面皿内壁有浑浊出现’C.贝壳逐渐溶解D.溶液由无色变为红色3.现代化学对催化剂的作用机理认为,在大多数情况下催化剂与反应物一起参加了化学反应,生成了易分解的中间产物,中间产物分解时,又生成了催化剂本身。已知A、B、C三种不同的物质混合后产生的两步反应为:A+B→AB;AB+C→AC+B,按上述理论,该反应的催化剂是B.BC.CD.ABA.A4.化学使世界变得绚丽多彩,科学家为此做出了巨大贡献。下列科学史实叙述错误的是A.英国科学家道尔顿提出了近代原子学说B.法国化学家拉瓦锡得出了空气的质量组成C.俄国化学家门捷列夫发现元素周期律并编制出元素周期表D.中国科学家张青莲为相对原子质量的测定做出卓越贡献5.空气是我们每天都呼吸的“生命气体”。下列说法错误的是()A.空气中氮气的质量分数为78%B.空气中氧气能供给呼吸和支持燃烧C.空气中二氧化碳是造成温室效应的气体之一D.空气中的稀有气体所占比例虽小,但用途广泛6.在由CO2和O2组成的混合气体中,测得碳元素的质量分数为24%,则混合气体中CO2和O2的质量比为A.2∶1B.1∶2C.22∶3D.22∶77.下列说法正确的是()A.Cu是金属活动顺序表中H后金属,所以Cu不会发生置换反应B.只有活泼金属和酸的置换反应才会产生气体C.物质的用途完全由其性质决定,与其他因素无关D.置换反应中一定发生元素化合价的改变8.化学与人类健康密切相关。下列说法正确的是A.明矾沉降可将硬水软化B.食用加碘盐可预防骨质疏松C.人体缺铁元素可能会引起贫血D.人体缺锌元素易患佝偻病9.醋酸结构式如图.下列有关醋酸的说法正确的是()A.醋酸是由碳、氢、氧三种原子构成的有机物B.醋酸分子中质子数和电子数是不相等的C.醋酸分子是由碳、氢、氧三种元素组成的D.每个醋酸分子中有8个原子核10.下列变化中发生了化学变化的是()A.石蜡熔化B.酒精挥发C.木条燃烧D.胆矾研碎11.科学实验是人类获取科学知识,验证科学理论的重要手段,其中,对实验现象的正确描述很重要.以下实验现象描述不正确的是()A.细铁丝在氧气中燃烧,火星四射,生成黑色固体B.镁在空气中燃烧发出耀眼的白光,生成白色固体C.碳在氧气中燃烧发出白光,生成二氧化碳D.硫在空气中燃烧,发出淡蓝色火焰,生成有刺激性气味的气体12.20℃时,往50g蔗糖溶液中加入5g蔗糖固体充分搅拌后,尚有部分固体未溶解,加热后固体全部溶解,则下列说法正确的是()A.搅拌后加热前的溶液一定是不饱和溶液B.搅拌后加热前一定是饱和溶液C.加热后一定是饱和溶液D.加热后一定是不饱和溶液13.二氧化碳的下列用途既跟它的物理性质有关,又跟它的化学性质有关的是()B.灭火A.温室中做气体肥料C.做化工原料D.制干冰14.氧气与人类的生活、工农业生产和科学研究有着很密切的关系.下列变化(或过程)与氧气无关的是A.绿色植物的光合作用B.碳铵化肥在阳光下暴晒C.食物的腐败D.将生铁露置在潮湿空气中15.下列物质的鉴别方法不正确的是:A.用肥皂水鉴别硬水和软水B.用看颜色的方法鉴别四氧化三铁和氧化铜C.用闻气味的方法鉴别酒精和白醋D.用燃烧的木条鉴别二氧化碳和空气二、填空题(本大题共1小题,共6分)16.如图Ⅰ是小红按课本进行的一个探究分子的运动化学实验,在实验时同学们闻到了一股难闻的刺激性气味,于是小明对原...

1、当您付费下载文档后,您只拥有了使用权限,并不意味着购买了版权,文档只能用于自身使用,不得用于其他商业用途(如 [转卖]进行直接盈利或[编辑后售卖]进行间接盈利)。
2、本站所有内容均由合作方或网友上传,本站不对文档的完整性、权威性及其观点立场正确性做任何保证或承诺!文档内容仅供研究参考,付费前请自行鉴别。
3、如文档内容存在违规,或者侵犯商业秘密、侵犯著作权等,请点击“违规举报”。

碎片内容

2023-2024学年江苏省泰州市泰兴实验中学化学九上期中综合测试试题含解析.doc

您可能关注的文档

确认删除?