电脑桌面
添加内谋知识网--内谋文库,文书,范文下载到电脑桌面
安装后可以在桌面快捷访问

2023-2024学年江苏省泰州市泰兴市九年级化学第一学期期末联考试题含解析.doc

2023-2024学年江苏省泰州市泰兴市九年级化学第一学期期末联考试题含解析.doc_第1页
1/10
2023-2024学年江苏省泰州市泰兴市九年级化学第一学期期末联考试题含解析.doc_第2页
2/10
2023-2024学年江苏省泰州市泰兴市九年级化学第一学期期末联考试题含解析.doc_第3页
3/10
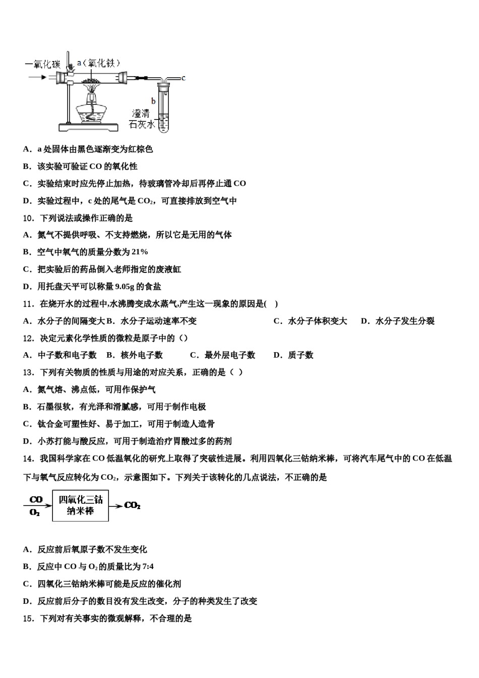
2023-2024学年江苏省泰州市泰兴市九年级化学第一学期期末联考试题注意事项:1.答卷前,考生务必将自己的姓名、准考证号填写在答题卡上。2.回答选择题时,选出每小题答案后,用铅笔把答题卡上对应题目的答案标号涂黑,如需改动,用橡皮擦干净后,再选涂其它答案标号。回答非选择题时,将答案写在答题卡上,写在本试卷上无效。3.考试结束后,将本试卷和答题卡一并交回。一、单选题(本大题共15小题,共30分)1.钨丝灯管在使用过程中,钨丝(W)温度可达3000℃,以上,这会造成w在使用过程中缓慢挥发,使灯丝变细,加人碘(I2,固体)可以延缓这个过程,其原理如图所示:下列说法正确的是A.加入I2后灯管中没有发生物理变化B.灯管内的I2不可以循环使用C.上述反应过程中,元素的化合价没有发生变化D.WI4在灯丝上分解,产生的W又沉积在灯丝上2.下列4个坐标图分别表示4个实验过程中某些质量的变化,其中正确的是()ABCD向一定量石灰石滴加向一定量过氧化氢溶液加入少量向相同铁粉和锌粉加入足向一定量硫酸铜溶液不断稀盐酸二氧化锰量稀盐酸加入铁粉A.AB.BC.CD.D3.下列化学符号中,既能表示一种物质,也能表示一个原子,还能表示一种元素的是()A.NaClB.CuC.2HD.NH44.下列关于水的说法正确的是()A.将活性炭放入硬水中能使其软化B.向硬水中加明矾净水剂后得到纯水C.过滤能够除去水中所有杂质D.用肥皂水可检验硬水和软水5.某学习小组对“燃烧条件”进行如下探究实验。下列说法正确的是A.①②对比,证明可燃物在有水的条件下不能燃烧B.②③对比,证明白磷的着火点比红磷更高C.缺少“水中红磷不燃烧”的对比实验D.实验过程中试管塞可能会被冲开6.森林失火时,通常砍伐掉一些树木,开辟“防火隔离带”,其主要目的是A.隔离空气B.开辟运输水的道路C.隔离可燃物D.降低温度到着火点以下7.成语是中华传统文化的瑰宝。下列成语中包含化学变化的是A.刻舟求剑B.水滴石穿C.花香四溢D.钻木取火8.下面是某化学反应的微观模型示意图,据此分析正确的是A.分子的种类没发生变化B.反应前后原子数目发生变化C.示意图中的各物质均属于化合物D.反应的本质是原子的重新组合过程9.进行如图所示实验时,下列说法中正确的是()A.a处固体由黑色逐渐变为红棕色B.该实验可验证CO的氧化性C.实验结束时应先停止加热,待玻璃管冷却后再停止通COD.实验过程中,c处的尾气是CO2,可直接排放到空气中10.下列说法或操作正确的是A.氮气不提供呼吸、不支持燃烧,所以它是无用的气体B.空气中氧气的质量分数为21%C.把实验后的药品倒入老师指定的废液缸D.用托盘天平可以称量9.05g的食盐11.在烧开水的过程中,水沸腾变成水蒸气,产生这一现象的原因是()A.水分子的间隔变大B.水分子运动速率不变C.水分子体积变大D.水分子发生分裂12.决定元素化学性质的微粒是原子中的()A.中子数和电子数B.核外电子数C.最外层电子数D.质子数13.下列有关物质的性质与用途的对应关系,正确的是()A.氮气熔、沸点低,可用作保护气B.石墨很软,有光泽和滑腻感,可用于制作电极C.钛合金可塑性好、易于加工,可用于制造人造骨D.小苏打能与酸反应,可用于制造治疗胃酸过多的药剂14.我国科学家在CO低温氧化的研究上取得了突破性进展。利用四氧化三钴纳米棒,可将汽车尾气中的CO在低温下与氧气反应转化为CO2,示意图如下。下列关于该转化的几点说法,不正确的是A.反应前后氧原子数不发生变化B.反应中CO与O2的质量比为7:4C.四氧化三钴纳米棒可能是反应的催化剂D.反应前后分子的数目没有发生改变,分子的种类发生了改变15.下列对有关事实的微观解释,不合理的是A.水变为水蒸气时体积变大一—水分子体积变大B.过氧化氢溶液是混合物一—含有不同种分子C.电解水属于化学变化一分子种类发生了改变D.水与过氧化氢的化学性质不同—一分子构成不同二、填空题(本大题共1小题,共6分)16.甲同学设计了如下实验装置验证一氧化碳的部分性质并验证产物。(1)B中反应的化学方程式是_______,该反应的还原剂是_______。(2)实验过程中,C中的现象是_______,反应的方程式_______,D处点燃的目的是_______...

1、当您付费下载文档后,您只拥有了使用权限,并不意味着购买了版权,文档只能用于自身使用,不得用于其他商业用途(如 [转卖]进行直接盈利或[编辑后售卖]进行间接盈利)。
2、本站所有内容均由合作方或网友上传,本站不对文档的完整性、权威性及其观点立场正确性做任何保证或承诺!文档内容仅供研究参考,付费前请自行鉴别。
3、如文档内容存在违规,或者侵犯商业秘密、侵犯著作权等,请点击“违规举报”。

碎片内容

2023-2024学年江苏省泰州市泰兴市九年级化学第一学期期末联考试题含解析.doc

您可能关注的文档

确认删除?