电脑桌面
添加内谋知识网--内谋文库,文书,范文下载到电脑桌面
安装后可以在桌面快捷访问

2023-2024学年江苏省泰州市泰兴市黄桥初级中学九年级化学第一学期期末考试模拟试题含解析.doc

2023-2024学年江苏省泰州市泰兴市黄桥初级中学九年级化学第一学期期末考试模拟试题含解析.doc_第1页
1/10
2023-2024学年江苏省泰州市泰兴市黄桥初级中学九年级化学第一学期期末考试模拟试题含解析.doc_第2页
2/10
2023-2024学年江苏省泰州市泰兴市黄桥初级中学九年级化学第一学期期末考试模拟试题含解析.doc_第3页
3/10
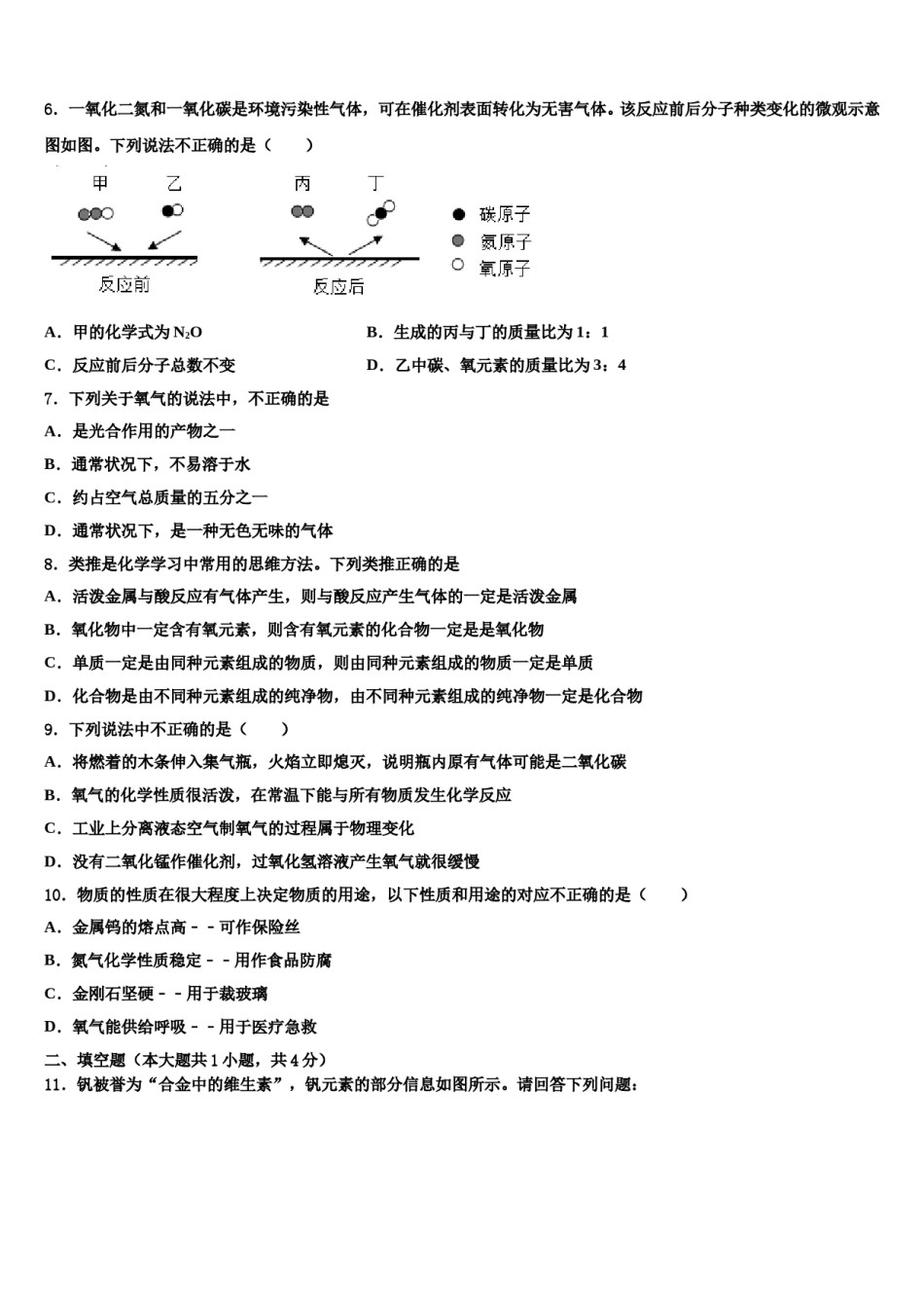
2023-2024学年江苏省泰州市泰兴市黄桥初级中学九年级化学第一学期期末考试模拟试题试题注意事项:1.答题前,考生先将自己的姓名、准考证号填写清楚,将条形码准确粘贴在考生信息条形码粘贴区。2.选择题必须使用2B铅笔填涂;非选择题必须使用0.5毫米黑色字迹的签字笔书写,字体工整、笔迹清楚。3.请按照题号顺序在各题目的答题区域内作答,超出答题区域书写的答案无效;在草稿纸、试题卷上答题无效。4.保持卡面清洁,不要折叠,不要弄破、弄皱,不准使用涂改液、修正带、刮纸刀。一、单选题(本大题共10小题,共20分))是水泥的主要成分之一,硅酸三钙中硅元素的化合价为(1.水泥是基础建设的重要材料,硅酸三钙()A.B.C.D.2.下表中除去物质中少量杂质的方法正确的是选项物质所含杂质除去杂质的方法ANaCl泥沙加入适量水溶解、过滤、洗涤、干燥BN2O2将混合气体通过灼热的钢网C木炭Fe3O4将混合物在空气中灼烧DFeCl2溶液CuCl2加入足量Zn粒,过滤A.AB.BC.CD.D3.下列实验现象的描述正确的是()A.铁丝在空气中剧烈燃烧,火星四射,生成黑色固体B.硝酸铵溶于水,溶液温度升高C.硫在氧气中燃烧发出蓝紫色火焰,生成带刺激性气味的气体D.磷在氧气中燃烧产生大量的白色烟雾4.下列有关CO与CO2的叙述正确的是A.CO与CO2都会污染环境B.CO与CO2中碳元素的化合价相同C.在一定条件下,CO与CO2可以互相转化D.CO2气体中混有少量的CO气体,可用点燃的方法除去CO5.下列物质中,属于纯净物的是A.食用醋B.酒精C.精制碘盐D.“雪碧”可乐6.一氧化二氮和一氧化碳是环境污染性气体,可在催化剂表面转化为无害气体。该反应前后分子种类变化的微观示意图如图。下列说法不正确的是()A.甲的化学式为N2OB.生成的丙与丁的质量比为1:1C.反应前后分子总数不变D.乙中碳、氧元素的质量比为3:47.下列关于氧气的说法中,不正确的是A.是光合作用的产物之一B.通常状况下,不易溶于水C.约占空气总质量的五分之一D.通常状况下,是一种无色无味的气体8.类推是化学学习中常用的思维方法。下列类推正确的是A.活泼金属与酸反应有气体产生,则与酸反应产生气体的一定是活泼金属B.氧化物中一定含有氧元素,则含有氧元素的化合物一定是是氧化物C.单质一定是由同种元素组成的物质,则由同种元素组成的物质一定是单质D.化合物是由不同种元素组成的纯净物,由不同种元素组成的纯净物一定是化合物9.下列说法中不正确的是()A.将燃着的木条伸入集气瓶,火焰立即熄灭,说明瓶内原有气体可能是二氧化碳B.氧气的化学性质很活泼,在常温下能与所有物质发生化学反应C.工业上分离液态空气制氧气的过程属于物理变化D.没有二氧化锰作催化剂,过氧化氢溶液产生氧气就很缓慢10.物质的性质在很大程度上决定物质的用途,以下性质和用途的对应不正确的是()A.金属钨的熔点高﹣﹣可作保险丝B.氮气化学性质稳定﹣﹣用作食品防腐C.金刚石坚硬﹣﹣用于裁玻璃D.氧气能供给呼吸﹣﹣用于医疗急救二、填空题(本大题共1小题,共4分)11.钒被誉为“合金中的维生素”,钒元素的部分信息如图所示。请回答下列问题:(1)该元素属于_______元素(填“金属”或“非金属”);x=____。(2)钒在化合物中有可变化合价,试写出+3价钒元素与地壳中含量最多的元素所组成化合物的化学式____。三、计算题(本大题共1小题,共5分)12.用如图装置测定空气中氧气含量。(1)红磷燃烧的化学方程式是______。(2)红磷足量的目的是______。(3)引燃红磷后,左管内液面先下降的原因是______。(4)能证明空气中氧气含量的现象是______。四、简答题(本大题共2小题,共8分)13.为测定经历湿法炼铜后所得固体混合物中铜元素的含量并提纯铜,进行实验如下:(1)上述实验过程中发生反应的化学方程式为_____;(2)根据已知条件列出求解A烧杯中参加反应的金属质量(X)的比例式为_____;(3)所得固体混合物中铜、铁元素质量的最简比为_____;(4)用16%的硫酸铜溶液配制上述实验中所用的硫酸铜溶液,需加水的体积为_____mL;(5)将D中滤液蒸发7.2g水,最终所得不饱和溶液中溶质的质量分数为_____;(6)冶炼60t上述所得固...

1、当您付费下载文档后,您只拥有了使用权限,并不意味着购买了版权,文档只能用于自身使用,不得用于其他商业用途(如 [转卖]进行直接盈利或[编辑后售卖]进行间接盈利)。
2、本站所有内容均由合作方或网友上传,本站不对文档的完整性、权威性及其观点立场正确性做任何保证或承诺!文档内容仅供研究参考,付费前请自行鉴别。
3、如文档内容存在违规,或者侵犯商业秘密、侵犯著作权等,请点击“违规举报”。

碎片内容

2023-2024学年江苏省泰州市泰兴市黄桥初级中学九年级化学第一学期期末考试模拟试题含解析.doc

您可能关注的文档

确认删除?