电脑桌面
添加内谋知识网--内谋文库,文书,范文下载到电脑桌面
安装后可以在桌面快捷访问

2023-2024学年江苏省泰州市海陵九年级化学第一学期期中统考模拟试题含解析.doc

2023-2024学年江苏省泰州市海陵九年级化学第一学期期中统考模拟试题含解析.doc_第1页
1/11
2023-2024学年江苏省泰州市海陵九年级化学第一学期期中统考模拟试题含解析.doc_第2页
2/11
2023-2024学年江苏省泰州市海陵九年级化学第一学期期中统考模拟试题含解析.doc_第3页
3/11
2023-2024学年江苏省泰州市海陵九年级化学第一学期期中统考模拟试题考模拟试题注意事项1.考生要认真填写考场号和座位序号。2.试题所有答案必须填涂或书写在答题卡上,在试卷上作答无效。第一部分必须用2B铅笔作答;第二部分必须用黑色字迹的签字笔作答。3.考试结束后,考生须将试卷和答题卡放在桌面上,待监考员收回。一、单选题(本大题共15小题,共30分)B.硅的元素符号:SI1.下列化学用语表示正确的是A.五氧化二磷的化学式:P2O5C.碳酸根离子:CO3D.三个氧原子:O32.用如图装置测定空气中氧气的含量(查阅资料,白磷在温度40℃时可以燃烧),下列说法正确的是()A.点燃白磷后缓慢将燃烧匙插入瓶中,塞紧瓶塞B.用细铁丝代替白磷进行实验,不会影响实验结果C.不打开瓶塞,聚焦太阳光引燃足量白磷,实验效果更好D.实验结束后,集气瓶中白磷熄灭无须冷却即可打开止水3.下列化学用语中,正确的是A.2个镁离子:2Mg2+B.氧化钠:NaOC.2H2O的相对分子质量之和为20D.+2价的镁元素:Mg2+4.如图中的微粒符号表示2个氧分子的是A.B.C.D.5.某同学在一段时间化学学习后梳理了以下知识:①同种元素组成的物质一定不是化合物;②某物质在空气中燃烧生成二氧化碳和水,说明该物质中一定含有碳元素、氢元素和氧元素;③在同一化合物中,若金属元素显正价,则非金属元素一定显负价;④最外层电子数为8的粒子一定是稀有气体的原子;⑤质子数相同的微粒一定属于同种元素;⑥物质与氧气的反应一定是氧化反应。其中正确的个数是()A.1B.2C.3D.46.下列有关二氧化碳的说法错误的是()A.在空气中二氧化碳的体积分数约为0.03%B.二氧化碳有毒,不能供人呼吸C.过多的二氧化碳排放会导致温室效应D.干冰可用于人工降雨7.阿富汗战争中,美军使用了一种名为BLU-82的燃料炸弹,这种炸弹爆炸时能快速消耗尽空气中的氧气,使极大范围内的生物缺氧死亡。该炸弹的主装药之一是环氧乙烷(化学式为C2H4O)。下列关于环氧乙烷的说法中,正确的是()。A.它是氧化物B.它是含有三种元素的混合物C.它的相对分子质量为44D.它在空气中充分燃烧只生成CO28.在反应A+3B=2C+3D中,已知A和B的相对分子质量之比为7:8,当2.8gA与一定量B恰好完全反应后,生成3.6gD,则C的质量为()A.6.8gB.9.6gC.8.8gD.4.4g9.分子和原子的主要区别是B.分子可以构成物质,原子不能A.分子的质量大,原子的质量小C.分子的体积大,原子的体积小D.化学反应中分子可分,原子不可分10.下列化学用语书写正确的是B.一个一氧化碳分子:CoA.2个氮原子:N2C.水中氧元素的化合价为−2价:D.一个氧离子:O2-11.水是我们日常生活必不可少的物质,下列有关水的说法错误的是A.水是由氢元素和氧元素组成的B.生活中可通过煮沸降低水的硬度C.洗菜、洗衣和淘米的水可用来浇花、拖地或冲厕所D.水通电分解时正极产生的氢气与负极产生的氧气的质量比约为1:812.加钙牛奶中的“钙”是指A.元素B.原子C.分子D.单质13.地壳中含量最多的元素是()A.NB.SiC.OD.Al14.下列关于资源、能源、环境的叙述错误的是()A.空气是重要的自然资源,工业上可用于生产化肥、炼钢等B.废旧金属的回收不仅可以节约金属资源,还可以减少对环境的污染C.海水又苦又咸,也不能供人饮用,是一种对人类无用的天然水D.可燃冰含有甲烷水合物,它将成为未来新能源15.化学式“CO2”能表示的含义是()A.二氧化碳这种物质B.二氧化碳是由一个碳原子和两个氧原子构成的C.二氧化碳由一个碳原子和一个氧分子构成D.一个二氧化碳分子是由碳元素和氧元素组成的二、填空题(本大题共1小题,共6分)16.我县各学区都进行了部分学生化学实验操作竞赛,某学区竞赛题目之一是“配制70g20%的氯化钠溶液"。该实验的部分操作如下图所示。(1)用托盘天平称量所需的氯化钠,托盘天平调节平衡后,接下来的操作应该是_____________(填字母)。A先在左盘纸片上加氯化钠,后在右盘纸片上加砝码B先在右盘纸片上加砝码,后在左盘纸片上加氯化钠(2)称量时A出现了右盘低的现象,接下来的操作应该是______________;①平衡螺母向左调②移动游码③右盘中减少砝...

1、当您付费下载文档后,您只拥有了使用权限,并不意味着购买了版权,文档只能用于自身使用,不得用于其他商业用途(如 [转卖]进行直接盈利或[编辑后售卖]进行间接盈利)。
2、本站所有内容均由合作方或网友上传,本站不对文档的完整性、权威性及其观点立场正确性做任何保证或承诺!文档内容仅供研究参考,付费前请自行鉴别。
3、如文档内容存在违规,或者侵犯商业秘密、侵犯著作权等,请点击“违规举报”。

碎片内容

2023-2024学年江苏省泰州市海陵九年级化学第一学期期中统考模拟试题含解析.doc

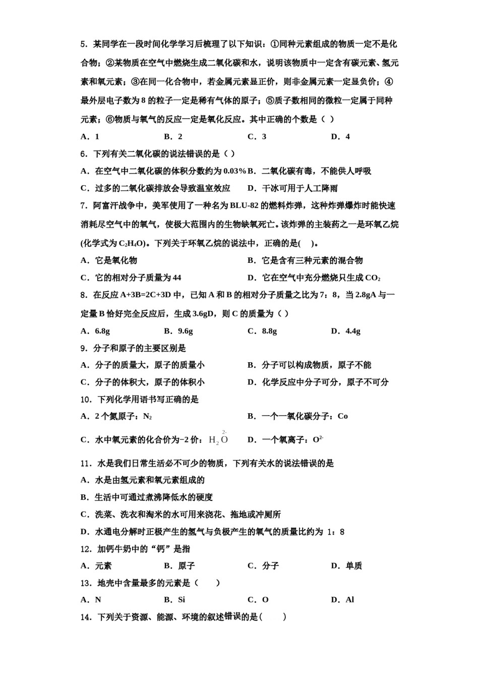
您可能关注的文档

确认删除?