电脑桌面
添加内谋知识网--内谋文库,文书,范文下载到电脑桌面
安装后可以在桌面快捷访问

2023-2024学年江苏省泰州海陵学校九年级化学第一学期期中学业质量监测试题含解析.doc

2023-2024学年江苏省泰州海陵学校九年级化学第一学期期中学业质量监测试题含解析.doc_第1页
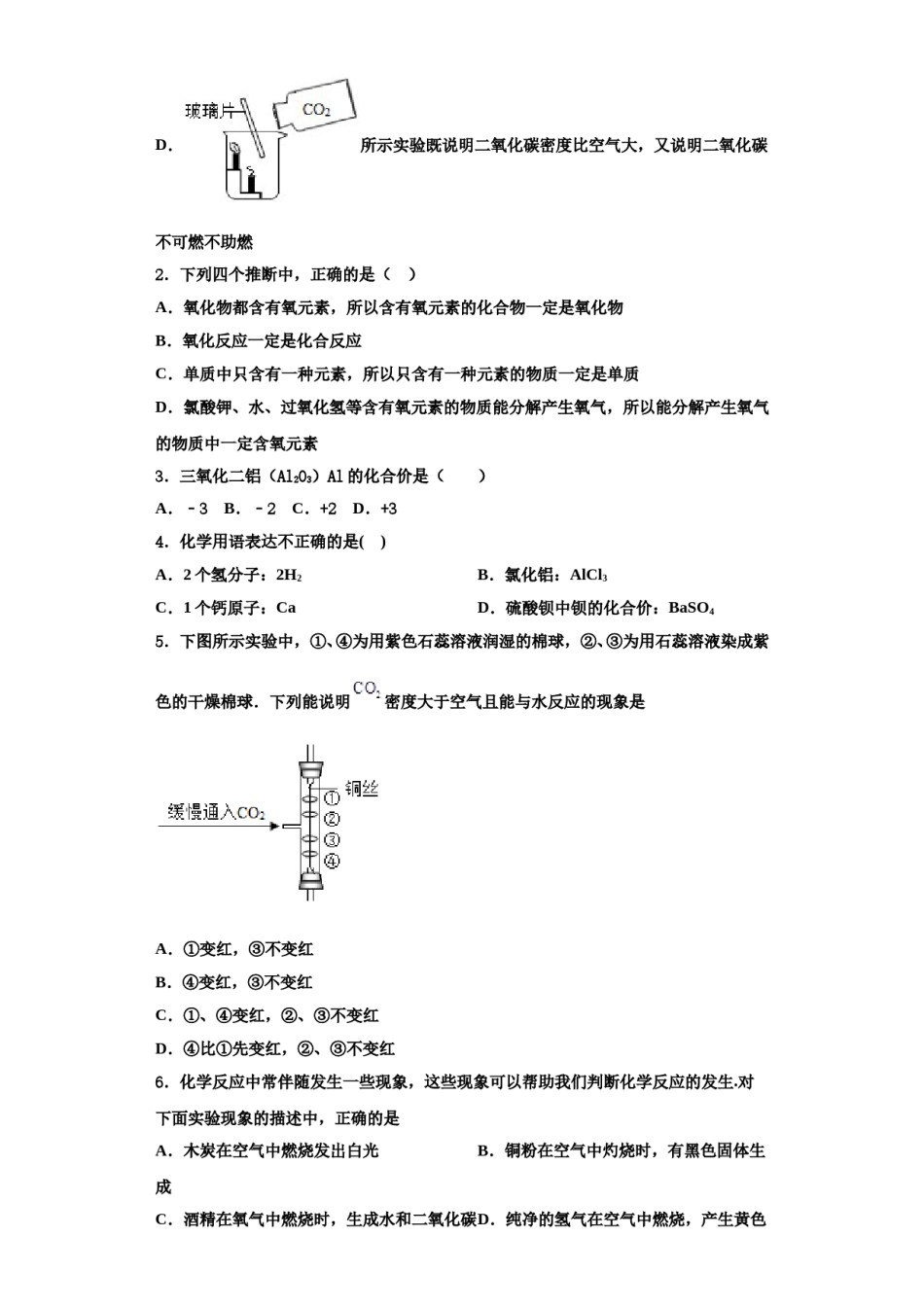
1/15
2023-2024学年江苏省泰州海陵学校九年级化学第一学期期中学业质量监测试题含解析.doc_第2页
2/15
2023-2024学年江苏省泰州海陵学校九年级化学第一学期期中学业质量监测试题含解析.doc_第3页
3/15
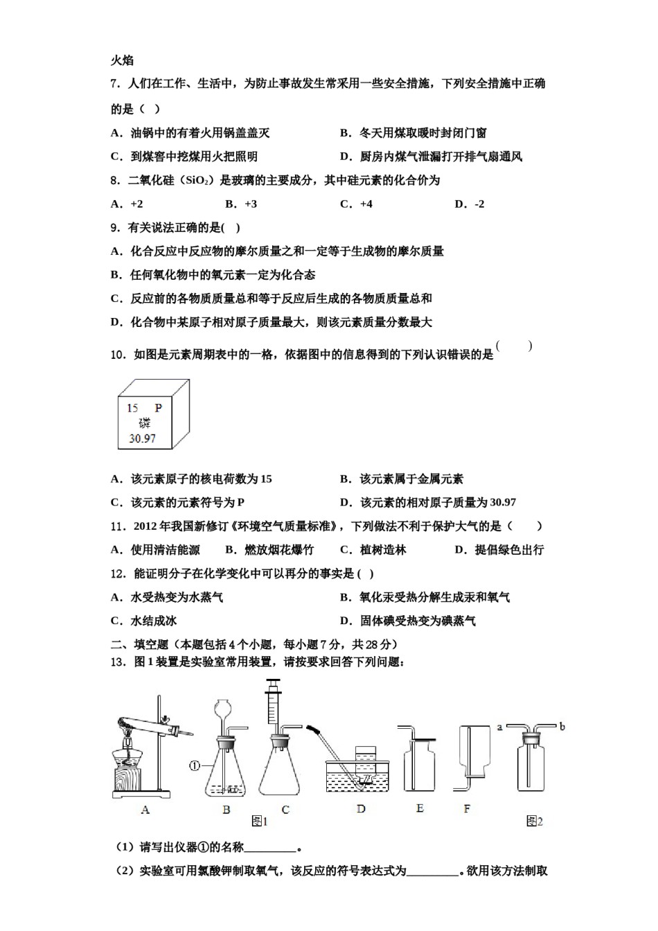
2023-2024学年江苏省泰州海陵学校九年级化学第一学期期中学业质量监测试题学业质量监测试题注意事项:1.答题前,考生先将自己的姓名、准考证号码填写清楚,将条形码准确粘贴在条形码区域内。2.答题时请按要求用笔。3.请按照题号顺序在答题卡各题目的答题区域内作答,超出答题区域书写的答案无效;在草稿纸、试卷上答题无效。4.作图可先使用铅笔画出,确定后必须用黑色字迹的签字笔描黑。5.保持卡面清洁,不要折暴、不要弄破、弄皱,不准使用涂改液、修正带、刮纸刀。一、单选题(本题包括12个小题,每小题3分,共36分.每小题只有一个选项符合题意)1.通过下列图示实验得出的结论中正确的是A.所示实验既说明氧气具有助燃性,又说明瓶内已集满氧气B.所示实验既可探究可燃物的燃烧条件,又说明红磷不是可燃物所示实验既说明温度是影响反应速度的C.因素,又说明二氧化锰能加快反应速度D.所示实验既说明二氧化碳密度比空气大,又说明二氧化碳不可燃不助燃2.下列四个推断中,正确的是()A.氧化物都含有氧元素,所以含有氧元素的化合物一定是氧化物B.氧化反应一定是化合反应C.单质中只含有一种元素,所以只含有一种元素的物质一定是单质D.氯酸钾、水、过氧化氢等含有氧元素的物质能分解产生氧气,所以能分解产生氧气的物质中一定含氧元素3.三氧化二铝(Al2O3)Al的化合价是()A.﹣3B.﹣2C.+2D.+34.化学用语表达不正确的是()A.2个氢分子:2H2B.氯化铝:AlCl3C.1个钙原子:CaD.硫酸钡中钡的化合价:BaSO45.下图所示实验中,①、④为用紫色石蕊溶液润湿的棉球,②、③为用石蕊溶液染成紫色的干燥棉球.下列能说明密度大于空气且能与水反应的现象是A.①变红,③不变红B.④变红,③不变红C.①、④变红,②、③不变红D.④比①先变红,②、③不变红6.化学反应中常伴随发生一些现象,这些现象可以帮助我们判断化学反应的发生.对下面实验现象的描述中,正确的是B.铜粉在空气中灼烧时,有黑色固体生A.木炭在空气中燃烧发出白光成C.酒精在氧气中燃烧时,生成水和二氧化碳D.纯净的氢气在空气中燃烧,产生黄色火焰7.人们在工作、生活中,为防止事故发生常采用一些安全措施,下列安全措施中正确的是()A.油锅中的有着火用锅盖盖灭B.冬天用煤取暖时封闭门窗C.到煤窖中挖煤用火把照明D.厨房内煤气泄漏打开排气扇通风8.二氧化硅(SiO2)是玻璃的主要成分,其中硅元素的化合价为A.+2B.+3C.+4D.-29.有关说法正确的是()A.化合反应中反应物的摩尔质量之和一定等于生成物的摩尔质量B.任何氧化物中的氧元素一定为化合态C.反应前的各物质质量总和等于反应后生成的各物质质量总和D.化合物中某原子相对原子质量最大,则该元素质量分数最大10.如图是元素周期表中的一格,依据图中的信息得到的下列认识错误的是A.该元素原子的核电荷数为15B.该元素属于金属元素C.该元素的元素符号为PD.该元素的相对原子质量为30.9711.2012年我国新修订《环境空气质量标准》,下列做法不利于保护大气的是()A.使用清洁能源B.燃放烟花爆竹C.植树造林D.提倡绿色出行12.能证明分子在化学变化中可以再分的事实是()A.水受热变为水蒸气B.氧化汞受热分解生成汞和氧气C.水结成冰D.固体碘受热变为碘蒸气二、填空题(本题包括4个小题,每小题7分,共28分)13.图1装置是实验室常用装置,请按要求回答下列问题:(1)请写出仪器①的名称_________。(2)实验室可用氯酸钾制取氧气,该反应的符号表达式为_________。欲用该方法制取一瓶较纯净的氧气,要选择的发生装置和收集装置是_________,(填字母序号)如果用D装置收集氧气先移出导管再熄灯的目的______。(3)用过氧化氢制取氧气的实验中,需要加入少量二氧化锰,二氧化锰的作用是_________________;该反应的符号表达式为____________;其反应类型为________;其表达式中,属于金属氧化物是___________;单质的是______________。(4)如果用图2装置收集氧气时检验氧气收集满的方法是______________。(5)实验室在常温下用块状电石和水反应制取乙炔气体,由于该反应十分剧烈,所以必须严格控制反应速率,你认为图1中最...

1、当您付费下载文档后,您只拥有了使用权限,并不意味着购买了版权,文档只能用于自身使用,不得用于其他商业用途(如 [转卖]进行直接盈利或[编辑后售卖]进行间接盈利)。
2、本站所有内容均由合作方或网友上传,本站不对文档的完整性、权威性及其观点立场正确性做任何保证或承诺!文档内容仅供研究参考,付费前请自行鉴别。
3、如文档内容存在违规,或者侵犯商业秘密、侵犯著作权等,请点击“违规举报”。

碎片内容

2023-2024学年江苏省泰州海陵学校九年级化学第一学期期中学业质量监测试题含解析.doc

您可能关注的文档

确认删除?