电脑桌面
添加内谋知识网--内谋文库,文书,范文下载到电脑桌面
安装后可以在桌面快捷访问

2023-2024学年江苏省淮安市淮阴师院附中(田家炳中学九年级化学第一学期期末监测试题含解析.doc

2023-2024学年江苏省淮安市淮阴师院附中(田家炳中学九年级化学第一学期期末监测试题含解析.doc_第1页
1/12
2023-2024学年江苏省淮安市淮阴师院附中(田家炳中学九年级化学第一学期期末监测试题含解析.doc_第2页
2/12
2023-2024学年江苏省淮安市淮阴师院附中(田家炳中学九年级化学第一学期期末监测试题含解析.doc_第3页
3/12
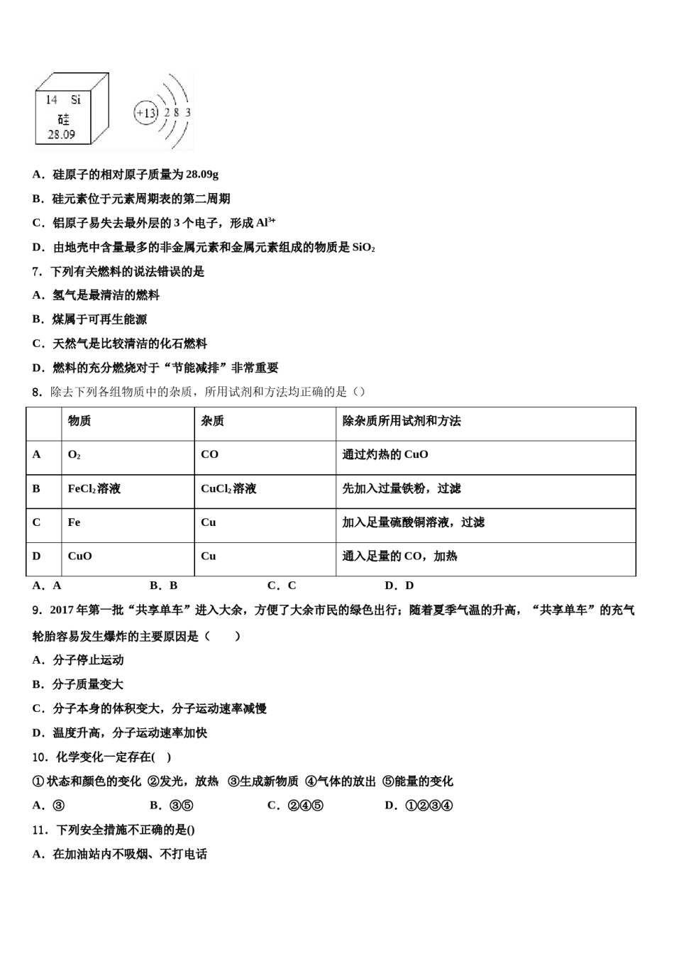
2023-2024学年江苏省淮安市淮阴师院附中(田家炳中学九年级化学第一学期期末监测试题试题注意事项:1.答题前,考生先将自己的姓名、准考证号填写清楚,将条形码准确粘贴在考生信息条形码粘贴区。2.选择题必须使用2B铅笔填涂;非选择题必须使用0.5毫米黑色字迹的签字笔书写,字体工整、笔迹清楚。3.请按照题号顺序在各题目的答题区域内作答,超出答题区域书写的答案无效;在草稿纸、试题卷上答题无效。4.保持卡面清洁,不要折叠,不要弄破、弄皱,不准使用涂改液、修正带、刮纸刀。一、单选题(本题包括12个小题,每小题3分,共36分.每小题只有一个选项符合题意)1.下列事实能说明铝的金属活动性比铁或铜强的是A.铝在地壳中含量比铁高B.铝的熔点低于铜的熔点C.空气中铁比铝更容易被腐蚀D.铝丝在硫酸铜溶液中能形成“铜树”2.用酒精灯加热装有水的纸船,纸中的水沸腾起来,而纸船却安然无恙,其主要原因是A.水在加热的条件下能分解B.纸船不是可燃物C.纸船没有和氧气接触D.温度没有达到纸的着火点3.酒鬼酒“塑化剂”事件的曝光,再次把人们的视线聚焦到食品安全上。塑化剂的主要成分为邻苯二甲酸二辛酯,其化学式为C24H38O4。下列说法中正确的是A.一个C24H38O4分子中含有66个原子B.C24H38O4中碳、氧元素质量比为6︰1C.邻苯二甲酸二辛酯属于氧化物D.邻苯二甲酸二辛酯是由24个碳原子、38个氢原子和4个氧原子构成。4.下列有关空气成分的说法不正确的是()A.稀有气体可用于制作霓虹灯B.氮气充入食品包装中可以防腐C.二氧化碳是一种空气污染物D.氧气主要来源于植物的光合作用5.下列关于工业炼铁的叙述中错误的是B.主要原料为铁矿石、石灰石、焦炭和热空气等A.使用的设备是高炉C.主要原理是:2Fe2O3+3C===4Fe+3CO2↑D.主要产物为生铁6.地壳中元素含量由高到低依次是氧、硅、铝、铁等。如图是硅元素在元素周期表中的信息和铝元素的原子结构示意图。下列说法正确的是A.硅原子的相对原子质量为28.09gB.硅元素位于元素周期表的第二周期C.铝原子易失去最外层的3个电子,形成Al3+D.由地壳中含量最多的非金属元素和金属元素组成的物质是SiO27.下列有关燃料的说法错误的是A.氢气是最清洁的燃料B.煤属于可再生能源C.天然气是比较清洁的化石燃料D.燃料的充分燃烧对于“节能减排”非常重要8.除去下列各组物质中的杂质,所用试剂和方法均正确的是()物质杂质除杂质所用试剂和方法AO2CO通过灼热的CuOBFeCl2溶液CuCl2溶液先加入过量铁粉,过滤CFeCu加入足量硫酸铜溶液,过滤DCuOCu通入足量的CO,加热A.AB.BC.CD.D9.2017年第一批“共享单车”进入大余,方便了大余市民的绿色出行;随着夏季气温的升高,“共享单车”的充气轮胎容易发生爆炸的主要原因是()A.分子停止运动B.分子质量变大C.分子本身的体积变大,分子运动速率减慢D.温度升高,分子运动速率加快10.化学变化一定存在()①状态和颜色的变化②发光,放热③生成新物质④气体的放出⑤能量的变化A.③B.③⑤C.②④⑤D.①②③④11.下列安全措施不正确的是()A.在加油站内不吸烟、不打电话B.冬天用煤火取暖时注意室内通风C.用燃着的木条检查液化石油气是否泄漏D.燃放烟花爆竹时,远离人群和可燃物12.下列关于金属的说法中正确的是A.金即使在高温时也不与氧气反应B.用铁制容器盛装硫酸铜溶液C.铁的年产量最高,所以在地壳中含量也最多D.用Zn(NO3)2溶液、铜丝和银丝可以验证Zn、Cu、Ag的金属活动性顺序二、填空题(本题包括4个小题,每小题7分,共28分)13.实验室常用加热氯酸钾和二氧化锰混合物的方法制取氧气,请回答下列问题:(1)反应的化学方程式为________.(2)写出下列编号仪器的名称________________.(3)用所给仪器组装用上述反应制氧气的装置,你选择的发生装置为________,装置试管口要略向下倾斜的原因是________;收集装置为________.上述装置选择的依据是________(填字母).属于固固型加热的反应属于固液型不加热的反应制取的气体密度比空气大制取的气体难溶于水(4)若用图⑥装置进行“排空气法”收集制取的,请把图中的“导气管”补画完整_____.(5)有几位同学...

1、当您付费下载文档后,您只拥有了使用权限,并不意味着购买了版权,文档只能用于自身使用,不得用于其他商业用途(如 [转卖]进行直接盈利或[编辑后售卖]进行间接盈利)。
2、本站所有内容均由合作方或网友上传,本站不对文档的完整性、权威性及其观点立场正确性做任何保证或承诺!文档内容仅供研究参考,付费前请自行鉴别。
3、如文档内容存在违规,或者侵犯商业秘密、侵犯著作权等,请点击“违规举报”。

碎片内容

2023-2024学年江苏省淮安市淮阴师院附中(田家炳中学九年级化学第一学期期末监测试题含解析.doc

您可能关注的文档

确认删除?