电脑桌面
添加内谋知识网--内谋文库,文书,范文下载到电脑桌面
安装后可以在桌面快捷访问

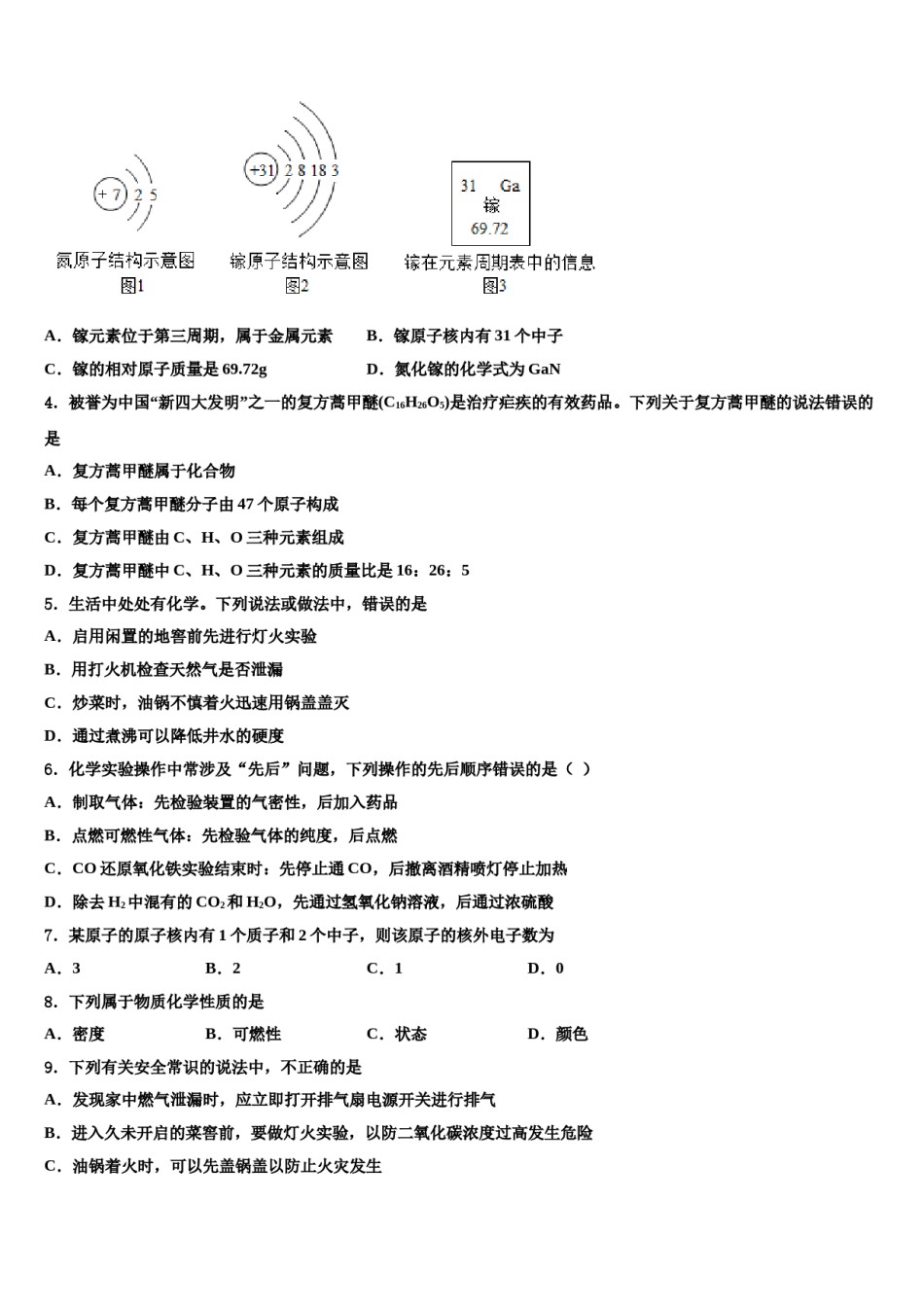
2023-2024学年江苏省淮安洪泽县联考九年级化学第一学期期末联考试题含解析.doc

2023-2024学年江苏省淮安洪泽县联考九年级化学第一学期期末联考试题含解析.doc_第1页
1/12
2023-2024学年江苏省淮安洪泽县联考九年级化学第一学期期末联考试题含解析.doc_第2页
2/12
2023-2024学年江苏省淮安洪泽县联考九年级化学第一学期期末联考试题含解析.doc_第3页
3/12
2023-2024学年江苏省淮安洪泽县联考九年级化学第一学期期末联考试题考生须知:1.全卷分选择题和非选择题两部分,全部在答题纸上作答。选择题必须用2B铅笔填涂;非选择题的答案必须用黑色字迹的钢笔或答字笔写在“答题纸”相应位置上。2.请用黑色字迹的钢笔或答字笔在“答题纸”上先填写姓名和准考证号。3.保持卡面清洁,不要折叠,不要弄破、弄皱,在草稿纸、试题卷上答题无效。一、单选题(本大题共15小题,共30分)1.如下图是金刚石、石墨、、碳纳米管的结构示意图,下列正确的是()A.金刚石和石墨的质地较软,常用作润滑剂B.这四种物质都是由碳原子直接构成的,化学式都是CC.这四种物质完全燃烧后的产物都是D.金刚石和石墨的碳原子排列方式不同,因此化学性质和用途完全不同2.下列实验操作正确的是A.点燃酒精灯B.倾倒液体C.加热液体D.过滤3.我国拥有自主知识产权的硅衬底高光效氮化镓发光二极管(简称LED)技术,已广泛用于照明、显像等多个领域。氮和镓的原子结构示意图及镓在元素周期表中的信息如下图所示,下列说法正确的是()A.镓元素位于第三周期,属于金属元素B.镓原子核内有31个中子C.镓的相对原子质量是69.72gD.氮化镓的化学式为GaN4.被誉为中国“新四大发明”之一的复方蒿甲醚(C16H26O5)是治疗疟疾的有效药品。下列关于复方蒿甲醚的说法错误的是A.复方蒿甲醚属于化合物B.每个复方蒿甲醚分子由47个原子构成C.复方蒿甲醚由C、H、O三种元素组成D.复方蒿甲醚中C、H、O三种元素的质量比是16:26:55.生活中处处有化学。下列说法或做法中,错误的是A.启用闲置的地窖前先进行灯火实验B.用打火机检查天然气是否泄漏C.炒菜时,油锅不慎着火迅速用锅盖盖灭D.通过煮沸可以降低井水的硬度6.化学实验操作中常涉及“先后”问题,下列操作的先后顺序错误的是()A.制取气体:先检验装置的气密性,后加入药品B.点燃可燃性气体:先检验气体的纯度,后点燃C.CO还原氧化铁实验结束时:先停止通CO,后撤离酒精喷灯停止加热D.除去H2中混有的CO2和H2O,先通过氢氧化钠溶液,后通过浓硫酸7.某原子的原子核内有1个质子和2个中子,则该原子的核外电子数为A.3B.2C.1D.08.下列属于物质化学性质的是A.密度B.可燃性C.状态D.颜色9.下列有关安全常识的说法中,不正确的是A.发现家中燃气泄漏时,应立即打开排气扇电源开关进行排气B.进入久未开启的菜窖前,要做灯火实验,以防二氧化碳浓度过高发生危险C.油锅着火时,可以先盖锅盖以防止火灾发生D.室内用煤炉取暖时,要保持烟囱畅通严防煤气中毒10.用下图装置进行实验,将装置倾斜,使管①、②中药品接触,观察到气球鼓起,一段时间后又恢复原状。下列药品符合该实验现象的是()A.生石灰和水B.镁条和稀盐酸C.二氧化锰和过氧化氢溶液D.大理石和稀盐酸11.如图是a、b、c三种固体物质的溶解度曲线,下列说法正确的是()A.t℃时,将50ga物质加入到50g水中充分搅拌,可得到100ga的溶液B.c物质微溶于水C.a中含有少量b,可用恒温蒸发溶剂的方法提纯aD.将20℃的三种物质的饱和溶液升温到t℃,所得溶液中溶质的质量分数的大小关系是:b>a>c12.强化安全意识,提升安全素养。下列采取的安全措施错误的是()A.进入溶洞探险先做灯火实验B.在火灾逃生时用湿毛巾捂住口鼻C.在面粉厂张贴严禁烟火标志D.厨房内煤气泄漏立即打开排气扇13.归纳总结是学习化学的基本方法,下面是某同学整理的部分化学知识,你认为都正确的选项是A物质的性质决定用途B物质的鉴别①浓硫酸具有吸水性常用于干燥某些气体①用酚酞试液鉴别稀盐酸和食盐水②CO具有可燃性常用于炼铁②用二氧化碳区分石灰水和氢氧化钠溶液③铜丝具有导电性常用作导线③用灼烧法鉴别衣服是纯棉制品还是合成纤维制品C对化学资源的认识D化学与人体健康①可用塑料来代替钢制造部分汽车零部件①人体缺维生素A时容易患夜盲病②合成橡胶、铝合金都属于有机合成材料②禁止食用甲醛溶液浸泡的海产品③稀土资源是不可再生的重要战略资源,应合理利用与保护③冬季用煤炉取暖,注意通风,谨防煤气中毒A.AB.BC.CD.D14.下列实验设计正确的是A.点燃甲烷气体...

1、当您付费下载文档后,您只拥有了使用权限,并不意味着购买了版权,文档只能用于自身使用,不得用于其他商业用途(如 [转卖]进行直接盈利或[编辑后售卖]进行间接盈利)。
2、本站所有内容均由合作方或网友上传,本站不对文档的完整性、权威性及其观点立场正确性做任何保证或承诺!文档内容仅供研究参考,付费前请自行鉴别。
3、如文档内容存在违规,或者侵犯商业秘密、侵犯著作权等,请点击“违规举报”。

碎片内容

2023-2024学年江苏省淮安洪泽县联考九年级化学第一学期期末联考试题含解析.doc

您可能关注的文档

确认删除?