电脑桌面
添加内谋知识网--内谋文库,文书,范文下载到电脑桌面
安装后可以在桌面快捷访问

2023-2024学年江苏省灌南私立新知双语学校九年级化学第一学期期中教学质量检测模拟试题含解析.doc

2023-2024学年江苏省灌南私立新知双语学校九年级化学第一学期期中教学质量检测模拟试题含解析.doc_第1页
1/13
2023-2024学年江苏省灌南私立新知双语学校九年级化学第一学期期中教学质量检测模拟试题含解析.doc_第2页
2/13
2023-2024学年江苏省灌南私立新知双语学校九年级化学第一学期期中教学质量检测模拟试题含解析.doc_第3页
3/13
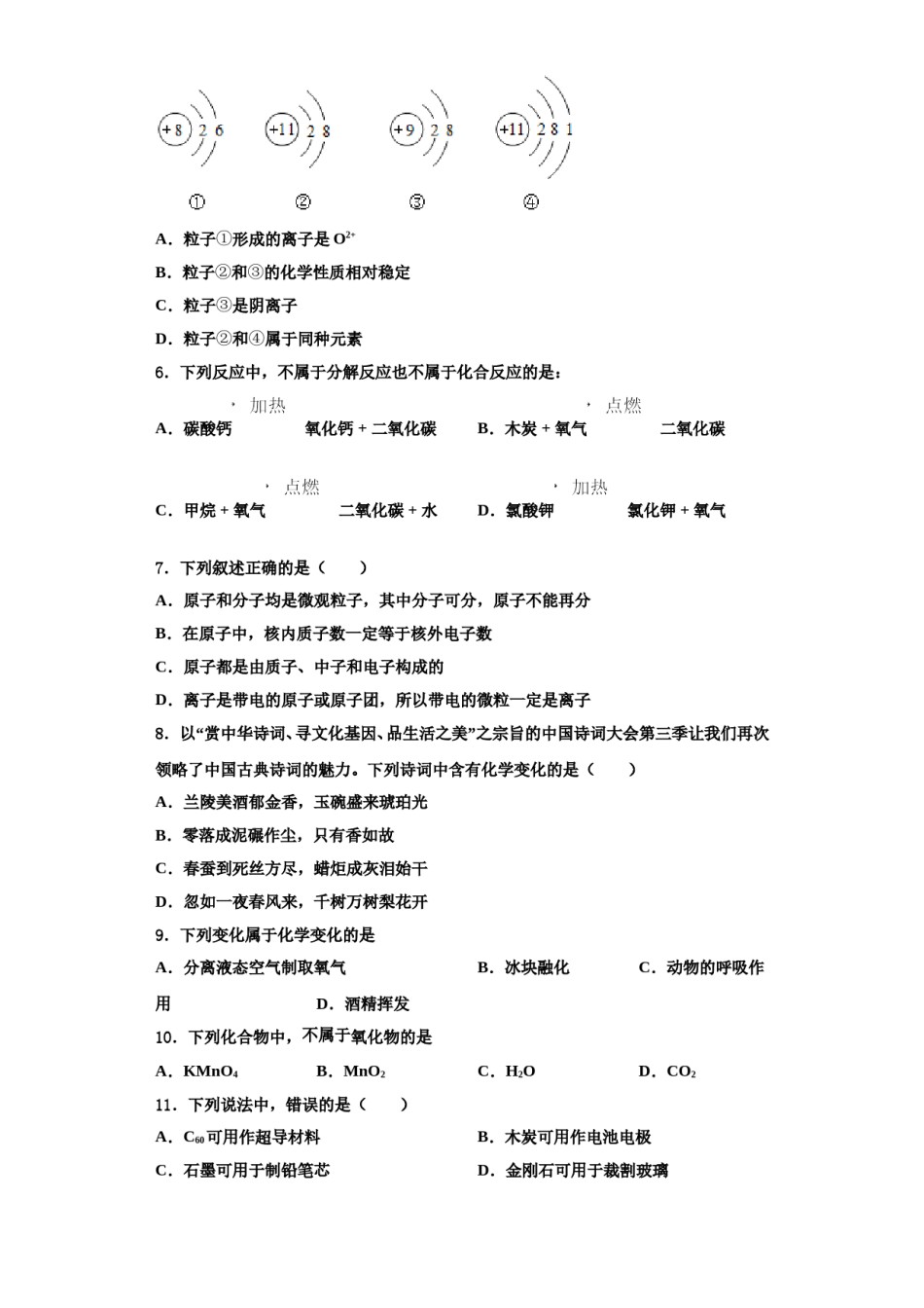
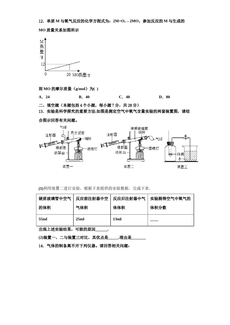
2023-2024学年江苏省灌南私立新知双语学校九年级化学第一学期期中教学质量检测模拟试题学期期中教学质量检测模拟试题注意事项1.考生要认真填写考场号和座位序号。2.试题所有答案必须填涂或书写在答题卡上,在试卷上作答无效。第一部分必须用2B铅笔作答;第二部分必须用黑色字迹的签字笔作答。3.考试结束后,考生须将试卷和答题卡放在桌面上,待监考员收回。一、单选题(本题包括12个小题,每小题3分,共36分.每小题只有一个选项符合题意)1.决定元素种类的是A.中子数B.质子数C.核外电子数D.最外层电子数2.对下列物质的应用判断错误的是()A.AB.BC.CD.D3.雪花,被人们称为“冬之精灵”,科学研究发现,世界上没有两片雪花的形状完全相同的.下列有关说法正确的是()A.在雪花的形成过程中,水分子由运动变为静止B.雪花融化时,水分子之间的间隔没有发生变化C.不同雪花中,水分子化学性质不相同D.不同雪花中,水分子数目都是巨大的4.下列关于O2的说法中,正确的是()A.工业上可利用液态氮和液态氧的沸点不同从空气中制取O2B.O2的重要用途是供给呼吸和作燃料C.用过氧化氢溶液制O2,必须用MnO2作催化剂D.可用带火星的木条来检验空气中是否含有O25.根据下面微粒给出的信息,下列说法错误的是()A.粒子①形成的离子是O2+B.粒子②和③的化学性质相对稳定C.粒子③是阴离子D.粒子②和④属于同种元素6.下列反应中,不属于分解反应也不属于化合反应的是:A.碳酸钙氧化钙+二氧化碳B.木炭+氧气二氧化碳C.甲烷+氧气二氧化碳+水D.氯酸钾氯化钾+氧气7.下列叙述正确的是()A.原子和分子均是微观粒子,其中分子可分,原子不能再分B.在原子中,核内质子数一定等于核外电子数C.原子都是由质子、中子和电子构成的D.离子是带电的原子或原子团,所以带电的微粒一定是离子8.以“赏中华诗词、寻文化基因、品生活之美”之宗旨的中国诗词大会第三季让我们再次领略了中国古典诗词的魅力。下列诗词中含有化学变化的是()A.兰陵美酒郁金香,玉碗盛来琥珀光B.零落成泥碾作尘,只有香如故C.春蚕到死丝方尽,蜡炬成灰泪始干D.忽如一夜春风来,千树万树梨花开9.下列变化属于化学变化的是B.冰块融化C.动物的呼吸作A.分离液态空气制取氧气用D.酒精挥发10.下列化合物中,不属于氧化物的是A.KMnO4B.MnO2C.H2OD.CO211.下列说法中,错误的是()B.木炭可用作电池电极A.C60可用作超导材料C.石墨可用于制铅笔芯D.金刚石可用于裁割玻璃12.单质M与氧气反应的化学方程式为:2M+O2→2MO,参加反应的M与生成的MO质量关系如图所示则MO的摩尔质量(g/mol)为()A.24B.40C.48D.80二、填空题(本题包括4个小题,每小题7分,共28分)13.实验是科学探究的重要方法.如图是测定空气中氧气含量实验的两套装置图,请结合图示回答有关问题。(1)利用装置二进行实验,根据下表提供的实验数据,完成下表.硬质玻璃管中空气反应前注射器中空反应后注射器中气实验测得空气中氧气的的体积气体积体体积体积分数55ml25ml13ml____出现上述实验结果,可能的原因______.(2)装置一、二与装置三对比,其优点是_____.理由是_______14.气体的制备离不开下列仪器。请回答相关问题:(1)写出标号仪器的名称:①_____,②_____。(2)实验室用高锰酸钾为原料来制取并收集一瓶较纯净的氧气,发生反应的符号表达式为_____,选用的仪器的组合为_____(填写仪器序号)。在操作过程中,为防止高锰酸钾粉末进入导管应_____;用排水法收集氧气时,当观察到_____时,说明氧气已经收集满了。(3)氧气是一种化学性质比较活泼的气体,请写出一个有氧气参加的化学反应的符号表达式_____。(4)已知甲烷极难溶于水,密度小于空气。实验室可用加热无水醋酸钠和碱石灰的固体混合物来制取甲烷。实验室_____(填“能”或“不能”)用(2)中仪器组合来制取并收集。15.请根据下列装置,回答问题:(1)写出标号①②的仪器名称:①______________,②______________(2)实验室制取二氧化碳可以选择的发生装置是_________(填写装置序号),反应的符号表达式为_______;若要收集较干燥的二氧化碳,可选用的收集装置是______(...

1、当您付费下载文档后,您只拥有了使用权限,并不意味着购买了版权,文档只能用于自身使用,不得用于其他商业用途(如 [转卖]进行直接盈利或[编辑后售卖]进行间接盈利)。
2、本站所有内容均由合作方或网友上传,本站不对文档的完整性、权威性及其观点立场正确性做任何保证或承诺!文档内容仅供研究参考,付费前请自行鉴别。
3、如文档内容存在违规,或者侵犯商业秘密、侵犯著作权等,请点击“违规举报”。

碎片内容

2023-2024学年江苏省灌南私立新知双语学校九年级化学第一学期期中教学质量检测模拟试题含解析.doc

您可能关注的文档

确认删除?