电脑桌面
添加内谋知识网--内谋文库,文书,范文下载到电脑桌面
安装后可以在桌面快捷访问

2023-2024学年江苏省盐城中学九年级化学第一学期期中达标检测模拟试题含解析.doc

2023-2024学年江苏省盐城中学九年级化学第一学期期中达标检测模拟试题含解析.doc_第1页
1/14
2023-2024学年江苏省盐城中学九年级化学第一学期期中达标检测模拟试题含解析.doc_第2页
2/14
2023-2024学年江苏省盐城中学九年级化学第一学期期中达标检测模拟试题含解析.doc_第3页
3/14
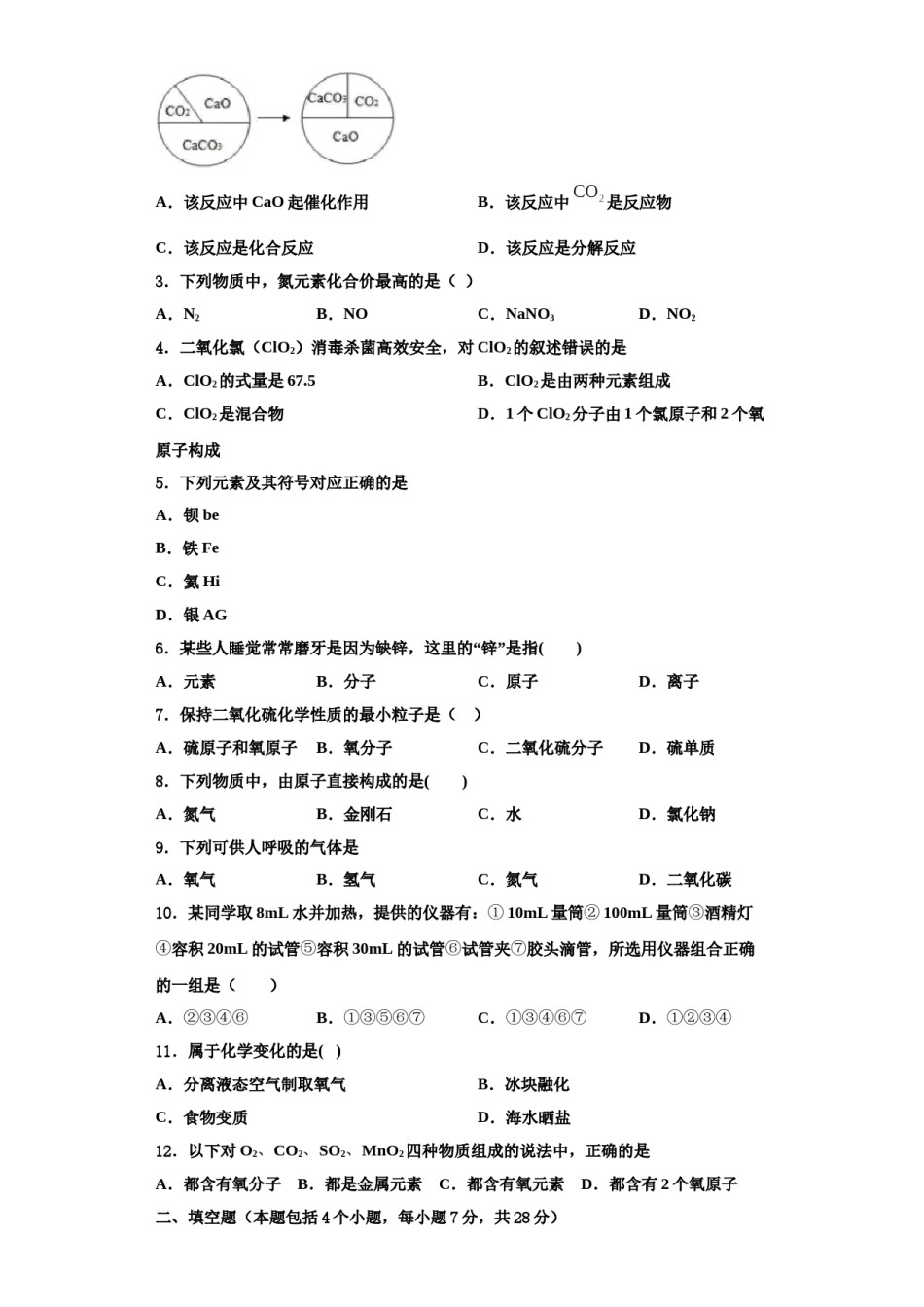
2023-2024学年江苏省盐城中学九年级化学第一学期期中达标检测模拟试题检测模拟试题注意事项1.考生要认真填写考场号和座位序号。2.试题所有答案必须填涂或书写在答题卡上,在试卷上作答无效。第一部分必须用2B铅笔作答;第二部分必须用黑色字迹的签字笔作答。3.考试结束后,考生须将试卷和答题卡放在桌面上,待监考员收回。一、单选题(本题包括12个小题,每小题3分,共36分.每小题只有一个选项符合题意)1.下列图象能正确反映对应变化关系的是()A.加热一定量的KClO3和MnO2固体B.生物细胞中元素含量C.水的电解D.加热一定量高锰酸钾固体2.下图表示三种物质在密闭容器中反应前后质量比例的变化,下列说法正确的是()A.该反应中CaO起催化作用B.该反应中是反应物C.该反应是化合反应D.该反应是分解反应3.下列物质中,氮元素化合价最高的是()A.N2B.NOC.NaNO3D.NO24.二氧化氯(ClO2)消毒杀菌高效安全,对ClO2的叙述错误的是A.ClO2的式量是67.5B.ClO2是由两种元素组成C.ClO2是混合物D.1个ClO2分子由1个氯原子和2个氧原子构成5.下列元素及其符号对应正确的是A.钡beB.铁FeC.氦HiD.银AG6.某些人睡觉常常磨牙是因为缺锌,这里的“锌”是指()A.元素B.分子C.原子D.离子7.保持二氧化硫化学性质的最小粒子是()A.硫原子和氧原子B.氧分子C.二氧化硫分子D.硫单质8.下列物质中,由原子直接构成的是()A.氮气B.金刚石C.水D.氯化钠9.下列可供人呼吸的气体是A.氧气B.氢气C.氮气D.二氧化碳10.某同学取8mL水并加热,提供的仪器有:①10mL量筒②100mL量筒③酒精灯④容积20mL的试管⑤容积30mL的试管⑥试管夹⑦胶头滴管,所选用仪器组合正确的一组是()B.①③⑤⑥⑦C.①③④⑥⑦D.①②③④A.②③④⑥11.属于化学变化的是()A.分离液态空气制取氧气B.冰块融化C.食物变质D.海水晒盐12.以下对O2、CO2、SO2、MnO2四种物质组成的说法中,正确的是A.都含有氧分子B.都是金属元素C.都含有氧元素D.都含有2个氧原子二、填空题(本题包括4个小题,每小题7分,共28分)13.现有以下仪器,请回答下列问题。(1)图中标号仪器的名称:①_____②_____;(2)如果称取一定质量的高锰酸钾放在大试管中,将温度控制在250℃加热制取氧气。应选择的发生装置是_____(填字母);其反应的化学方程式是_____;属于_____反应(基本反应类型);实验结束时,乙同学发现收集到的氧气大于理论产量,针对这一现象,同学们进行了如下探究:(提出猜想)猜想Ⅰ:反应生成的二氧化锰分解放出氧气。猜想Ⅱ:反应生成的锰酸钾分解放出氧气。做出上述猜想的理由是_____。(实验验证)同学们分为两组,分别进行以下实验:①第一组同学取一定质量的二氧化锰,控制在250℃加热一段时间,冷却后测得二氧化锰的质量不变。则猜想_____错误。②第二组同学取锰酸钾控制在250℃加热一段时间,没有用测定质量的方法得出了猜想Ⅱ正确的结论。该组同学选择的实验方法是_____。③实验结束后,发现水槽内的水变成了紫红色,可能的原因是_____(填字母)A氧气溶于水后形成的B水槽内的水就是紫红色的C管口没有棉花,高锰酸钾粉末通过导管进入水槽中(3)如果用分解过氧化氢溶液来制取氧气①应选择的发生装置是_____(填字母);②其反应的化学方程式是_____;③收集较纯净氧气的装置是_____;收集较干燥氧气的装置是_____(填字母);④收集氧气的操作如下,其符合题意顺序为_____;a.当气泡连续并比较均匀地放出时,再将导管口伸入盛满水的集气瓶b.当气体收集满时,在水面下用玻璃片盖住瓶口移出水面正放在桌面上c.将集气瓶盛满水,用玻璃片盖住瓶口,倒立在盛水的水槽内(4)实验室用醋酸钠固体与碱石灰固体共热来制取甲烷。甲烷常温下是一种无色、无味的气体,密度比空气的小,极难溶于水。现选择合适的装置来制取并收集,应选择的发生装置是_____(填字母);收集装置是_____(填字母)。(5)做铁丝在氧气中燃烧实验时要给铁丝系上一根火柴,其作用是_____;铁丝绕成螺旋状的目的是_____;瓶底铺上一层细沙,其作用是_____;铁丝在氧气中燃烧的化学方程式_____。14.规范使用仪器是实验...

1、当您付费下载文档后,您只拥有了使用权限,并不意味着购买了版权,文档只能用于自身使用,不得用于其他商业用途(如 [转卖]进行直接盈利或[编辑后售卖]进行间接盈利)。
2、本站所有内容均由合作方或网友上传,本站不对文档的完整性、权威性及其观点立场正确性做任何保证或承诺!文档内容仅供研究参考,付费前请自行鉴别。
3、如文档内容存在违规,或者侵犯商业秘密、侵犯著作权等,请点击“违规举报”。

碎片内容

2023-2024学年江苏省盐城中学九年级化学第一学期期中达标检测模拟试题含解析.doc

您可能关注的文档

确认删除?