电脑桌面
添加内谋知识网--内谋文库,文书,范文下载到电脑桌面
安装后可以在桌面快捷访问

2023-2024学年江苏省盐城中学化学九年级第一学期期末综合测试试题含解析.doc

2023-2024学年江苏省盐城中学化学九年级第一学期期末综合测试试题含解析.doc_第1页
1/12
2023-2024学年江苏省盐城中学化学九年级第一学期期末综合测试试题含解析.doc_第2页
2/12
2023-2024学年江苏省盐城中学化学九年级第一学期期末综合测试试题含解析.doc_第3页
3/12
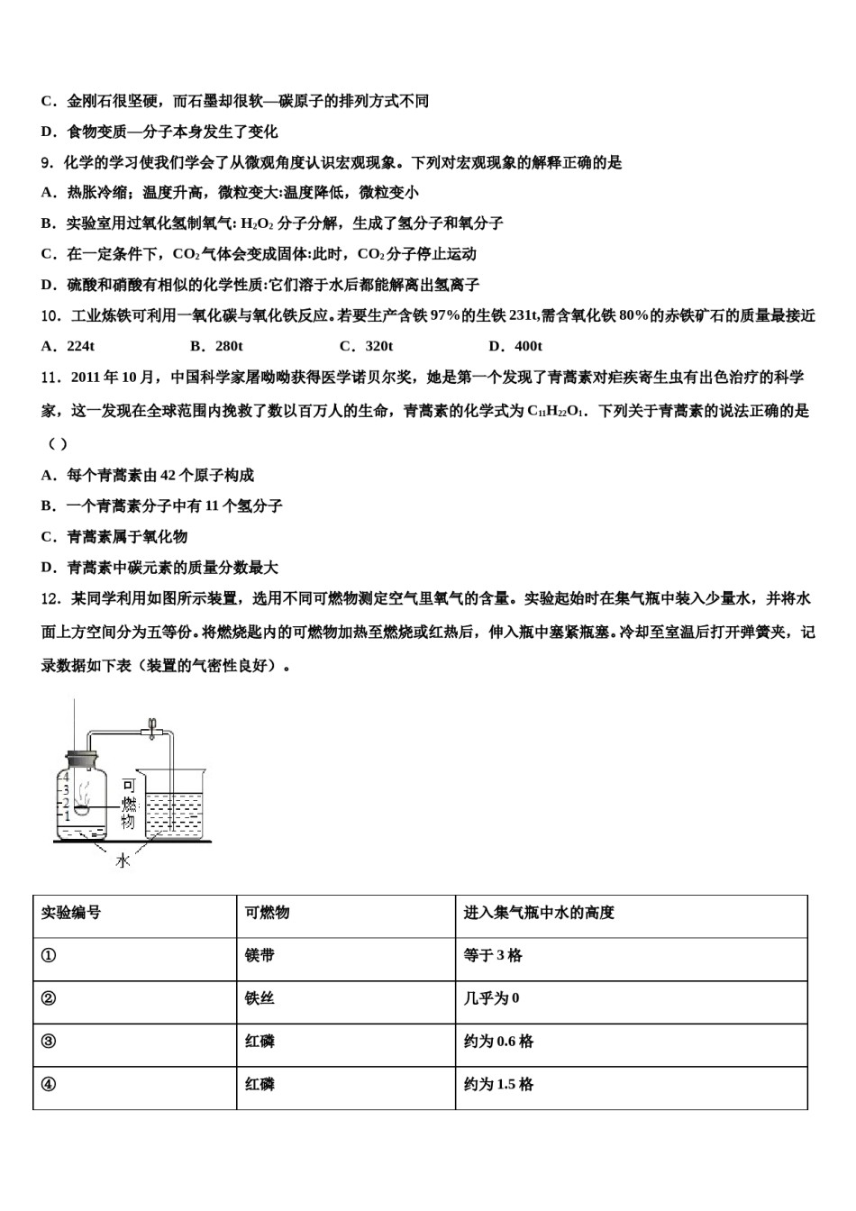
2023-2024学年江苏省盐城中学化学九年级第一学期期末综合测试试题注意事项:1.答卷前,考生务必将自己的姓名、准考证号、考场号和座位号填写在试题卷和答题卡上。用2B铅笔将试卷类型(B)填涂在答题卡相应位置上。将条形码粘贴在答题卡右上角"条形码粘贴处"。2.作答选择题时,选出每小题答案后,用2B铅笔把答题卡上对应题目选项的答案信息点涂黑;如需改动,用橡皮擦干净后,再选涂其他答案。答案不能答在试题卷上。3.非选择题必须用黑色字迹的钢笔或签字笔作答,答案必须写在答题卡各题目指定区域内相应位置上;如需改动,先划掉原来的答案,然后再写上新答案;不准使用铅笔和涂改液。不按以上要求作答无效。4.考生必须保证答题卡的整洁。考试结束后,请将本试卷和答题卡一并交回。一、单选题(本大题共15小题,共30分)1.要学好化学就要学会归纳总结,下表归纳的内容完全正确的是A安全知识B生活知识瓦斯爆炸由乙烷燃烧引起含有钙、镁化合物的水叫做硬水煤气中毒由一氧化碳引起蜂窝煤易燃烧是因为与空气的接触面增大C物质的性质与用途D物质分类CO可用来炼铁是因其具有还原性河水属于混合物N2可作保护气是因为它化学性质稳定干冰属于单质A.AB.BC.CD.D2.学好化学,就要学会归纳和总结,下列总结有错误的一组是安全常识生活知识瓦斯爆炸——天然气引起水是一种宝贵的自然资源,人人都要珍惜AB煤气中毒——CO引起油锅着火盖上锅盖——隔绝空气物质的性质与用途物质分类CH2作高能燃料——可燃性D空气——混合物CO炼铁——还原性河水——氧化物A.AB.BC.CD.D3.2018年我国可燃冰开采取得重大突破,下列有关可燃冰说法正确的是()A.可燃冰的成功开发利用使“水变汽油”成为可能B.可燃冰是一种纯净物C.可燃冰在常温常压下不宜长久储存D.可燃冰作为一种清洁能源对环境没有任何影响4.为探究物质溶解过程中的能量变化,某同学设计图I所示装置。在盛有水的烧杯中放入一装有饱和硝酸钾溶液的试管,向水中加入足量物质X,搅拌。结合图II硝酸钾溶解度曲线,对硝酸钾溶液变化的推断,合理的是①X为NaCl固体试管中无晶体析出,硝酸钾溶液仍是饱和溶液②X为NaOH固体,试管中无晶体析出,硝酸钾溶液仍是饱和溶液③X为NH4NO3晶体,试管中有晶体析出,硝酸钾溶液仍是饱和溶液④X为浓H2SO4,试管中无晶体析出,硝酸钾溶液为不饱和溶液A.①②③B.①③④C.①②④D.②③④5.水有多种作用,例如:镁与碘的化合反应十分缓慢,若滴入少量水,则立即剧烈反应,此时水作为()A.反应物B.生成物C.催化剂D.稀释作用6.把过量的锌粉加入硫酸和硫酸铜的混合溶液中,充分反应后过滤留在滤纸上的物质是A.锌B.氢气C.铜D.锌和铜7.如图所示的微观化学变化的反应类型是A.氧化反应B.化合反应C.分解反应D.以上三种都不是8.下列对现象或事实解释错误的是A.液氧和氧气都能使带火星的木条复燃—同种分子的化学性质相同B.酒精做温度计的填充物—酒精分子的体积受热变大,遇冷变小C.金刚石很坚硬,而石墨却很软—碳原子的排列方式不同D.食物变质—分子本身发生了变化9.化学的学习使我们学会了从微观角度认识宏观现象。下列对宏观现象的解释正确的是A.热胀冷缩;温度升高,微粒变大:温度降低,微粒变小B.实验室用过氧化氢制氧气:H2O2分子分解,生成了氢分子和氧分子C.在一定条件下,CO2气体会变成固体:此时,CO2分子停止运动D.硫酸和硝酸有相似的化学性质:它们溶于水后都能解离出氢离子10.工业炼铁可利用一氧化碳与氧化铁反应。若要生产含铁97%的生铁231t,需含氧化铁80%的赤铁矿石的质量最接近A.224tB.280tC.320tD.400t11.2011年10月,中国科学家屠呦呦获得医学诺贝尔奖,她是第一个发现了青蒿素对疟疾寄生虫有出色治疗的科学家,这一发现在全球范围内挽救了数以百万人的生命,青蒿素的化学式为C11H22O1.下列关于青蒿素的说法正确的是()A.每个青蒿素由42个原子构成B.一个青蒿素分子中有11个氢分子C.青蒿素属于氧化物D.青蒿素中碳元素的质量分数最大12.某同学利用如图所示装置,选用不同可燃物测定空气里氧气的含量。实验起始时在集气瓶中装入少量水,并将水面上方空间...

1、当您付费下载文档后,您只拥有了使用权限,并不意味着购买了版权,文档只能用于自身使用,不得用于其他商业用途(如 [转卖]进行直接盈利或[编辑后售卖]进行间接盈利)。
2、本站所有内容均由合作方或网友上传,本站不对文档的完整性、权威性及其观点立场正确性做任何保证或承诺!文档内容仅供研究参考,付费前请自行鉴别。
3、如文档内容存在违规,或者侵犯商业秘密、侵犯著作权等,请点击“违规举报”。

碎片内容

2023-2024学年江苏省盐城中学化学九年级第一学期期末综合测试试题含解析.doc

您可能关注的文档

确认删除?