电脑桌面
添加内谋知识网--内谋文库,文书,范文下载到电脑桌面
安装后可以在桌面快捷访问

2023-2024学年江苏省盐城射阳县联考九年级化学第一学期期末质量检测试题含解析.doc

2023-2024学年江苏省盐城射阳县联考九年级化学第一学期期末质量检测试题含解析.doc_第1页
1/12
2023-2024学年江苏省盐城射阳县联考九年级化学第一学期期末质量检测试题含解析.doc_第2页
2/12
2023-2024学年江苏省盐城射阳县联考九年级化学第一学期期末质量检测试题含解析.doc_第3页
3/12
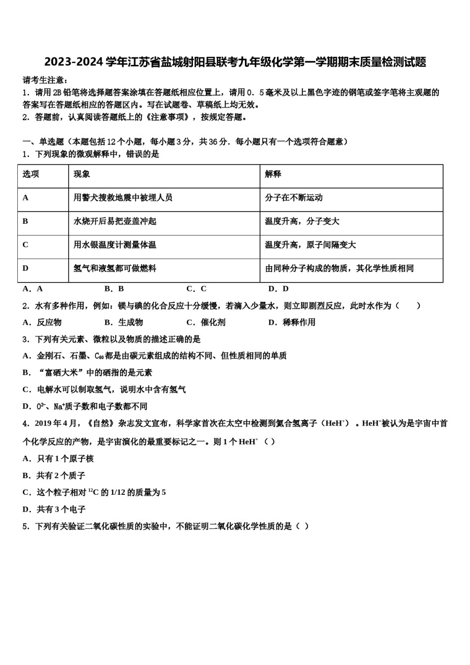
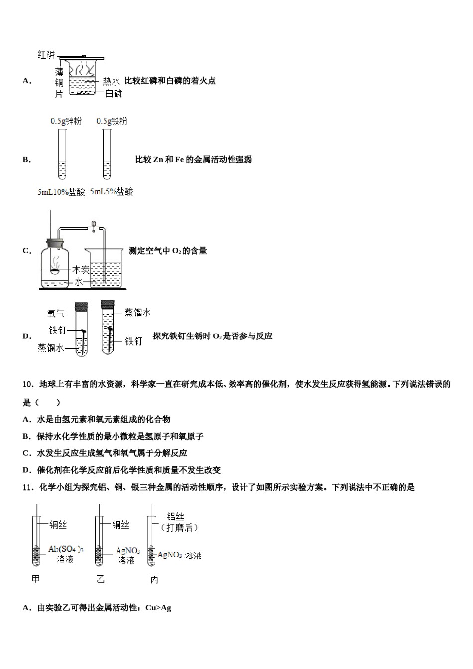
2023-2024学年江苏省盐城射阳县联考九年级化学第一学期期末质量检测试题请考生注意:1.请用2B铅笔将选择题答案涂填在答题纸相应位置上,请用0.5毫米及以上黑色字迹的钢笔或签字笔将主观题的答案写在答题纸相应的答题区内。写在试题卷、草稿纸上均无效。2.答题前,认真阅读答题纸上的《注意事项》,按规定答题。一、单选题(本题包括12个小题,每小题3分,共36分.每小题只有一个选项符合题意)1.下列现象的微观解释中,错误的是选项现象解释A用警犬搜救地震中被埋人员分子在不断运动B水烧开后易把壶盖冲起温度升高,分子变大C用水银温度计测量体温温度升高,原子间隔变大D氢气和液氢都可做燃料由同种分子构成的物质,其化学性质相同A.AB.BC.CD.D2.水有多种作用,例如:镁与碘的化合反应十分缓慢,若滴入少量水,则立即剧烈反应,此时水作为()A.反应物B.生成物C.催化剂D.稀释作用3.下列有关元素、微粒以及物质的描述正确的是A.金刚石、石墨、C60都是由碳元素组成的结构不同、但性质相同的单质B.“富硒大米”中的硒指的是元素C.电解水可以制取氢气,说明水中含有氢气D.O2-、Na+质子数和电子数都不同4.2019年4月,《自然》杂志发文宣布,科学家首次在太空中检测到氦合氢离子(HeH+)。HeH+被认为是宇宙中首个化学反应的产物,是宇宙演化的最重要标记之一。则1个HeH+()A.只有1个原子核B.共有2个质子C.这个粒子相对12C的1/12的质量为5D.共有3个电子5.下列有关验证二氧化碳性质的实验中,不能证明二氧化碳化学性质的是()A.B.C.D.6.氯气(Cl2)可用于自来水的杀菌消毒,发生反应的化学方程式为Cl2+H2O==X+HClO,则X的化学式为A.H2B.ClOC.HClD.ClO27.下图是X、Y两种固体物质的溶解度曲线。下列叙述正确的是A.温度低于t2℃时,物质Y的溶解度小于XB.X、Y的溶解度都随温度升高而增大C.a点表示t1℃时X、Y的溶液都、不饱和D.Y的饱和溶液降低温度后,溶质质量分数不变8.节能减排,低碳出行是我们倡导的生活方式。下列有关碳及其化合物的说法正确的是()A.金刚石、石墨、C60都是由碳元素组成的单质,其性质相同B.一氧化碳和二氧化碳的组成元素相同,在一定条件下可以相互转化C.将二氧化碳通入紫色石蕊试液中,使紫色石蕊试液变红的物质是二氧化碳D.可用点燃的方法除去二氧化碳中混有的少量的一氧化碳9.根据下列实验方案进行实验,能达到相应实验目的的是:A.比较红磷和白磷的着火点B.比较Zn和Fe的金属活动性强弱C.测定空气中O2的含量D.探究铁钉生锈时O2是否参与反应10.地球上有丰富的水资源,科学家一直在研究成本低、效率高的催化剂,使水发生反应获得氢能源。下列说法错误的是()A.水是由氢元素和氧元素组成的化合物B.保持水化学性质的最小微粒是氢原子和氧原子C.水发生反应生成氢气和氧气属于分解反应D.催化剂在化学反应前后化学性质和质量不发生改变11.化学小组为探究铝、铜、银三种金属的活动性顺序,设计了如图所示实验方案。下列说法中不正确的是A.由实验乙可得出金属活动性:Cu>AgB.只由实验甲、乙可得出金属活动性:Al>Cu>AgC.只由实验甲、丙可得出金属活动性:Al>Cu>AgD.实验甲中的Al₂(SO4)3溶液改为Al(NO3)3溶液也能完成实验12.下列说法正确的是()A.金刚石和石墨都是由碳元素组成的同种单质B.水和双氧水化学性质不同的原因是分子构成不同C.某物质在空气中燃烧生成二氧化碳和水,该物质中一定含有C、H、O三种元素D.置换反应有单质和化合物生成,有单质和化合物生成的反应一定是置换反应二、填空题(本题包括4个小题,每小题7分,共28分)13.某兴趣小组欲探究Fe、Cu、Ag、R四种金属的活动性顺序(R为未知金属),进行了如下实验。(1)如图1,将四根金属丝同时插入烧杯中,则甲中的现象是_____;乙中发生反应的化学方程式为_____;(2)一段时间后,将烧杯中四根金属丝依次替换为R、Ag、R、Cu,如图2所示。①若甲中出现气泡,乙中无明显现象,则烧杯乙中的溶质为_____(填化学式)。可得出Fe、Cu、Ag、R的活动性顺序由强到弱为_____;②若甲中无明显现象,乙中R表面出现红色固体,则不能推出的结论是_____(...

1、当您付费下载文档后,您只拥有了使用权限,并不意味着购买了版权,文档只能用于自身使用,不得用于其他商业用途(如 [转卖]进行直接盈利或[编辑后售卖]进行间接盈利)。
2、本站所有内容均由合作方或网友上传,本站不对文档的完整性、权威性及其观点立场正确性做任何保证或承诺!文档内容仅供研究参考,付费前请自行鉴别。
3、如文档内容存在违规,或者侵犯商业秘密、侵犯著作权等,请点击“违规举报”。

碎片内容

2023-2024学年江苏省盐城射阳县联考九年级化学第一学期期末质量检测试题含解析.doc

您可能关注的文档

确认删除?