电脑桌面
添加内谋知识网--内谋文库,文书,范文下载到电脑桌面
安装后可以在桌面快捷访问

2023-2024学年江苏省盐城市东台市七校九年级化学第一学期期中复习检测试题含解析.doc

2023-2024学年江苏省盐城市东台市七校九年级化学第一学期期中复习检测试题含解析.doc_第1页
1/12
2023-2024学年江苏省盐城市东台市七校九年级化学第一学期期中复习检测试题含解析.doc_第2页
2/12
2023-2024学年江苏省盐城市东台市七校九年级化学第一学期期中复习检测试题含解析.doc_第3页
3/12
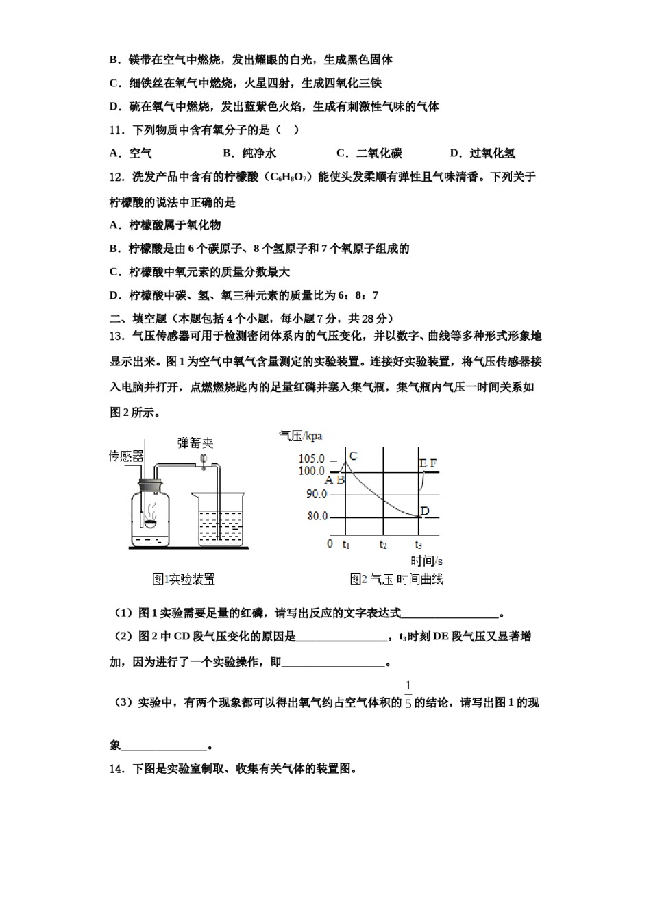
2023-2024学年江苏省盐城市东台市七校九年级化学第一学期期中复习检测试题期中复习检测试题注意事项1.考试结束后,请将本试卷和答题卡一并交回.2.答题前,请务必将自己的姓名、准考证号用0.5毫米黑色墨水的签字笔填写在试卷及答题卡的规定位置.3.请认真核对监考员在答题卡上所粘贴的条形码上的姓名、准考证号与本人是否相符.4.作答选择题,必须用2B铅笔将答题卡上对应选项的方框涂满、涂黑;如需改动,请用橡皮擦干净后,再选涂其他答案.作答非选择题,必须用05毫米黑色墨水的签字笔在答题卡上的指定位置作答,在其他位置作答一律无效.5.如需作图,须用2B铅笔绘、写清楚,线条、符号等须加黑、加粗.一、单选题(本题包括12个小题,每小题3分,共36分.每小题只有一个选项符合题意)1.尿素[CO(NH2)2]是一种常用的化肥,如图是工业上生产尿素反应的微观示意图,下列说法正确的是()A.D的化学式是CO2B.该图没有反映出质量守恒定律C.B和D所含的原子种类相同D.A物质中氮、氢元素的质量比是1:32.2018年2月6日,台湾花莲发生6.5级地震,引起了当地水质的一些变化。下列有关的做法或说法错误的是A.志愿者可用活性炭除去水中异味B.可用明矾吸附水中的悬浮颗粒使之沉降C.水体有自净能力,震后灾区的水可以直接饮用D.可通过将水煮沸来降低水的硬度3.下列实验操作中一定能达到实验目的是选项目的主要实验操作A鉴别硬水和软水加入明矾,搅拌B鉴别氮气和空气用燃着的木条伸入其中,观察是否熄灭检验集气瓶中是否含有氧C伸入带火星的木条,观察是否复燃气D排空气法收集CO2时验满把燃着的木条伸入集气瓶中,观察是否熄灭A.AB.BC.CD.D4.下列有关水的说法正确的是A.家庭中常用煮沸的方法降低水的硬度B.自然界中的河水经过滤后可得到纯净的水C.氢气在氧气中燃烧生成水,说明水是由氢气和氧气组成的D.水结成冰的过程中,水分子间的间隙变小5.根据物质分类知识判断,属于氧化物的是()A.液态氧B.蒸馏水C.天然气D.粗盐6.下列仪器,在过滤时用不到的是()A.玻璃棒B.铁架台C.蒸发皿D.烧杯7.发芽的土豆中含有一种对人体有害的生物碱称龙葵碱,它对人体胃肠黏膜有刺激作用,并有溶血及麻痹呼吸中枢的作用。发芽土豆的芽眼芽根和变绿的部位含量更高,人吃了会有咽喉痒、恶心、呕吐、腹痛等症状,重者会死亡。龙葵碱的化学式为C45H73O15N,下列有关龙葵碱的说法正确的是()A.龙葵碱的相对原子质量为867gB.龙葵碱中碳元素的质量分数最大C.龙葵碱中碳元素与氧元素的质量比为3:1D.龙葵碱是由45个碳原子、73个氢原子、15个氧原子和1个氮原子构成的8.以下描述属于物质化学性质的是()B.酒精容易挥发A.氢气可以在空气中燃烧C.高锰酸钾是紫黑色固体D.铜具有良好的导电性9.工业生产和日常生活中,如何减少二氧化碳排放已经成为全世界关注的热点,低碳经济和低碳生活成为热门话题。以下做法与低碳要求不相适应的是()A.提倡骑自行车、乘公交车出行B.用特殊材料建屋顶、墙面,充分利用太阳光照明C.多挖煤,多发电,加快经济发展D.尽量不使用一次性竹、木筷子10.关于物质燃烧的现象描述正确的是A.红磷在空气中燃烧,产生浓厚白色烟雾B.镁带在空气中燃烧,发出耀眼的白光,生成黑色固体C.细铁丝在氧气中燃烧,火星四射,生成四氧化三铁D.硫在氧气中燃烧,发出蓝紫色火焰,生成有刺激性气味的气体11.下列物质中含有氧分子的是()A.空气B.纯净水C.二氧化碳D.过氧化氢12.洗发产品中含有的柠檬酸(C6H8O7)能使头发柔顺有弹性且气味清香。下列关于柠檬酸的说法中正确的是A.柠檬酸属于氧化物B.柠檬酸是由6个碳原子、8个氢原子和7个氧原子组成的C.柠檬酸中氧元素的质量分数最大D.柠檬酸中碳、氢、氧三种元素的质量比为6:8:7二、填空题(本题包括4个小题,每小题7分,共28分)13.气压传感器可用于检测密闭体系内的气压变化,并以数字、曲线等多种形式形象地显示出来。图1为空气中氧气含量测定的实验装置。连接好实验装置,将气压传感器接入电脑并打开,点燃燃烧匙内的足量红磷并塞入集气瓶,集气瓶内气压一时间关系如图2所示。(1)图1实验需...

1、当您付费下载文档后,您只拥有了使用权限,并不意味着购买了版权,文档只能用于自身使用,不得用于其他商业用途(如 [转卖]进行直接盈利或[编辑后售卖]进行间接盈利)。
2、本站所有内容均由合作方或网友上传,本站不对文档的完整性、权威性及其观点立场正确性做任何保证或承诺!文档内容仅供研究参考,付费前请自行鉴别。
3、如文档内容存在违规,或者侵犯商业秘密、侵犯著作权等,请点击“违规举报”。

碎片内容

2023-2024学年江苏省盐城市东台市七校九年级化学第一学期期中复习检测试题含解析.doc

您可能关注的文档

确认删除?