电脑桌面
添加内谋知识网--内谋文库,文书,范文下载到电脑桌面
安装后可以在桌面快捷访问

2023-2024学年江苏省盐城市射阳外国语学校化学九年级第一学期期末达标检测试题含解析.doc

2023-2024学年江苏省盐城市射阳外国语学校化学九年级第一学期期末达标检测试题含解析.doc_第1页
1/12
2023-2024学年江苏省盐城市射阳外国语学校化学九年级第一学期期末达标检测试题含解析.doc_第2页
2/12
2023-2024学年江苏省盐城市射阳外国语学校化学九年级第一学期期末达标检测试题含解析.doc_第3页
3/12
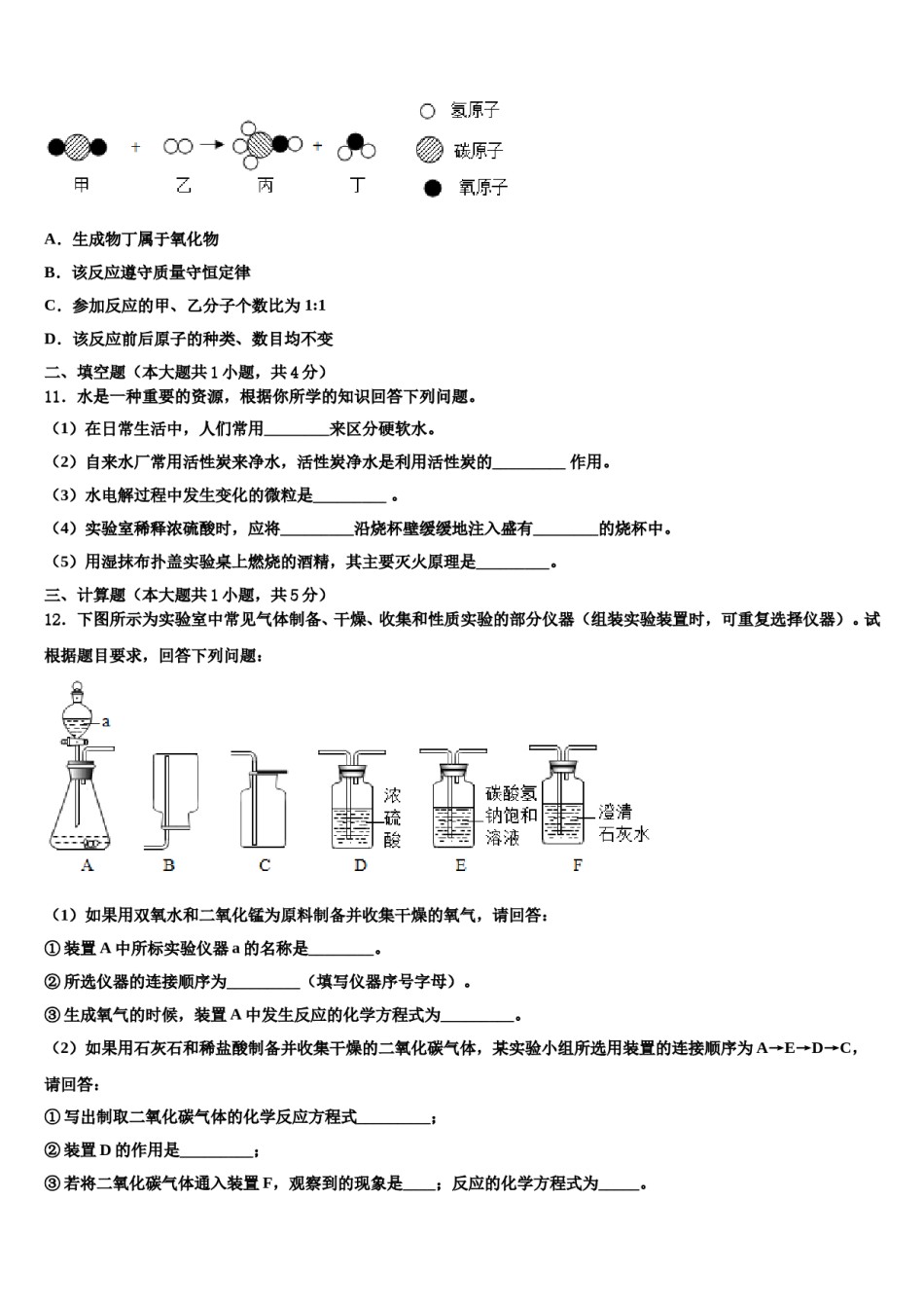
2023-2024学年江苏省盐城市射阳外国语学校化学九年级第一学期期末达标检测试题请考生注意:1.请用2B铅笔将选择题答案涂填在答题纸相应位置上,请用0.5毫米及以上黑色字迹的钢笔或签字笔将主观题的答案写在答题纸相应的答题区内。写在试题卷、草稿纸上均无效。2.答题前,认真阅读答题纸上的《注意事项》,按规定答题。一、单选题(本大题共10小题,共20分)1.下列除杂方法正确的是选项物质(括号内为杂质)除杂方法ACO2(CO)点燃BFe(Cu)加硫酸铜溶液CNaCl(Na2CO3)加适量稀盐酸DCaO(CaCO3)加水A.AB.BC.CD.D2.宏观辨识与微观探析是化学学科的核心素养之一。用分子、原子的观点解释下列现象,其中不合理的是()A.水结成冰﹣﹣分子停止运动B.电解水生成氢气和氧气﹣﹣分子本身发生变化C.气体可以压缩储存在钢瓶中﹣﹣分子间有间隔D.1滴水中大约有1.67×1021个水分子﹣﹣分子很小3.下列说法中,错误的是()A.生活中通过煮沸可降低水的硬度B.水浑浊时可以加入明矾,促进悬浮杂质沉降C.用肥皂水可鉴别软水和硬水D.利用活性炭净化水发生的是化学变化4.下列实验中木条的使用不能达到目的是()A.用带火星的木条检验氧气B.用燃着的木条区别氮气和二氧化碳C.用燃着的木条置于集气瓶口,验满二氧化碳D.用木条平放在蜡烛火焰中,比较火焰各层的温度5.下列关于碳和碳的氧化物的说法中,正确的是()A.金刚石和石墨的化学性质有很大差异B.CO和CO2在一定条件下可以相互转化C.CO和CO2都具有还原性D.CO和CO2都能溶于水6.下列物质分别加入适量水中,充分搅拌,能够得到溶液的是()A.蔗糖B.花生油C.面粉D.冰块7.一些物质的近似pH如图,下列有关说法正确的是()A.苹果汁的酸性比纯鲜牛奶的酸性弱。B.肥皂水的碱性比炉具清洁剂的碱性强C.厕所清洁剂与炉具清洁剂能混用D.人被某些蚊虫叮咬后可涂抹肥皂水以减轻痛痒8.下图是表示气体微粒的示意图,图中“●”和“○”分别表示两种不同元素的原子,其中表示纯净物的是A.B.C.D.9.学习化学需结合学科本质去认识和理解世界。下列说法不正确的是A.变化与守恒:蔗糖灼烧后得到黑色物质,证明蔗糖中含有碳元素B.模型与推理:依据活性炭使红墨水褪色,说明活性炭具有吸附性C.宏观与微观:金刚石和石墨的性质不同,原因是它们的碳原子排列方式不同D.探究与创新:向2支试管中加入相同体积不同浓度的H2O2溶液,再向其中1支加入少量MnO2,可探究MnO2能否加快H2O2的分解10.如图是某反应的微观示意图,据图分析,结论不正确的是A.生成物丁属于氧化物B.该反应遵守质量守恒定律C.参加反应的甲、乙分子个数比为1:1D.该反应前后原子的种类、数目均不变二、填空题(本大题共1小题,共4分)11.水是一种重要的资源,根据你所学的知识回答下列问题。(1)在日常生活中,人们常用________来区分硬软水。(2)自来水厂常用活性炭来净水,活性炭净水是利用活性炭的_________作用。(3)水电解过程中发生变化的微粒是_________。(4)实验室稀释浓硫酸时,应将_________沿烧杯壁缓缓地注入盛有________的烧杯中。(5)用湿抹布扑盖实验桌上燃烧的酒精,其主要灭火原理是_________。三、计算题(本大题共1小题,共5分)12.下图所示为实验室中常见气体制备、干燥、收集和性质实验的部分仪器(组装实验装置时,可重复选择仪器)。试根据题目要求,回答下列问题:(1)如果用双氧水和二氧化锰为原料制备并收集干燥的氧气,请回答:①装置A中所标实验仪器a的名称是________。②所选仪器的连接顺序为_________(填写仪器序号字母)。③生成氧气的时候,装置A中发生反应的化学方程式为_________。(2)如果用石灰石和稀盐酸制备并收集干燥的二氧化碳气体,某实验小组所选用装置的连接顺序为A→E→D→C,请回答:①写出制取二氧化碳气体的化学反应方程式_________;②装置D的作用是_________;③若将二氧化碳气体通入装置F,观察到的现象是____;反应的化学方程式为_____。四、简答题(本大题共2小题,共8分)13.水是重要的自然资源,也是生命必需物质。(1)可饮用的水矿泉水水质主要成分(mg/L)如图是某矿泉水的标签,请回答问题:...

1、当您付费下载文档后,您只拥有了使用权限,并不意味着购买了版权,文档只能用于自身使用,不得用于其他商业用途(如 [转卖]进行直接盈利或[编辑后售卖]进行间接盈利)。
2、本站所有内容均由合作方或网友上传,本站不对文档的完整性、权威性及其观点立场正确性做任何保证或承诺!文档内容仅供研究参考,付费前请自行鉴别。
3、如文档内容存在违规,或者侵犯商业秘密、侵犯著作权等,请点击“违规举报”。

碎片内容

2023-2024学年江苏省盐城市射阳外国语学校化学九年级第一学期期末达标检测试题含解析.doc

您可能关注的文档

确认删除?