电脑桌面
添加内谋知识网--内谋文库,文书,范文下载到电脑桌面
安装后可以在桌面快捷访问

2023-2024学年江苏省盐城市毓龙路实验学校化学九上期中学业水平测试试题含解析.doc

2023-2024学年江苏省盐城市毓龙路实验学校化学九上期中学业水平测试试题含解析.doc_第1页
1/12
2023-2024学年江苏省盐城市毓龙路实验学校化学九上期中学业水平测试试题含解析.doc_第2页
2/12
2023-2024学年江苏省盐城市毓龙路实验学校化学九上期中学业水平测试试题含解析.doc_第3页
3/12
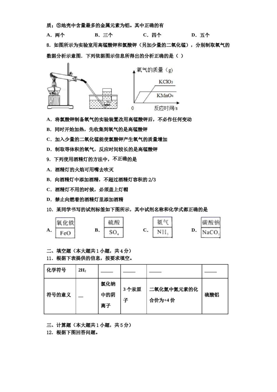
2023-2024学年江苏省盐城市毓龙路实验学校化学九上期中学业水平测试试题业水平测试试题注意事项1.考生要认真填写考场号和座位序号。2.试题所有答案必须填涂或书写在答题卡上,在试卷上作答无效。第一部分必须用2B铅笔作答;第二部分必须用黑色字迹的签字笔作答。3.考试结束后,考生须将试卷和答题卡放在桌面上,待监考员收回。一、单选题(本大题共10小题,共20分)1.一次性能将稀硫酸、食盐水、澄清石灰水三种溶液区分开的试剂是A.二氧化碳气体B.紫色石蕊试液C.氯化钡溶液D.酚酞试液2.化学改变世界的途径是使物质发生化学变化,下列过程属于化学变化的是()A.水净化中用活性炭除去水中的异味B.利用膜法从海水中获得淡水C.呼出的气体使澄清石灰水变浑浊D.工业上从空气中分离出氧气3.下列有关氧气的说法正确的是A.氧气可用于炼钢B.氧气难溶于水可用排水法收集C.氧气能燃烧有可燃性D.同温同压下氧气密度比空气小4.近年来,北京、长沙等许多城市出现雾霾天气,PM2.5是造成雾霾天气的“元凶”之一。下列做法不会增加空气中PM2.5的是A.冬天居民家家都燃煤供暖B.燃放烟花爆竹C.焚烧农作物秸秆和垃圾D.使用太阳能热水器5.“绿水青山就是金山银山。”下列行为符合此理念的是A.大力发展水力发电B.加大矿石的开采力度,促进工业发展C.大规模开发水资源D.为节约成本,工业废水直接排放到地下深井里6.生活中发生缓慢氧化的实例很多,下列过程中不涉及缓慢氧化的是()A.酒和醋的酿造B.人在长跑时急促呼吸C.蜡烛安静地燃烧D.农家肥料腐熟7.下列五种说法:①FeO、Fe2O3、Fe3O4三种物质中,铁元素质量分数最大的是Fe3O4;②电解水实验中,与电源负极相连的一端产生的气体能燃烧;③过滤操作中用到了三种玻璃仪器;④分子可以保持物质的化学性质,原子不可以保持物质的化学性质;⑤地壳中含量最多的金属元素为铝。其中正确的有A.两个B.三个C.四个D.五个8.如图所示为实验室用高锰酸钾和氯酸钾(另加少量的二氧化锰),分别制取氧气的数据分析示意图.下列依据图示信息所得出的分析正确的是()A.将氯酸钾制备氧气的实验装置改用高锰酸钾后,不必作任何变动B.同时开始加热,先收集到氧气的是高锰酸钾C.加入少量的二氧化锰能使氯酸钾产生氧气的质量增加D.制取等体积的氧气,反应时间较长的是高锰酸钾9.下列使用酒精灯的方法中,不正确的是A.酒精灯的火焰可用嘴去吹灭B.向酒精灯中添加酒精,不超过酒精灯容积的2/3C.酒精灯不用的时候,必须盖上灯帽D.禁止向燃着的酒精灯里添加酒精10.某同学书写的试剂标签如下图所示,其中试剂名称和化学式都正确的是A.B.C.D.二、填空题(本大题共1小题,共4分)11.根据下表提供的信息,按要求填空。化学符号2H2____________________符号的意义__氯化钠3个汞原二氧化氮中氮元素的化硫酸铝中的阴子合价为+4价离子三、计算题(本大题共1小题,共5分)12.根据下图回答问题。(1)实验室用高锰酸钾制取氧气的化学方程式为_____________;因为氧气不易溶于水,可以用装置______(填字母序号)收集。(2)实验室制取CO2的化学方程式为____________,验满的方法是___________。四、简答题(本大题共2小题,共8分)13.某化学小组测定空气中氧气的体积分数。(1)根据如图回答问题。①红磷燃烧的文字表达式为_______________________。②红磷燃烧时的现象是___________________________,冷却到室温打开止水夹后,观察到的现象是烧杯中的水_______________。③冷却至室温后打开止水夹,发生上述现象的原因是______________。④实验结论:___________________________________________(2)用四硫化钠(Na2S4)固体可替代红磷测定空气中氧气的体积分数。反应原理为:2Na2S4+O2+2H2O==8S↓+4NaOH(氢氧化钠)。小资料:四硫化钠(Na2S4)与氧气、水反应生成难溶于水的固体硫(S)和易溶于水的氢氧化钠。(实验过程)①取足量的四硫化钠固体加入试管中,再加入适量的水,迅速塞紧橡胶塞,充分振荡。测量液面至橡胶塞下沿的距离,记录数据h1(如图1所示)。②将该试管插入水中(如图2所示),拔下橡胶塞,观察到_____________,塞紧...

1、当您付费下载文档后,您只拥有了使用权限,并不意味着购买了版权,文档只能用于自身使用,不得用于其他商业用途(如 [转卖]进行直接盈利或[编辑后售卖]进行间接盈利)。
2、本站所有内容均由合作方或网友上传,本站不对文档的完整性、权威性及其观点立场正确性做任何保证或承诺!文档内容仅供研究参考,付费前请自行鉴别。
3、如文档内容存在违规,或者侵犯商业秘密、侵犯著作权等,请点击“违规举报”。

碎片内容

2023-2024学年江苏省盐城市毓龙路实验学校化学九上期中学业水平测试试题含解析.doc

您可能关注的文档

确认删除?