电脑桌面
添加内谋知识网--内谋文库,文书,范文下载到电脑桌面
安装后可以在桌面快捷访问

2023-2024学年江苏省盐城市洋马初级中学九年级化学第一学期期末调研试题含解析.doc

2023-2024学年江苏省盐城市洋马初级中学九年级化学第一学期期末调研试题含解析.doc_第1页
1/12
2023-2024学年江苏省盐城市洋马初级中学九年级化学第一学期期末调研试题含解析.doc_第2页
2/12
2023-2024学年江苏省盐城市洋马初级中学九年级化学第一学期期末调研试题含解析.doc_第3页
3/12
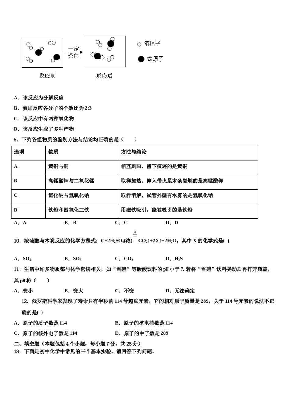
2023-2024学年江苏省盐城市洋马初级中学九年级化学第一学期期末调研试题注意事项1.考试结束后,请将本试卷和答题卡一并交回.2.答题前,请务必将自己的姓名、准考证号用0.5毫米黑色墨水的签字笔填写在试卷及答题卡的规定位置.3.请认真核对监考员在答题卡上所粘贴的条形码上的姓名、准考证号与本人是否相符.4.作答选择题,必须用2B铅笔将答题卡上对应选项的方框涂满、涂黑;如需改动,请用橡皮擦干净后,再选涂其他答案.作答非选择题,必须用05毫米黑色墨水的签字笔在答题卡上的指定位置作答,在其他位置作答一律无效.5.如需作图,须用2B铅笔绘、写清楚,线条、符号等须加黑、加粗.一、单选题(本题包括12个小题,每小题3分,共36分.每小题只有一个选项符合题意)1.有研究发现,在营养方面缺乏钙,铬元素是造成近视眼的原因之一(《人民教育》2018.19)。如图是钙、铬元素在元素周期表的单元格,下列说法不正确的是()A.钙和铬都属于金属元素B.铬比钙原子核电荷数多4个C.钙和铬原子核外电子数之比为5:6D.钙和铬相对原子质量之和是92.08g2.中华传统文化博大精深。下列成语中涉及化学变化的是()A.刻舟求剑B.滴水成冰C.钻木取火D.掩耳盗铃3.下图是“尾气催化转换器”将汽车尾气中有毒气体转变为无毒气体的微观示意图,其中不同的圆球代表不同原子。下列说法错误的是A.此反应有单质生成B.原子在化学变化中是不可分的C.图中生成物全部是化合物D.参加反应的两种分子的个数比为1∶14.要学好化学就要学会归纳总结,下表归纳的内容完全正确的是A安全知识B生活知识瓦斯爆炸由乙烷燃烧引起含有钙、镁化合物的水叫做硬水煤气中毒由一氧化碳引起蜂窝煤易燃烧是因为与空气的接触面增大C物质的性质与用途D物质分类CO可用来炼铁是因其具有还原性河水属于混合物N2可作保护气是因为它化学性质稳定干冰属于单质A.AB.BC.CD.DD.单质5.“高钙奶”中的“钙”是指A.原子B.元素C.分子6.下列关于燃烧与灭火的说法中,正确的是()A.蜡烛用嘴一吹即灭,是因为吹出的气体主要是二氧化碳B.将大块煤粉碎后再燃烧,其目的是延迟煤燃烧的时间C.如图a,火柴头斜向下时更容易燃烧,是因为降低了火柴梗的着火点D.由图b的现象可知,金属镁引起的火灾不能用二氧化碳灭火7.工业酒精中含有少量的甲醇,甲醇有剧毒,不能食用,其分子结构用如图所示的模型表示。下列有关甲醇的叙述中错误的是()A.甲醇的化学式为CH4OB.甲醇中C、H、O三种元素的质量比为1:4:1C.甲醇的相对分子质量为32D.甲醇中氧元素的质量分数为50%8.如图为某反应的微观示意图,下列说法正确的是A.该反应为分解反应B.参加反应各分子的个数比为2:3C.该反应中有两种氧化物D.该反应生成了多种产物9.下列各组物质的鉴别方法与结论均正确的是()选项物质方法与结论A黄铜与铜相互刻画,留下痕迹的是黄铜B高锰酸钾与二氧化锰取样加热,伸入带火星木条复燃的是高锰酸钾C氯化钠与氢氧化钠取样溶解,试管外壁有水雾的是氢氧化钠D铁粉和四氧化三铁用磁铁吸引,能被吸引的是铁粉A.AB.BC.CD.D10.浓硫酸与木炭反应的化学方程式:C+2H2SO4(浓)CO2↑+2X↑+2H2O,其中X的化学式是()A.SO2B.SO3C.CO2D.H2S11.生活中许多物质都与化学密切相关,如“雪碧”等碳酸饮料的pH小于7.若将“雪碧”饮料晃动后再打开瓶盖,其pH将()B.变大C.不变D.无法确定A.变小12.俄罗斯科学家发现了寿命只有半秒的114号超重元素,它的相对原子质量是289,关于114号元素的说法不正确的是()A.原子的质子数是114B.原子的核电荷数是114C.原子的核外电子数是114D.原子的中子数是289二、填空题(本题包括4个小题,每小题7分,共28分)13.下面是初中化学中常见的三个基本实验。请回答下列问题。(1)图A实验可以用于测量空气中氧气含量,如果测得的结果偏低,可能的原因之是______________。(2)图B实验中,铜片两侧分别放有同样大小的乒乓球碎片和滤纸碎片,观察到乒乓球碎片先燃烧,由此可以得出燃烧的条件之一______________。(3)图C实验中,实验时冷凝管进、出水的方向应该是______________进______________出。细心观察...

1、当您付费下载文档后,您只拥有了使用权限,并不意味着购买了版权,文档只能用于自身使用,不得用于其他商业用途(如 [转卖]进行直接盈利或[编辑后售卖]进行间接盈利)。
2、本站所有内容均由合作方或网友上传,本站不对文档的完整性、权威性及其观点立场正确性做任何保证或承诺!文档内容仅供研究参考,付费前请自行鉴别。
3、如文档内容存在违规,或者侵犯商业秘密、侵犯著作权等,请点击“违规举报”。

碎片内容

2023-2024学年江苏省盐城市洋马初级中学九年级化学第一学期期末调研试题含解析.doc

您可能关注的文档

确认删除?