电脑桌面
添加内谋知识网--内谋文库,文书,范文下载到电脑桌面
安装后可以在桌面快捷访问

2023-2024学年江苏省盐城市解放路实验学校化学九年级第一学期期末学业水平测试模拟试题含解析.doc

2023-2024学年江苏省盐城市解放路实验学校化学九年级第一学期期末学业水平测试模拟试题含解析.doc_第1页
1/13
2023-2024学年江苏省盐城市解放路实验学校化学九年级第一学期期末学业水平测试模拟试题含解析.doc_第2页
2/13
2023-2024学年江苏省盐城市解放路实验学校化学九年级第一学期期末学业水平测试模拟试题含解析.doc_第3页
3/13
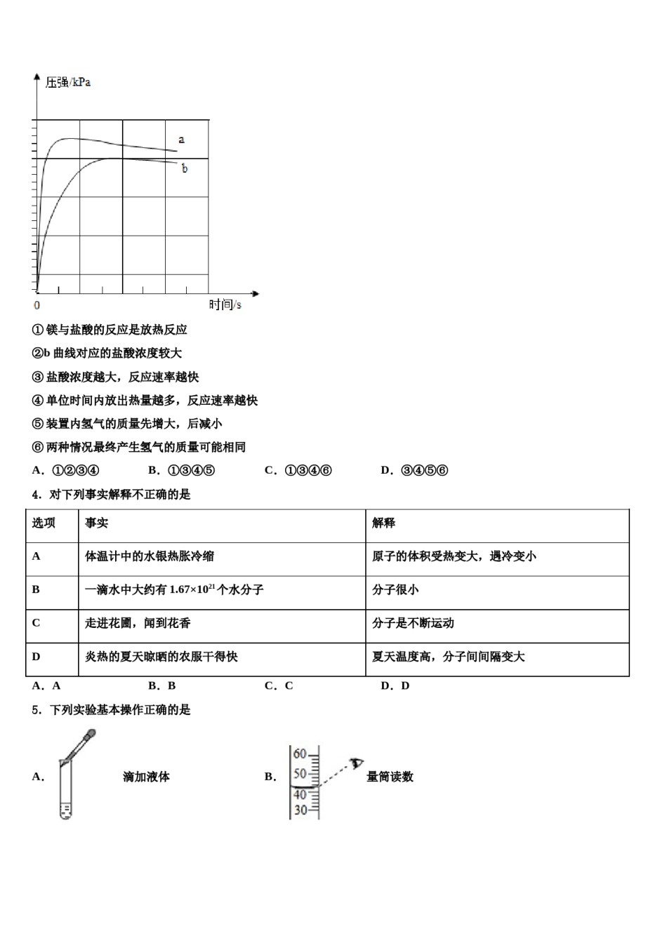
2023-2024学年江苏省盐城市解放路实验学校化学九年级第一学期期末学业水平测试模拟试题模拟试题注意事项:1.答卷前,考生务必将自己的姓名、准考证号、考场号和座位号填写在试题卷和答题卡上。用2B铅笔将试卷类型(B)填涂在答题卡相应位置上。将条形码粘贴在答题卡右上角"条形码粘贴处"。2.作答选择题时,选出每小题答案后,用2B铅笔把答题卡上对应题目选项的答案信息点涂黑;如需改动,用橡皮擦干净后,再选涂其他答案。答案不能答在试题卷上。3.非选择题必须用黑色字迹的钢笔或签字笔作答,答案必须写在答题卡各题目指定区域内相应位置上;如需改动,先划掉原来的答案,然后再写上新答案;不准使用铅笔和涂改液。不按以上要求作答无效。4.考生必须保证答题卡的整洁。考试结束后,请将本试卷和答题卡一并交回。一、单选题(本大题共10小题,共20分)1.区别下列物质所用试剂或方法错误的是A.氮气与二氧化碳——燃着的木条B.硬水与软水——肥皂水C.空气与氧气——带火星的木条D.真金与假金(Cu-Zn合金)——灼烧2.现在许多居民小区都在实施直饮水入户工程,其奥秘是管道中使用了PVC膜。PVC膜顺的成份是聚氯乙烯,每一个小分子的化学式为C2H3Cl。下列关于聚氯乙烯的说法不正确的是A.聚氯乙烯中碳元素、氢元素和氯元素的质量比为48:6:71B.聚氯乙烯由碳、氢气和氯气组成C.聚氯乙烯中碳、氢、氯三种元素的原子个数比为2:3:1D.聚氯乙烯的一个小分子是由二个碳原子、三个氢原子和一个氯原子构成的3.用等质量相同表面积的镁条、等体积不同浓度的稀盐酸在一定条件下反应,实验结果如图所示。下列结论正确的是①镁与盐酸的反应是放热反应②b曲线对应的盐酸浓度较大③盐酸浓度越大,反应速率越快④单位时间内放出热量越多,反应速率越快⑤装置内氢气的质量先增大,后减小⑥两种情况最终产生氢气的质量可能相同A.①②③④B.①③④⑤C.①③④⑥D.③④⑤⑥4.对下列事实解释不正确的是解释原子的体积受热变大,遇冷变小选项事实分子很小分子是不断运动A体温计中的水银热胀冷缩夏天温度高,分子间间隔变大B一滴水中大约有1.67×1021个水分子D.DC走进花圃,闻到花香D炎热的夏天晾晒的农服干得快A.AB.BC.C5.下列实验基本操作正确的是A.滴加液体B.量筒读数C.闻气味D.点燃酒精灯6.黔江水是桂平市城区的重要自来水水源之一,将黔江的水净化为自来水的过程中,下列描述缺乏科学性的是A.加入明矾,使悬浮小颗粒凝聚沉降B.投药杀菌消毒C.通过过滤除去可溶性杂质D.通过活性炭吸附色素和异味7.除去下列物质中的少量杂质(括号内为杂质),方法正确的是()选项实验目的除去杂质(或提纯)的方法AKCl(MnO2)加水溶解后过滤、洗涤、干燥BCuCl2溶液(FeCl2)加入过量镁粉,过滤CCO2(CO)通入足量氧气,点燃DKNO3(NaCl)加水溶解、加热浓缩、降温结晶、过滤、洗涤、干燥A.AB.BC.CD.D8.下列实验方案不能达到实验目的是选项实验目的实验方案A比较黄铜和钢的硬度互相刻画B区分固体硝酸铵和食盐分别取样加水溶解,触摸试管外壁C除去铜粉中混有的少量碳粉在空气中充分灼烧D除去硫酸亚铁溶液中的少量硫酸铜加足量的铁粉后过滤D.DA.AB.BC.C9.下图所示的实验操作中正确的是A.取块状固体B.燃烧C.检查气密性D.过滤10.把少量生活中的物质分别放入水中,充分搅拌,得不到溶液的是A.冰B.酒精C.蔗糖D.食盐二、填空题(本大题共1小题,共4分)11.用适当的化学用语填空:(1)空气中含量最多的气体_____。(2)氧化铁中铁元素的化合价_____。(3)13号元素原子的结构示意图_____。(4)下图反应的化学方程式_____。三、计算题(本大题共1小题,共5分)12.下列是实验室中几种常用的实验装置图,请按要求回答下列问题:(1)写出带标号的仪器的名称:a___________;(2)写出一个在实验室中可用装置A制取的气体的化学方程式____________;收集此气体的装置是______________(填序号,下同);(3)在常温下,用硫化亚铁固体和稀硫酸制取硫化氢气体,硫化氢是密度比空气大的有毒气体,溶于水,则制取并收集硫化氢气体应选用的装置是_____________;(4)某学生运用...

1、当您付费下载文档后,您只拥有了使用权限,并不意味着购买了版权,文档只能用于自身使用,不得用于其他商业用途(如 [转卖]进行直接盈利或[编辑后售卖]进行间接盈利)。
2、本站所有内容均由合作方或网友上传,本站不对文档的完整性、权威性及其观点立场正确性做任何保证或承诺!文档内容仅供研究参考,付费前请自行鉴别。
3、如文档内容存在违规,或者侵犯商业秘密、侵犯著作权等,请点击“违规举报”。

碎片内容

2023-2024学年江苏省盐城市解放路实验学校化学九年级第一学期期末学业水平测试模拟试题含解析.doc

您可能关注的文档

确认删除?