电脑桌面
添加内谋知识网--内谋文库,文书,范文下载到电脑桌面
安装后可以在桌面快捷访问

2023-2024学年江苏省苏南五市联考化学九上期中综合测试模拟试题含解析.doc

2023-2024学年江苏省苏南五市联考化学九上期中综合测试模拟试题含解析.doc_第1页
1/13
2023-2024学年江苏省苏南五市联考化学九上期中综合测试模拟试题含解析.doc_第2页
2/13
2023-2024学年江苏省苏南五市联考化学九上期中综合测试模拟试题含解析.doc_第3页
3/13
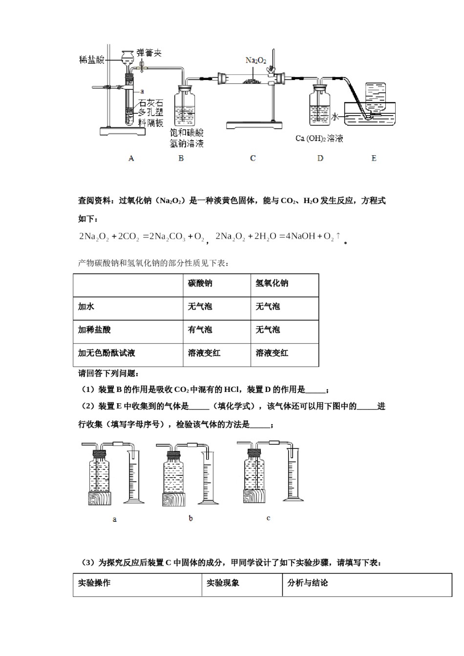
2023-2024学年江苏省苏南五市联考化学九上期中综合测试模拟试题拟试题注意事项1.考试结束后,请将本试卷和答题卡一并交回.2.答题前,请务必将自己的姓名、准考证号用0.5毫米黑色墨水的签字笔填写在试卷及答题卡的规定位置.3.请认真核对监考员在答题卡上所粘贴的条形码上的姓名、准考证号与本人是否相符.4.作答选择题,必须用2B铅笔将答题卡上对应选项的方框涂满、涂黑;如需改动,请用橡皮擦干净后,再选涂其他答案.作答非选择题,必须用05毫米黑色墨水的签字笔在答题卡上的指定位置作答,在其他位置作答一律无效.5.如需作图,须用2B铅笔绘、写清楚,线条、符号等须加黑、加粗.一、单选题(本题包括12个小题,每小题3分,共36分.每小题只有一个选项符合题意)1.在充满氧气的集气瓶中燃烧,产生明亮的蓝紫色火焰的物质是A.硫粉B.铁丝C.木炭D.红磷2.下列物质属于纯净物的为()A.雨水B.自来水C.海水D.蒸馏水3.对下列现象的解释或者结论错误的是A.蒸馏水不能养金鱼——蒸馏水中没有氧分子B.将白磷保存于水中——使白磷与氧气隔绝,防止白磷自燃C.金刚石作钻头——金刚石硬度很大D.把燃着的木条伸入集气瓶中,火焰熄灭——瓶中气体一定是CO24.下图所示是某物质的分子模型示意图,其中“”代表氢原子,“”代表氧原子。下列叙述正确的是A.此物质由4个原子构成B.此物质中含氧分子C.此物质中氢元素与氧元素的原子个数比是1:1D.此物质的化学式为HO5.关于分子、原子说法正确的是()A.分子大,原子小B.物质都是由分子构成的C.原子不能保持物质的化学性质D.化学变化中,原子不可分6.李林同学在不同季节的制作过程中,一定发生了化学变化的是A.春天花朵瓣成花瓣B.夏天粮食酿成美酒C.秋天水果榨成果汁D.冬天冰砖凿成冰雕7.下列做法你认为不合理的是()A.农业上提倡使用农家肥,不能使用化肥和农药B.我国可供利用的淡水资源是有限的,因此我们都应关心水、爱惜水、保护水C.用洗菜、淘米、洗衣的水来浇花、拖地或冲厕所D.为了保护水质,我们尽量不选用含磷的洗衣粉8.对实验的现象描述正确的是()A.铁丝在空气中燃烧火星四射,生成黑色固体B.硫在氧气中燃烧生成二氧化硫C.木炭在空气中燃烧发出红光D.红磷在空气中燃烧产生大量的白雾9.下列操作中:①取用固体药品②溶解③过滤④蒸发,其中使用到玻璃棒的是()A.①B.①②C.①②③④D.②③④10.下列实验方法无法达到实验目的的是()A.用蒸发鉴别蒸馏水与食盐水B.用燃着的木条鉴别氮气与二氧化碳C.用闻气味鉴别白酒与白醋D.用观察颜色鉴别氯酸钾与高锰酸钾11.下列变化属于物理变化的是()A.木柴燃烧B.白磷自燃C.冰雪融化D.食物变质12.亚氯酸钠(NaClO2)是一种高效漂白剂和氧化剂,主要用作造纸业和各种纤维,如棉、麻、苇类、粘胶纤维等的漂白,下列关于亚氯酸钠的说法正确的是()A.亚氯酸钠是有4个原子构成的B.亚氯酸钠是由三种元素组成的化合物C.亚氯酸钠的相对分子质量为74.5D.亚氯酸钠中氧元素的质量分数是最大的二、填空题(本题包括4个小题,每小题7分,共28分)13.某兴趣小组同学欲用下列装置制二氧化碳并进行二氧化碳与过氧化钠(Na2O2)的反应,同时收集产生气体。查阅资料:过氧化钠(Na2O2)是一种淡黄色固体,能与CO2、H2O发生反应,方程式如下:,。产物碳酸钠和氢氧化钠的部分性质见下表:氢氧化钠碳酸钠加水无气泡无气泡加稀盐酸有气泡无气泡加无色酚酞试液溶液变红溶液变红请回答下列问题:(1)装置B的作用是吸收CO2中混有的HCl,装置D的作用是_____;(2)装置E中收集到的气体是_____(填化学式),该气体还可以用下图中的_____进行收集(填写字母序号),检验该气体的方法是_____;(3)为探究反应后装置C中固体的成分,甲同学设计了如下实验步骤,请填写下表:实验操作实验现象分析与结论取少量C中固体于试管中,加_____C中固体中一定没有过氧化钠入_____C中固体中一定有碳酸钠,_____(填“一另取少量C中固体于另一试管_____定”、“不一定”或“一定没有”)有氢氧中,滴加适量_____化钠14.过氧化氢(H2O2)在二氧化锰(MnO2)作催化剂条件下,...

1、当您付费下载文档后,您只拥有了使用权限,并不意味着购买了版权,文档只能用于自身使用,不得用于其他商业用途(如 [转卖]进行直接盈利或[编辑后售卖]进行间接盈利)。
2、本站所有内容均由合作方或网友上传,本站不对文档的完整性、权威性及其观点立场正确性做任何保证或承诺!文档内容仅供研究参考,付费前请自行鉴别。
3、如文档内容存在违规,或者侵犯商业秘密、侵犯著作权等,请点击“违规举报”。

碎片内容

2023-2024学年江苏省苏南五市联考化学九上期中综合测试模拟试题含解析.doc

您可能关注的文档

确认删除?