电脑桌面
添加内谋知识网--内谋文库,文书,范文下载到电脑桌面
安装后可以在桌面快捷访问

2023-2024学年江苏省苏州吴中区五校联考化学九上期末复习检测试题含解析.doc

2023-2024学年江苏省苏州吴中区五校联考化学九上期末复习检测试题含解析.doc_第1页
1/11
2023-2024学年江苏省苏州吴中区五校联考化学九上期末复习检测试题含解析.doc_第2页
2/11
2023-2024学年江苏省苏州吴中区五校联考化学九上期末复习检测试题含解析.doc_第3页
3/11
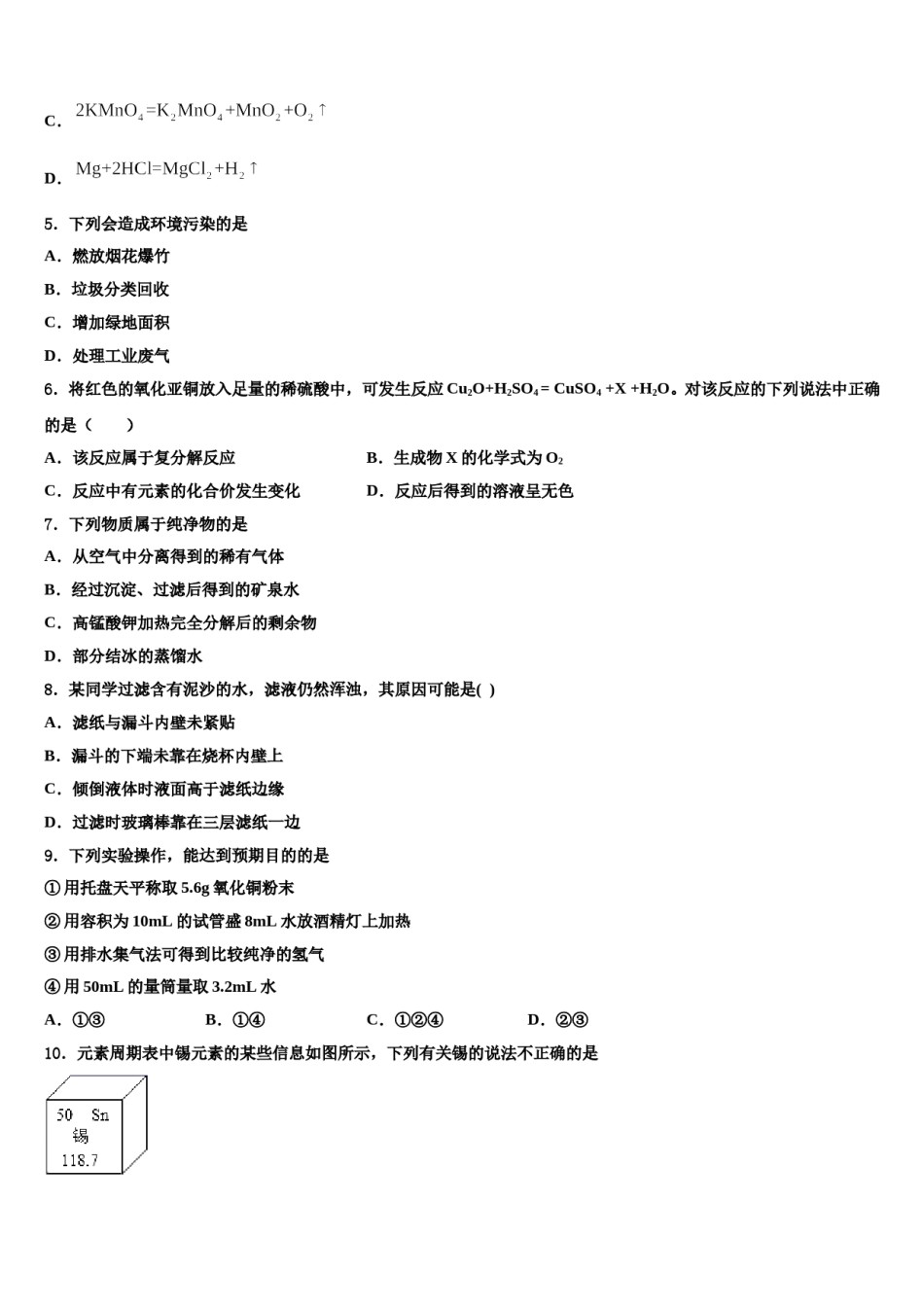
2023-2024学年江苏省苏州吴中区五校联考化学九上期末复习检测试题请考生注意:1.请用2B铅笔将选择题答案涂填在答题纸相应位置上,请用0.5毫米及以上黑色字迹的钢笔或签字笔将主观题的答案写在答题纸相应的答题区内。写在试题卷、草稿纸上均无效。2.答题前,认真阅读答题纸上的《注意事项》,按规定答题。一、单选题(本题包括12个小题,每小题3分,共36分.每小题只有一个选项符合题意)1.化学仪器对应的名称书写正确的()A.长劲漏斗B.量桶C.坩埚钳D.椎形瓶2.在一个密闭容器内有X、Y、Z、Q共四种物质,在一定条件下充分反应,测得反应前后各物质的质量如下表所示,下列关于该密闭容器中发生的化学反应的叙述中不正确的是物质XYZQ反应前质量/g22805反应后质量/g待测24014A.分解反应B.生成的Y一定是单质C.Z一定是化合物D.反应后X的质量为51g3.地壳中含量最多的元素是()A.SiB.AlC.OD.Fe4.下列化学方程式的书写正确的是()A.B.C.D.5.下列会造成环境污染的是A.燃放烟花爆竹B.垃圾分类回收C.增加绿地面积D.处理工业废气6.将红色的氧化亚铜放入足量的稀硫酸中,可发生反应Cu2O+H2SO4=CuSO4+X+H2O。对该反应的下列说法中正确的是()B.生成物X的化学式为O2A.该反应属于复分解反应C.反应中有元素的化合价发生变化D.反应后得到的溶液呈无色7.下列物质属于纯净物的是A.从空气中分离得到的稀有气体B.经过沉淀、过滤后得到的矿泉水C.高锰酸钾加热完全分解后的剩余物D.部分结冰的蒸馏水8.某同学过滤含有泥沙的水,滤液仍然浑浊,其原因可能是()A.滤纸与漏斗内壁未紧贴B.漏斗的下端未靠在烧杯内壁上C.倾倒液体时液面高于滤纸边缘D.过滤时玻璃棒靠在三层滤纸一边9.下列实验操作,能达到预期目的的是①用托盘天平称取5.6g氧化铜粉末②用容积为10mL的试管盛8mL水放酒精灯上加热③用排水集气法可得到比较纯净的氢气④用50mL的量筒量取3.2mL水A.①③B.①④C.①②④D.②③10.元素周期表中锡元素的某些信息如图所示,下列有关锡的说法不正确的是A.元素符号为SnB.属于金属元素C.原子核内中子数为50D.相对原子质量是118.711.正确规范的操作是实验成功的关键。下列实验操作,符合规范的是()A.点燃酒精灯B.取用液体药品C.仪器的连接D.闻气体气味12.下图是某反应的微观示意图。根据微观示意图得出的结论正确的是A.该反应前后分子的数目不变B.该反应中反应物都属于氧化物C.该反应前后原子的种类改变D.该反应中甲、丁两物质的分子个数比为1:3二、填空题(本题包括4个小题,每小题7分,共28分)13.生命的孕育和维系需要水,人类的日常生活和工农业生产离不开水,水是最常用的溶剂。(1)若想知道大渡河里的水是否为硬水,可用___来检验。生活中经常使用____的方法降低水的硬度。(2)电解水实验如图所示。x是电源的____极(填“正”或“负”),检验b试管中所得气体的方法是____。14.小刚将制得的二氧化碳气体依次通过下图所示的装置,在A、B两装置中他可观察到的实验现象和得出的结论。A装置B装置现象________现象_________该变化的化学方程式为____验证的性质_____________15.下图为某同学探究铁、铜、银三种金属活动性顺序的一组实验。(1)上述实验中,有气泡产生的是_____。(2)通过上述实验,还不能证明铁、铜、银三种金属的金属活动性顺序,请你在此基础上补充一个实验帮助这位同学达到实验目的(写出实验步骤、现象及结论)_____。(3)某同学将一小包铜粉和锌粉的混合物放入一定量的硝酸银溶液中,使其充分反应后过滤,得到固体和蓝色滤液,并对滤液的组成进行探究。同学们对滤液中所含的溶质做出多种猜想,其中有两种猜想可能成立,这两种猜想是:(以下填写滤液中物质的化学式(水除外))①_____②_____。16.利用如图装置完成两个实验。(白磷的着火点为40℃,红磷的着火点为240℃)(1)若挤压滴管1,一段时间后,加热“燃烧管”至80℃以上,“燃烧管”中白磷和红磷均不燃烧,其原因是_____________。(2)若挤压滴管2,“双球管”中发生反应的化学方程式为_____________,该反应属于基本反应类型中的___________。反应,二氧...

1、当您付费下载文档后,您只拥有了使用权限,并不意味着购买了版权,文档只能用于自身使用,不得用于其他商业用途(如 [转卖]进行直接盈利或[编辑后售卖]进行间接盈利)。
2、本站所有内容均由合作方或网友上传,本站不对文档的完整性、权威性及其观点立场正确性做任何保证或承诺!文档内容仅供研究参考,付费前请自行鉴别。
3、如文档内容存在违规,或者侵犯商业秘密、侵犯著作权等,请点击“违规举报”。

碎片内容

2023-2024学年江苏省苏州吴中区五校联考化学九上期末复习检测试题含解析.doc

您可能关注的文档

确认删除?