电脑桌面
添加内谋知识网--内谋文库,文书,范文下载到电脑桌面
安装后可以在桌面快捷访问

2023-2024学年江苏省苏州工业园区星湖学校化学九上期末学业质量监测试题含解析.doc

2023-2024学年江苏省苏州工业园区星湖学校化学九上期末学业质量监测试题含解析.doc_第1页
1/12
2023-2024学年江苏省苏州工业园区星湖学校化学九上期末学业质量监测试题含解析.doc_第2页
2/12
2023-2024学年江苏省苏州工业园区星湖学校化学九上期末学业质量监测试题含解析.doc_第3页
3/12
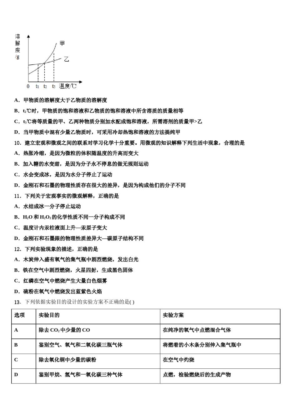
2023-2024学年江苏省苏州工业园区星湖学校化学九上期末学业质量监测试题注意事项铅笔作答;第二部分必须用黑1.考生要认真填写考场号和座位序号。2.试题所有答案必须填涂或书写在答题卡上,在试卷上作答无效。第一部分必须用2B色字迹的签字笔作答。3.考试结束后,考生须将试卷和答题卡放在桌面上,待监考员收回。一、单选题(本大题共15小题,共30分)1.以下是根据--些反应事实推理出的影响化学反应的因素,其中推理不合理的是()序号反应事实影响化学反应的因素A加热氯酸钾至熔化才有氧气放出,加入二氧化锰稍加热就放出氧气催化剂B铁丝在空气中不能燃烧,在氧气中剧烈燃烧反应物浓度C用酒精灯加热小煤块不能被点燃,小木块能被点燃着火点D铜片在空气中很难燃烧,铜粉在空气中能燃烧反应物种类A.AB.BC.CD.D2.下列反应中,属于中和反应的是()A.Cu+2AgNO3=2Ag+Cu(NO3)2B.NaOH+HCl=NaCl+H2OC.NaCl+AgNO3=AgCl↓+NaNO3D.2HCl+CaCO3=CaCl2+H2O+CO2↑3.科学设计和规范操作直接关乎实验的成败。下图中不正确的是A.闻气味B.验证燃烧条件C.监测气体流速D.熄灭酒精灯4.硝酸钾在不同温度下的溶解度如下表。下列说法不正确的是温度/°C1020306080100溶解度/g20.931.645.8110169246A.KNO3的溶解度随温度升高而增大B.80°C的KNO3饱和溶液降温至20°C有晶体析出C.20°C时,KNO3饱和溶液中溶质质量分数为31.6%D.把20°C时的KNO3饱和溶液升温至60°C,溶液的溶质质量分数不变5.氧化铜与稀盐酸发生反应时,容器中溶液总质量随时间的变化曲线如图所示。下列说法正确的是A.该实验是将氧化铜逐渐加入稀盐酸中B.n点和m点对应溶液中铜元素质量不相等C.n点和m点对应溶液蒸发结晶后得到的固体成分相同D.n点和m点对应溶液中溶质成分相同6.下列实验方案能达到预期目的是A.除去二氧化碳中少量一氧化碳一一点燃气体B.区别氧化铜粉末和二氧化锰粉末一一观察颜色C.证明铜的活动性比银强一一将铜和银分别放入稀盐酸中,观察现象D.鉴别一氧化碳和氢气一一分别点燃,在火焰上方罩一干冷烧杯,观察现象7.水是人类生活中不可缺少的物质。下列关于水的说法中正确的是()A.水是取之不尽用之不竭的B.雨水是纯净物C.长期饮用蒸馏水对人体健康有益D.用肥皂水可区分硬水和软水8.下列关于溶液的说法正确的是A.溶液中的溶剂只能是水B.饱和溶液一定比不饱和溶液浓度大C.汽油除油污是利用了乳化原理D.饱和溶液是一定温度下不能再继续溶解该溶质的溶液9.根据如图所示的溶解度曲线,下列说法正确的是A.甲物质的溶解度大于乙物质的溶解度B.t2℃时,甲物质的饱和溶液和乙物质的饱和溶液中所含溶质的质量相等C.t3℃将等质量的甲、乙两种物质分别加水配成饱和溶液,所需溶剂的质量甲>乙D.当甲物质中混有少量乙物质时,可采用冷却热饱和溶液的方法提纯甲10.建立宏观和微观之间的联系对学习化学十分重要。用微观的知识解释下列生活中现象,合理的是A.热胀冷缩,是因为微粒的体积随温度的升高而变大B.加入糖的水变甜,是因为分子永不停息的做无规则运动C.水会变成冰,是因为水分子停止了运动D.金刚石和石墨的物理性质存在很大的差异,是因为构成他们的分子不同11.下列关于宏观事实的微观解释,正确的是A.水结成冰一分子停止运动B.H2O和H2O2的化学性质不同一分子构成不同C.温度计内汞柱液面上升—汞原子变大D.金刚石和石墨跟的物理性质差异大—碳原子结构不同12.下列实验现象的描述,正确的是A.木炭伸入盛有氧气的集气瓶中剧烈燃烧,发出白光B.铁在空气中剧烈燃烧,火星四射,生成黑色固体C.红磷在空气中燃烧产生大量白色烟雾D.硫粉在氧气中燃烧发出蓝紫色火焰13.下列依据实验目的设计的实验方案不正确的是()选项实验目的实验方案A除去CO2中少量的CO在纯净的氧气中点燃混合气体B鉴别空气、氧气和二氧化碳三瓶气体将燃着的小木条分别伸入集气瓶中C除去氧化铜中少量的碳粉在空气中灼烧D鉴别甲烷、氢气和一氧化碳三种气体点燃,检验燃烧后的生成产物A.AB.BC.CD.D14.下列实验现象描述正确的是A.红磷在空气中燃烧,生成大量白色烟雾B.硫在氧气中燃烧发出蓝紫...

1、当您付费下载文档后,您只拥有了使用权限,并不意味着购买了版权,文档只能用于自身使用,不得用于其他商业用途(如 [转卖]进行直接盈利或[编辑后售卖]进行间接盈利)。
2、本站所有内容均由合作方或网友上传,本站不对文档的完整性、权威性及其观点立场正确性做任何保证或承诺!文档内容仅供研究参考,付费前请自行鉴别。
3、如文档内容存在违规,或者侵犯商业秘密、侵犯著作权等,请点击“违规举报”。

碎片内容

2023-2024学年江苏省苏州工业园区星湖学校化学九上期末学业质量监测试题含解析.doc

您可能关注的文档

确认删除?