电脑桌面
添加内谋知识网--内谋文库,文书,范文下载到电脑桌面
安装后可以在桌面快捷访问

2023-2024学年江苏省苏州市工业园区斜塘学校化学九年级第一学期期末监测试题含解析.doc

2023-2024学年江苏省苏州市工业园区斜塘学校化学九年级第一学期期末监测试题含解析.doc_第1页
1/11
2023-2024学年江苏省苏州市工业园区斜塘学校化学九年级第一学期期末监测试题含解析.doc_第2页
2/11
2023-2024学年江苏省苏州市工业园区斜塘学校化学九年级第一学期期末监测试题含解析.doc_第3页
3/11
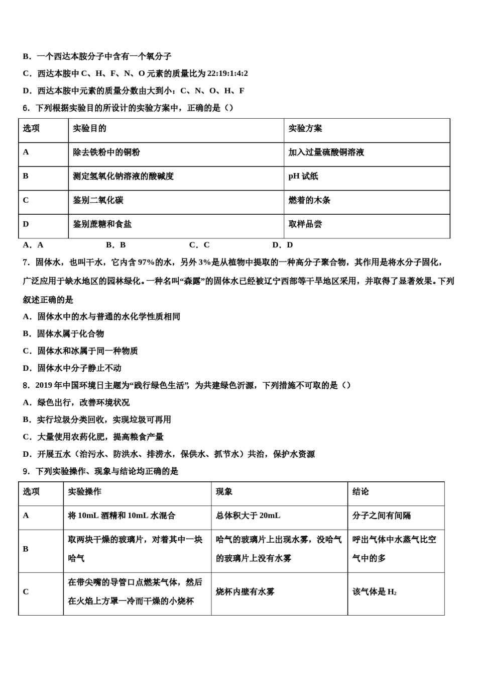
2023-2024学年江苏省苏州市工业园区斜塘学校化学九年级第一学期期末监测试题注意事项铅笔作答;第二部分必须用黑1.考生要认真填写考场号和座位序号。2.试题所有答案必须填涂或书写在答题卡上,在试卷上作答无效。第一部分必须用2B色字迹的签字笔作答。3.考试结束后,考生须将试卷和答题卡放在桌面上,待监考员收回。一、单选题(本大题共10小题,共20分)1.下列日常生活中的事故处理方法错误的是()A.家里的木柴着火,直接用水扑灭B.夜里发现天然气泄漏,立即开灯检查原因C.若发生煤气中毒,应立即先将病人移至通风处D.炒菜时,油锅着火,立即盖上锅盖2.化学世界绚丽多彩,下列实验中有关颜色的描述不正确的是()A.硫粉在氧气中燃烧出现蓝紫色火焰B.将铁钉加入到稀硫酸中,溶液由无色变为黄色C.对木炭和氧化铜的粉末加强热会出现红色物质D.将铜片放入硝酸银溶液,溶液由无色变为蓝色3.把A、B、C、D四种物质放在密闭容器中,在一定条件下充分反应,并测得反应物和生成物在反应前后各物质的质量如下表所示:物质ABCD反应前质量/g19.78.721.60.4反应后质量g待测17.403.6下列说法不正确的是()A.物质C一定是化合物,物质D可能是单质B.反应后密闭容器中A的质量为10gC.该化学反应的反应物有一种D.若物质A与物质C的相对分子质量之比为194:216,则反应中A和C的化学计量数之比为1:24.下列过程主要发生化学变化的是A.水结冰B.铁矿石炼铁C.风力发电D.石蜡融化5.抗癌新药西达本胺(化学式为C22H19FN4O2),中国自主知识产权,已经广泛用于临床治疗。下列有关西达本胺的说法正确的是A.西达本胺由碳、氢、氟、氮、氧五种元素组成B.一个西达本胺分子中含有一个氧分子C.西达本胺中C、H、F、N、O元素的质量比为22:19:1:4:2D.西达本胺中元素的质量分数由大到小:C、N、O、H、F6.下列根据实验目的所设计的实验方案中,正确的是()选项实验目的实验方案A除去铁粉中的铜粉加入过量硫酸铜溶液B测定氢氧化钠溶液的酸碱度pH试纸C鉴别二氧化碳燃着的木条D鉴别蔗糖和食盐取样品尝A.AB.BC.CD.D7.固体水,也叫干水,它内含97%的水,另外3%是从植物中提取的一种高分子聚合物,其作用是将水分子固化,广泛应用于缺水地区的园林绿化。一种名叫“森露”的固体水已经被辽宁西部等干旱地区采用,并取得了显著效果。下列叙述正确的是A.固体水中的水与普通的水化学性质相同B.固体水属于化合物C.固体水和冰属于同一种物质D.固体水中分子静止不动8.2019年中国环境日主题为“践行绿色生活”,为共建绿色沂源,下列措施不可取的是()A.绿色出行,改善环境状况B.实行垃圾分类回收,实现垃圾可再用C.大量使用农药化肥,提高粮食产量D.开展五水(治污水、防洪水、排涝水,保供水、抓节水)共治,保护水资源9.下列实验操作、现象与结论均正确的是选项实验操作现象结论A将10mL酒精和10mL水混合总体积大于20mL分子之间有间隔取两块干燥的玻璃片,对着其中一块哈气的玻璃片上出现水雾,没哈气呼出气体中水蒸气比空B哈气的玻璃片上没有水雾气中的多在带尖嘴的导管口点燃某气体,然后C烧杯内壁有水雾该气体是H2在火焰上方罩一冷而干燥的小烧杯先将红磷放置在燃烧匙中,然后将燃红磷放置在燃烧匙中不燃烧,加热说明红磷是否燃烧与氧D烧匙放在酒精灯上加热后燃烧气的浓度有关A.AB.BC.CD.D10.关于下列实验说法正确的是()A.过滤操作时,如果滤纸不能紧贴漏斗内壁,会使过滤不完全B.酒精和水的沸点不同,可以用蒸馏法分离洒精和水C.区别CH4和CO气体时,将涂有澄清石灰水的烧杯罩在火焰上,观察是否变浑浊D.加热氯酸钾制氧气,加入高锰酸钾可加快反应速率,这一反应中高锰酸钾是催化剂二、填空题(本大题共1小题,共4分)11.请用化学符号填空:(1)2个镁原子_____;(2)3个氧气分子_____;(3)碳酸根离子_____;(4)水中氢元素的化合价_____;(5)铝离子_____。三、计算题(本大题共1小题,共5分)12.如图是实验室制取气体时常用的装置,请回答下列问题。①实验室用氯酸钾和二氧化锰为原料加热制取氧气的气体发生装置应选____(填编号)。用过氧化氢溶液与二氧化锰制氧气...

1、当您付费下载文档后,您只拥有了使用权限,并不意味着购买了版权,文档只能用于自身使用,不得用于其他商业用途(如 [转卖]进行直接盈利或[编辑后售卖]进行间接盈利)。
2、本站所有内容均由合作方或网友上传,本站不对文档的完整性、权威性及其观点立场正确性做任何保证或承诺!文档内容仅供研究参考,付费前请自行鉴别。
3、如文档内容存在违规,或者侵犯商业秘密、侵犯著作权等,请点击“违规举报”。

碎片内容

2023-2024学年江苏省苏州市工业园区斜塘学校化学九年级第一学期期末监测试题含解析.doc

您可能关注的文档

确认删除?