电脑桌面
添加内谋知识网--内谋文库,文书,范文下载到电脑桌面
安装后可以在桌面快捷访问

2023-2024学年江苏省苏州市昆山市、太仓市九年级化学第一学期期末学业水平测试模拟试题含解析.doc

2023-2024学年江苏省苏州市昆山市、太仓市九年级化学第一学期期末学业水平测试模拟试题含解析.doc_第1页
1/11
2023-2024学年江苏省苏州市昆山市、太仓市九年级化学第一学期期末学业水平测试模拟试题含解析.doc_第2页
2/11
2023-2024学年江苏省苏州市昆山市、太仓市九年级化学第一学期期末学业水平测试模拟试题含解析.doc_第3页
3/11
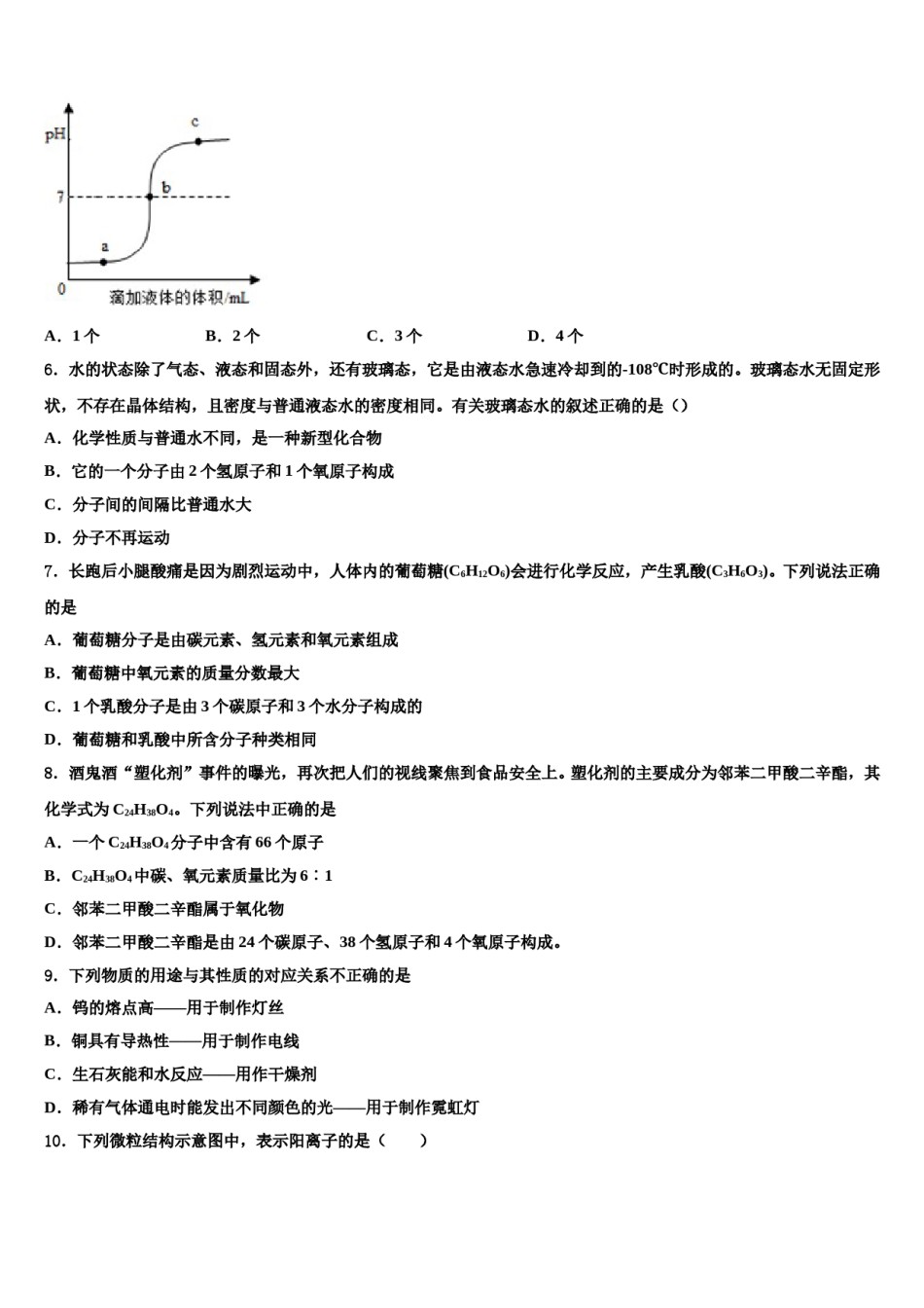
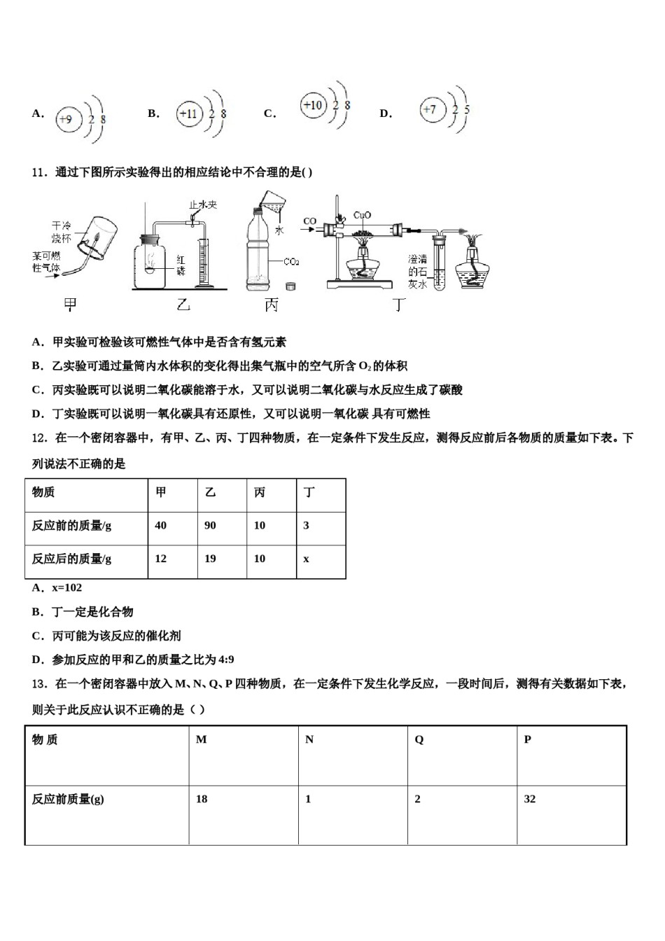
2023-2024学年江苏省苏州市昆山市、太仓市九年级化学第一学期期末学业水平测试模拟试题拟试题考生请注意:1.答题前请将考场、试室号、座位号、考生号、姓名写在试卷密封线内,不得在试卷上作任何标记。2.第一部分选择题每小题选出答案后,需将答案写在试卷指定的括号内,第二部分非选择题答案写在试卷题目指定的位置上。3.考生必须保证答题卡的整洁。考试结束后,请将本试卷和答题卡一并交回。一、单选题(本大题共15小题,共30分)1.能用酒精灯直接加热的仪器是A.漏斗B.量筒C.试管D.烧杯2.在2H2O22H2O+O2↑的反应中,反应前后肯定发生变化的是()A.元素种类B.各种原子的数目C.氧元素的化合价D.物质的质量总和3.下列有关实验现象的描述中不正确的是()A.打开盛有浓盐酸的试剂瓶瓶盖,瓶口出现白雾B.加热含石蕊的碳酸溶液,溶液由红色变成无色C.氨气分子运动到滴有无色酚酞的蒸馏水中,溶液变成红色D.铁锈加入稀盐酸中溶液变成黄色4.下列有关溶液的说法,不正确的是()A.蔗糖溶液是均一的、稳定的混合物B.硝酸钾在20℃时溶解度是31.6g,则100g硝酸钾溶液中含有硝酸钾31.6gC.在其他条件不变时,氮气的溶解度随着压强的升高而增大D.冷却或蒸发溶剂都能使接近饱和的硝酸钾溶液达到饱和5.某校化学兴趣小组利用数字化传感器探究稀硫酸和氢氧化钾溶液的反应过程,测得烧杯中溶液的pH随滴加液体体积变化的曲线如图所示。与该实验有关的下列说法:①图中a点所示溶液中,溶质是K2SO4和H2SO4;②向图中c点所示溶液中滴加无色酚酞,溶液不变色;③该实验是将氢氧化钾溶液逐滴滴入到盛有稀硫酸的烧杯中;④由a点到b点的pH变化过程证明酸和碱发生了中和反应。其中正确的有A.1个B.2个C.3个D.4个6.水的状态除了气态、液态和固态外,还有玻璃态,它是由液态水急速冷却到的-108℃时形成的。玻璃态水无固定形状,不存在晶体结构,且密度与普通液态水的密度相同。有关玻璃态水的叙述正确的是()A.化学性质与普通水不同,是一种新型化合物B.它的一个分子由2个氢原子和1个氧原子构成C.分子间的间隔比普通水大D.分子不再运动7.长跑后小腿酸痛是因为剧烈运动中,人体内的葡萄糖(C6H12O6)会进行化学反应,产生乳酸(C3H6O3)。下列说法正确的是A.葡萄糖分子是由碳元素、氢元素和氧元素组成B.葡萄糖中氧元素的质量分数最大C.1个乳酸分子是由3个碳原子和3个水分子构成的D.葡萄糖和乳酸中所含分子种类相同8.酒鬼酒“塑化剂”事件的曝光,再次把人们的视线聚焦到食品安全上。塑化剂的主要成分为邻苯二甲酸二辛酯,其化学式为C24H38O4。下列说法中正确的是A.一个C24H38O4分子中含有66个原子B.C24H38O4中碳、氧元素质量比为6︰1C.邻苯二甲酸二辛酯属于氧化物D.邻苯二甲酸二辛酯是由24个碳原子、38个氢原子和4个氧原子构成。9.下列物质的用途与其性质的对应关系不正确的是A.钨的熔点高——用于制作灯丝B.铜具有导热性——用于制作电线C.生石灰能和水反应——用作干燥剂D.稀有气体通电时能发出不同颜色的光——用于制作霓虹灯10.下列微粒结构示意图中,表示阳离子的是()A.B.C.D.11.通过下图所示实验得出的相应结论中不合理的是()A.甲实验可检验该可燃性气体中是否含有氢元素B.乙实验可通过量筒内水体积的变化得出集气瓶中的空气所含O2的体积C.丙实验既可以说明二氧化碳能溶于水,又可以说明二氧化碳与水反应生成了碳酸D.丁实验既可以说明一氧化碳具有还原性,又可以说明一氧化碳具有可燃性12.在一个密闭容器中,有甲、乙、丙、丁四种物质,在一定条件下发生反应,测得反应前后各物质的质量如下表。下列说法不正确的是物质甲乙丙丁反应前的质量/g4090103反应后的质量/g121910xA.x=102B.丁一定是化合物C.丙可能为该反应的催化剂D.参加反应的甲和乙的质量之比为4:913.在一个密闭容器中放入M、N、Q、P四种物质,在一定条件下发生化学反应,一段时间后,测得有关数据如下表,则关于此反应认识不正确的是()物质MNQP反应前质量(g)181232反应后质量(g)X26212A.反应后物质M的质量为5gB.物质Q可能是该反应的催化剂C.反应中N、P的质量比为5∶4D.该...

1、当您付费下载文档后,您只拥有了使用权限,并不意味着购买了版权,文档只能用于自身使用,不得用于其他商业用途(如 [转卖]进行直接盈利或[编辑后售卖]进行间接盈利)。
2、本站所有内容均由合作方或网友上传,本站不对文档的完整性、权威性及其观点立场正确性做任何保证或承诺!文档内容仅供研究参考,付费前请自行鉴别。
3、如文档内容存在违规,或者侵犯商业秘密、侵犯著作权等,请点击“违规举报”。

碎片内容

2023-2024学年江苏省苏州市昆山市、太仓市九年级化学第一学期期末学业水平测试模拟试题含解析.doc

您可能关注的文档

确认删除?