电脑桌面
添加内谋知识网--内谋文库,文书,范文下载到电脑桌面
安装后可以在桌面快捷访问

2023-2024学年江苏省苏州市星港学校九年级化学第一学期期中综合测试模拟试题含解析.doc

2023-2024学年江苏省苏州市星港学校九年级化学第一学期期中综合测试模拟试题含解析.doc_第1页
1/11
2023-2024学年江苏省苏州市星港学校九年级化学第一学期期中综合测试模拟试题含解析.doc_第2页
2/11
2023-2024学年江苏省苏州市星港学校九年级化学第一学期期中综合测试模拟试题含解析.doc_第3页
3/11
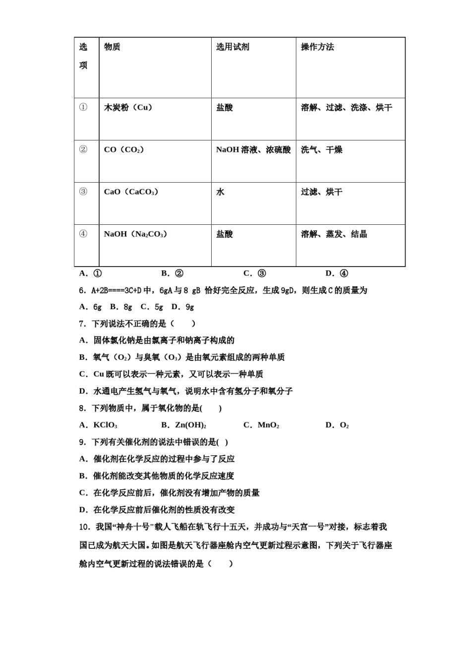
2023-2024学年江苏省苏州市星港学校九年级化学第一学期期中综合测试模拟试题中综合测试模拟试题请考生注意:1.请用2B铅笔将选择题答案涂填在答题纸相应位置上,请用0.5毫米及以上黑色字迹的钢笔或签字笔将主观题的答案写在答题纸相应的答题区内。写在试题卷、草稿纸上均无效。2.答题前,认真阅读答题纸上的《注意事项》,按规定答题。一、单选题(本大题共15小题,共30分)1.下列说法正确的是()A.分子是由原子构成的,那么分子可分而原子不可再分B.构成原子的粒子不一定有中子C.鱼、虾等能在水中生存是由于氧气极易溶于水D.工业上分离液态空气法制取氧是由于氧气和氨气的密度不同2.随着人们对空气污染关注的程度不断加强,下列气体中目前没有计入空气污染指数项目的是()B.稀有气体C.二氧化氮D.一氧化碳A.二氧化硫3.某矿泉水标签上印有主要成分有:K(1.0~27.0)mg/L;Cl(1.0~24.0)mg/L。这里的K、Cl是指B.元素C.金属离子D.分子A.单质4.稀土是不可再生的重要战略资源,铈(Ce)是一种常见的稀土元素,铈元素在元素周期表中的信息如图所示。下列叙述错误的是()A.铈属于金属元素B.铈原子中的质子数为58C.铈的相对原子质量是140.1gD.铈原子中的核外电子数是585.除去下列各组物质中的杂质,所选用的试剂及操作方法均正确的是(括号内的物质为杂质),所选试剂均足量()选物质选用试剂操作方法项①木炭粉(Cu)盐酸溶解、过滤、洗涤、烘干②CO(CO2)NaOH溶液、浓硫酸洗气、干燥③CaO(CaCO3)水过滤、烘干④NaOH(Na2CO3)盐酸溶解、蒸发、结晶A.①B.②C.③D.④6.A+2B====3C+D中,6gA与8gB恰好完全反应,生成9gD,则生成C的质量为A.6gB.8gC.5gD.9g7.下列说法不正确的是()A.固体氯化钠是由氯离子和钠离子构成的B.氧气(O2)与臭氧(O3)是由氧元素组成的两种单质C.Cu既可以表示一种元素,又可以表示一种单质D.水通电产生氢气与氧气,说明水中含有氢分子和氧分子8.下列物质中,属于氧化物的是()A.KClO3B.Zn(OH)2C.MnO2D.O29.下列有关催化剂的说法中错误的是()A.催化剂在化学反应的过程中参与了反应B.催化剂能改变其他物质的化学反应速度C.在化学反应前后,催化剂没有增加产物的质量D.在化学反应前后催化剂的性质没有改变10.我国“神舟十号"载人飞船在轨飞行十五天,并成功与“天宫一号”对接,标志着我国已成为航天大国。如图是航天飞行器座舱内空气更新过程示意图,下列关于飞行器座舱内空气更新过程的说法错误的是()A.装置I的作用是将空气和CO2、H2O分离B.装置II中氢气和二氧化碳发生了化合反应C.装置Ⅲ中水发生分解反应产生了氢气和氧气D.整个过程中可以循环利用的物质是H2O11.物质的性质决定它的用途,下列物质的常见用途体现其化学性质的是()A.钢铁做颜料B.活性炭净水C.铝箔做灯罩D.氩气保护焊12.除去下列物质中的杂质,所选用的试剂和操作方法正确的是()A.AB.BC.CD.D13.葡萄糖是人体内最重要的供能物质,其化学式为C6H12O6,下列有关葡萄糖的说法正确的是()A.葡萄糖属于氧化物B.葡萄糖中碳元素、氢元素和氧元素的质量比为1:2:1C.葡萄糖中氧元素的质量分数为40%D.葡萄糖的相对分子质量为18014.某同学书写的试剂标签如下图所示,其中错误的是A.B.C.D.15.高氯酸铵(NH4ClO4)可以为运载火箭提供动力,它分解可能排放出的气体()B.SO2C.CO2D.CH4A.H2O二、填空题(本大题共1小题,共6分)16.根据下图所示装置回答下列问题。(1)仪器①、②的名称:①_________②_____________。(2)实验室可用装置A制取氧气。①反应的化学方程式为_____________________________________________。②用排水法集气时,说明氧气已收集满的现象是_______________________。装满氧气的集气瓶瓶口应____(填“向上”或“向下”)放在桌面上。(3)实验室可用装置B制取多种气体。①若制取氧气,反应的化学方程式为_____________________。②若制取二氧化碳,反应的化学方程式为_______________________,证明二氧化碳已收集满的方法是__________________________________________。三、简答题(本大题共2小题...

1、当您付费下载文档后,您只拥有了使用权限,并不意味着购买了版权,文档只能用于自身使用,不得用于其他商业用途(如 [转卖]进行直接盈利或[编辑后售卖]进行间接盈利)。
2、本站所有内容均由合作方或网友上传,本站不对文档的完整性、权威性及其观点立场正确性做任何保证或承诺!文档内容仅供研究参考,付费前请自行鉴别。
3、如文档内容存在违规,或者侵犯商业秘密、侵犯著作权等,请点击“违规举报”。

碎片内容

2023-2024学年江苏省苏州市星港学校九年级化学第一学期期中综合测试模拟试题含解析.doc

您可能关注的文档

确认删除?