电脑桌面
添加内谋知识网--内谋文库,文书,范文下载到电脑桌面
安装后可以在桌面快捷访问

2023-2024学年江苏省苏州市梁丰初级中学九年级化学第一学期期末调研试题含解析.doc

2023-2024学年江苏省苏州市梁丰初级中学九年级化学第一学期期末调研试题含解析.doc_第1页
1/11
2023-2024学年江苏省苏州市梁丰初级中学九年级化学第一学期期末调研试题含解析.doc_第2页
2/11
2023-2024学年江苏省苏州市梁丰初级中学九年级化学第一学期期末调研试题含解析.doc_第3页
3/11
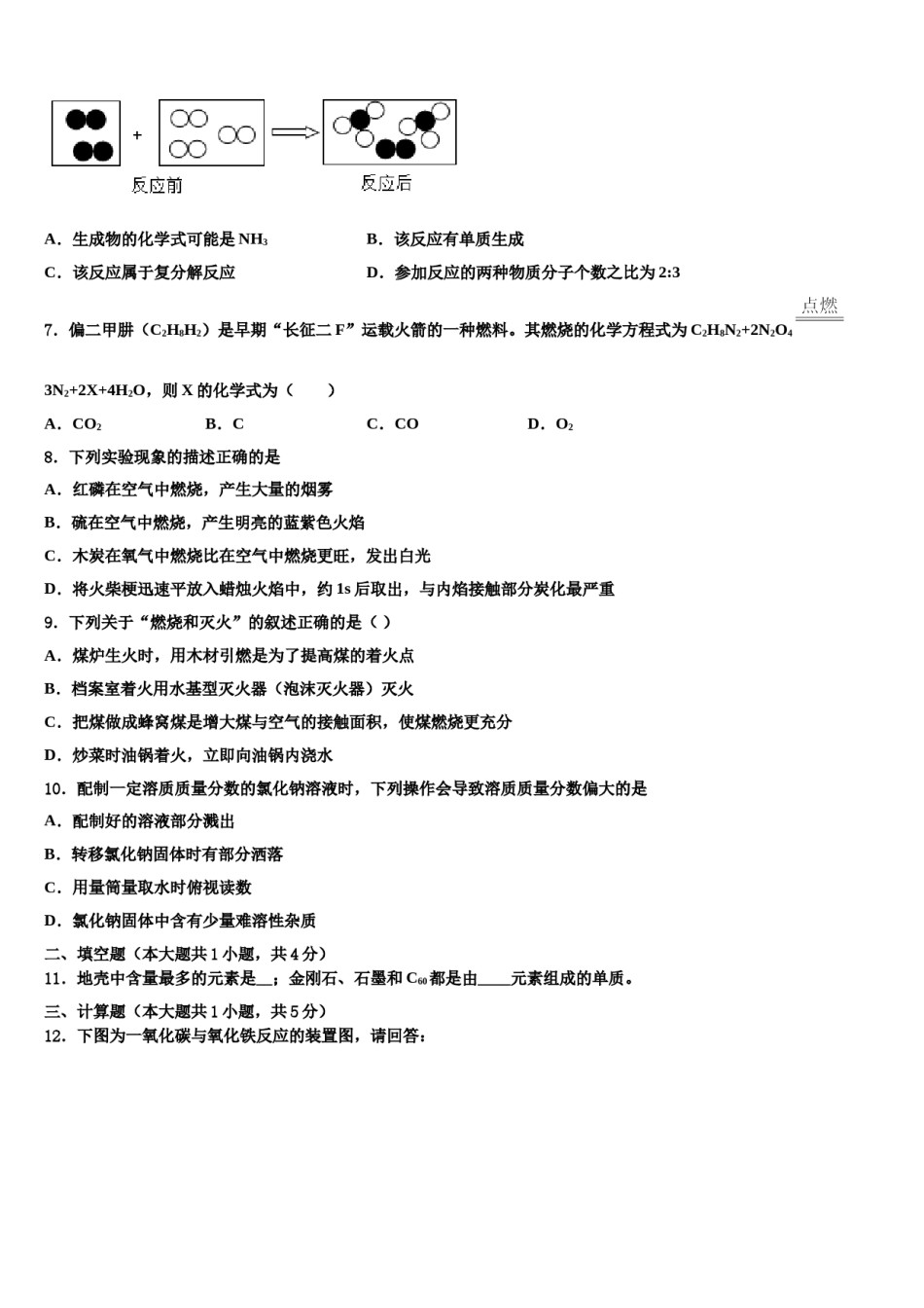
2023-2024学年江苏省苏州市梁丰初级中学九年级化学第一学期期末调研试题注意事项:1.答题前,考生先将自己的姓名、准考证号码填写清楚,将条形码准确粘贴在条形码区域内。2.答题时请按要求用笔。3.请按照题号顺序在答题卡各题目的答题区域内作答,超出答题区域书写的答案无效;在草稿纸、试卷上答题无效。4.作图可先使用铅笔画出,确定后必须用黑色字迹的签字笔描黑。5.保持卡面清洁,不要折暴、不要弄破、弄皱,不准使用涂改液、修正带、刮纸刀。一、单选题(本大题共10小题,共20分)1.下列物质间的每一转化不能都通过一步反应实现的是A.CuO→Cu→CuOB.CO2→CaCO3→CO2C.O2→Fe3O4→O2D.Fe→FeCl2→Fe2.下列实验中,有气体生成的是A.B.C.D.3.下列说法中正确的是A.红磷在氧气中能燃烧,在空气中不能燃烧B.碳在氧气中燃烧后生成无色无味的气体C.镁条在氧气中燃烧时,火星四射,生成黑色固体D.铁丝伸入盛有氧气的集气瓶中剧烈燃烧,发出白光4.保护环境利在千秋,功在当代。为了保护环境,你认为下列措施切实可行的是()①大量砍伐森林,作为燃料代替燃煤②合理使用化肥、农药③使用风力、水力发电代替火力发电④控制烟花爆竹的燃放⑤控制生活污水和工业废水的排放A.只有②③④⑤B.只有①③④⑤C.只有①③⑤D.①②③④⑤5.化学与人体健康密切相关。市场上有“高钙牛奶”、“加氟牙膏”、“葡萄糖酸锌”等商品,这里的“钙、氟、锌”应理解为B.原子C.离子D.元素A.分子6.如图是某化学反应的微观模型,“”“”分别表示不同元素的原子。下列对图示模型理解正确的是A.生成物的化学式可能是NH3B.该反应有单质生成C.该反应属于复分解反应D.参加反应的两种物质分子个数之比为2:37.偏二甲肼(C2H8H2)是早期“长征二F”运载火箭的一种燃料。其燃烧的化学方程式为C2H8N2+2N2O43N2+2X+4H2O,则X的化学式为()A.CO2B.CC.COD.O28.下列实验现象的描述正确的是A.红磷在空气中燃烧,产生大量的烟雾B.硫在空气中燃烧,产生明亮的蓝紫色火焰C.木炭在氧气中燃烧比在空气中燃烧更旺,发出白光D.将火柴梗迅速平放入蜡烛火焰中,约1s后取出,与内焰接触部分炭化最严重9.下列关于“燃烧和灭火”的叙述正确的是()A.煤炉生火时,用木材引燃是为了提高煤的着火点B.档案室着火用水基型灭火器(泡沫灭火器)灭火C.把煤做成蜂窝煤是增大煤与空气的接触面积,使煤燃烧更充分D.炒菜时油锅着火,立即向油锅内浇水10.配制一定溶质质量分数的氯化钠溶液时,下列操作会导致溶质质量分数偏大的是A.配制好的溶液部分溅出B.转移氯化钠固体时有部分洒落C.用量筒量取水时俯视读数D.氯化钠固体中含有少量难溶性杂质二、填空题(本大题共1小题,共4分)11.地壳中含量最多的元素是__;金刚石、石墨和C60都是由____元素组成的单质。三、计算题(本大题共1小题,共5分)12.下图为一氧化碳与氧化铁反应的装置图,请回答:(1)写出图中的实验现象:_____,_____。(2)该装置的不足之处是_____。(3)写出生成铁的化学反应方程式_____。四、简答题(本大题共2小题,共8分)13.水是生命之源,(1)某兴趣小姐在实验室模拟水厂将浑浊的东江水净化,其实验流程如下图所示:请回答下列问题:①加入明矾的作用是_______________;操作1的名称是______________;②操作2是活性炭吸附,此操作的作用是______________;③取少量的液体D于试管中,滴入肥皂水振荡,发现有较多的浮渣产生,说明此液体为_____________(填“软水”或“硬水”),生活中常用________________的方法软化硬水。(2)水分解可获得氢气和氧气。①下图中,试管1产生是______________(填化学式),该实验证明水是由_____________组成的。②我国开发出一种新型催化剂。实现了在光照下分解水,反应的化学方程式为______________。14.航天航空业的发展离不开化学。资料一、嫦娥四号探测器在西昌卫星发射中心由长征三号乙运载火箭发射并已成功着陆月球背面,我国探月走上新台阶。思考与分析(1)发射嫦娥四号运载火箭的燃料有偏二甲肼(C2H8N2),发射时与助燃剂四氧化二氮(N2O4)剧烈反应,X的化学式为____________...

1、当您付费下载文档后,您只拥有了使用权限,并不意味着购买了版权,文档只能用于自身使用,不得用于其他商业用途(如 [转卖]进行直接盈利或[编辑后售卖]进行间接盈利)。
2、本站所有内容均由合作方或网友上传,本站不对文档的完整性、权威性及其观点立场正确性做任何保证或承诺!文档内容仅供研究参考,付费前请自行鉴别。
3、如文档内容存在违规,或者侵犯商业秘密、侵犯著作权等,请点击“违规举报”。

碎片内容

2023-2024学年江苏省苏州市梁丰初级中学九年级化学第一学期期末调研试题含解析.doc

您可能关注的文档

确认删除?