电脑桌面
添加内谋知识网--内谋文库,文书,范文下载到电脑桌面
安装后可以在桌面快捷访问

2023-2024学年江苏省苏州市高新区实验化学九年级第一学期期末达标检测试题含解析.doc

2023-2024学年江苏省苏州市高新区实验化学九年级第一学期期末达标检测试题含解析.doc_第1页
1/12
2023-2024学年江苏省苏州市高新区实验化学九年级第一学期期末达标检测试题含解析.doc_第2页
2/12
2023-2024学年江苏省苏州市高新区实验化学九年级第一学期期末达标检测试题含解析.doc_第3页
3/12
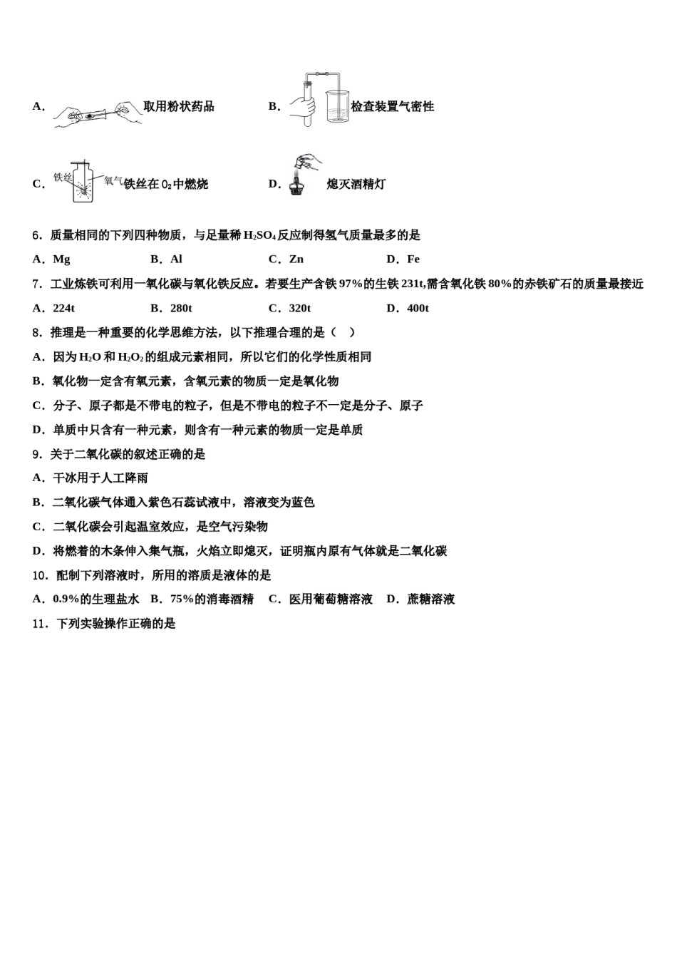
2023-2024学年江苏省苏州市高新区实验化学九年级第一学期期末达标检测试题注意事项1.考试结束后,请将本试卷和答题卡一并交回.2.答题前,请务必将自己的姓名、准考证号用0.5毫米黑色墨水的签字笔填写在试卷及答题卡的规定位置.3.请认真核对监考员在答题卡上所粘贴的条形码上的姓名、准考证号与本人是否相符.4.作答选择题,必须用2B铅笔将答题卡上对应选项的方框涂满、涂黑;如需改动,请用橡皮擦干净后,再选涂其他答案.作答非选择题,必须用05毫米黑色墨水的签字笔在答题卡上的指定位置作答,在其他位置作答一律无效.5.如需作图,须用2B铅笔绘、写清楚,线条、符号等须加黑、加粗.一、单选题(本题包括12个小题,每小题3分,共36分.每小题只有一个选项符合题意)1.为形象展示水分解的微观过程,某同学制作了一些模型,表示相应的微观粒子.其中表示水分解过程中不能再分的粒子是()A.B.C.D.2.从分子的角度分析并解释下列事实,错误的是()A.墙内开花墙外香﹣﹣﹣﹣﹣分子在不断地运动B.1滴水大约有1.67×1021个分子﹣﹣﹣﹣﹣分子很小C.将氮气制成液氮,体积变小﹣﹣﹣﹣﹣﹣分子体积变小D.氢气能燃烧,氧气能支持燃烧﹣﹣﹣﹣﹣不同种分子性质不同3.下列关于物质的组成、结构与性质的说法不正确的是()A.生铁和钢的性质不同,是由于含碳量不同B.CO和CO2的性质不同,是由于它们的分子构成不同C.金刚石和石墨的物理性质不同,是由于所含元素不同D.金属钠和镁的性质不同,是由于他们由不同原子构成4.最近科学家用钙原子轰击锫原子,合成117号元素,下列说法不正确的是A.钙和锫都属于金属元素B.该元素的原子序数为117C.该元素的原子核外电子数为117D.该元素的相对原子质量为294g5.下列实验操作中,不正确的是()A.取用粉状药品B.检查装置气密性C.铁丝在O2中燃烧D.熄灭酒精灯6.质量相同的下列四种物质,与足量稀H2SO4反应制得氢气质量最多的是A.MgB.AlC.ZnD.Fe7.工业炼铁可利用一氧化碳与氧化铁反应。若要生产含铁97%的生铁231t,需含氧化铁80%的赤铁矿石的质量最接近A.224tB.280tC.320tD.400t8.推理是一种重要的化学思维方法,以下推理合理的是()A.因为H2O和H2O2的组成元素相同,所以它们的化学性质相同B.氧化物一定含有氧元素,含氧元素的物质一定是氧化物C.分子、原子都是不带电的粒子,但是不带电的粒子不一定是分子、原子D.单质中只含有一种元素,则含有一种元素的物质一定是单质9.关于二氧化碳的叙述正确的是A.干冰用于人工降雨B.二氧化碳气体通入紫色石蕊试液中,溶液变为蓝色C.二氧化碳会引起温室效应,是空气污染物D.将燃着的木条伸入集气瓶,火焰立即熄灭,证明瓶内原有气体就是二氧化碳10.配制下列溶液时,所用的溶质是液体的是A.0.9%的生理盐水B.75%的消毒酒精C.医用葡萄糖溶液D.蔗糖溶液11.下列实验操作正确的是A.点燃酒精B.闻气体气味C.移开蒸发皿D.加热液体12.下列化学符号既能表示一种元素,又能表示一个原子,还能表示一种物质的是()A.OB.FeC.N2D.Zn2+二、填空题(本题包括4个小题,每小题7分,共28分)13.结合下图实验装置回答问题:(1)a仪器的名称是___________。(2)实验室用高锰酸钾制取氧气可选用装置AF,A中放一团棉花的目的是________________,加热后收集氧气的时机是___________,该反应的化学方程式是____________。(3)实验室制取O2、CO2、H2都可选用发生装置B,加入的液体必须要浸没长颈漏斗下端的原因是___________。请写出用装置B制取CO2的化学方程式______________。(4)已知氯气(Cl2)是黄绿色、密度比空气大的气体,可溶于水,不易溶于饱和食盐水。实验室通常用浓盐酸和二氧化锰反应制取氯气:,X的化学式是_________。①实验室制取氯气的发生装置是____________,选用此装置的依据是____________。②若用G收集氯气,气体应从________端进(填字母编号);若G的集气瓶内先装满饱和食盐水,收集氯气时应从_________端进(填字母编号)。14.实验室用CO还原CuO的装置如图所示,试回答下列问题:(1)在加热CuO前需先通一会儿CO,这是为了_____。(2)在A处...

1、当您付费下载文档后,您只拥有了使用权限,并不意味着购买了版权,文档只能用于自身使用,不得用于其他商业用途(如 [转卖]进行直接盈利或[编辑后售卖]进行间接盈利)。
2、本站所有内容均由合作方或网友上传,本站不对文档的完整性、权威性及其观点立场正确性做任何保证或承诺!文档内容仅供研究参考,付费前请自行鉴别。
3、如文档内容存在违规,或者侵犯商业秘密、侵犯著作权等,请点击“违规举报”。

碎片内容

2023-2024学年江苏省苏州市高新区实验化学九年级第一学期期末达标检测试题含解析.doc

您可能关注的文档

确认删除?